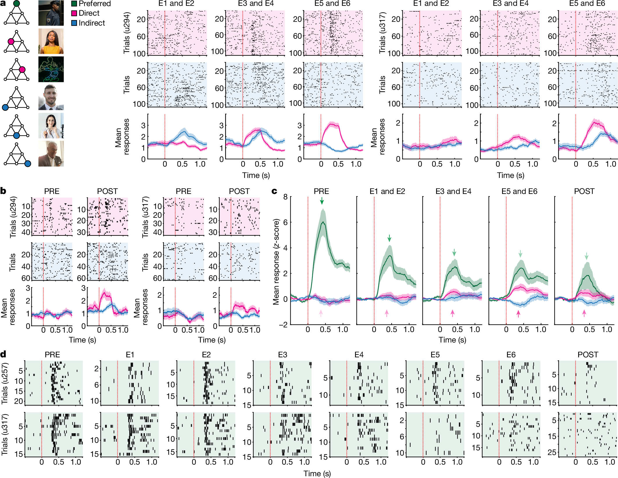
Fig. 2: Relational neurons in the hippocampal–entorhinal formation.
From: Human hippocampal and entorhinal neurons encode the temporal structure of experience

a, Two representative hippocampal neurons that responded preferentially to the image of the policeman (left) during PRE. With exposure to the pyramid rule, they began to respond more strongly to images directly linked to their preferred stimulus on the graph (direct) than to images linked indirectly (indirect). b, These two neurons continued to show the same pattern of responses during POST, when the pyramid rule had stopped and the behavioural task had changed. c, Average responses (±s.e.m.) of all relational neurons in the hippocampal–entorhinal region (n = 97). Apart from showing increasingly stronger responses to direct images, these neurons showed gradually diminishing selectivity for their preferred stimulus. Each neuron’s responses were z-scored and baseline-corrected (−0.5 to 0 s). d, Two representative neurons showing diminishing selectivity (the bottom panel shows the same neuron as a, right). Raster plots in a,b,d show individual spikes during each stimulus presentation. Line plots in a,b show the mean number of spikes ± s.e.m. Neurons’ identifiers are provided in round brackets.