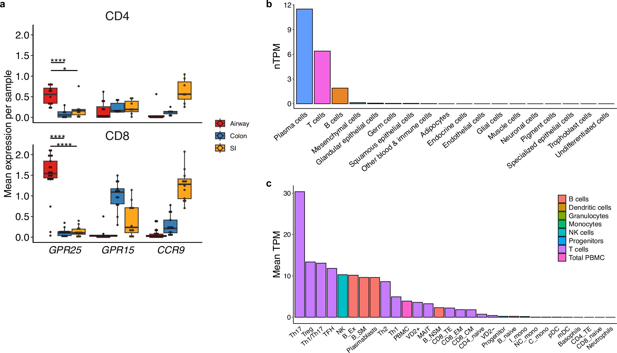
Extended Data Fig. 1: Tissue- and subset-selective expression of GPR25 by lymphocytes.
From: A lymphocyte chemoaffinity axis for lung, non-intestinal mucosae and CNS

a. Comparison of GPR25, GPR15 and CCR9 in the airway, colon, and SI, respectively, in total CD4 or CD8 T cells. Data from healthy adult and pediatric donors (n = 12–16). Boxplots of GPR25, GPR15 and CCR9 mean imputed expression per patient sample in total CD4 or CD8 T cells are shown, with each dot representing the mean value per sample. Hinges of box correspond to the first and third quartiles. Whisker extends from the corresponding hinge to the max/min value no further than 1.5x interquartile range from the hinge. Samples with fewer than 10 cells are not plotted. *: p-value < 0.05; ****: p-value < 0.0001, two-tailed T-test. b. Normalized transcript per million (TPM) of GPR25 from scRNAseq of all human cell types from the Human Protein Atlas. C. Mean TPM of GPR25 from bulk RNAseq of immune cell types sorted from PBMC of 4 healthy donors. Sample source information is provided in Supplementary Table 1.