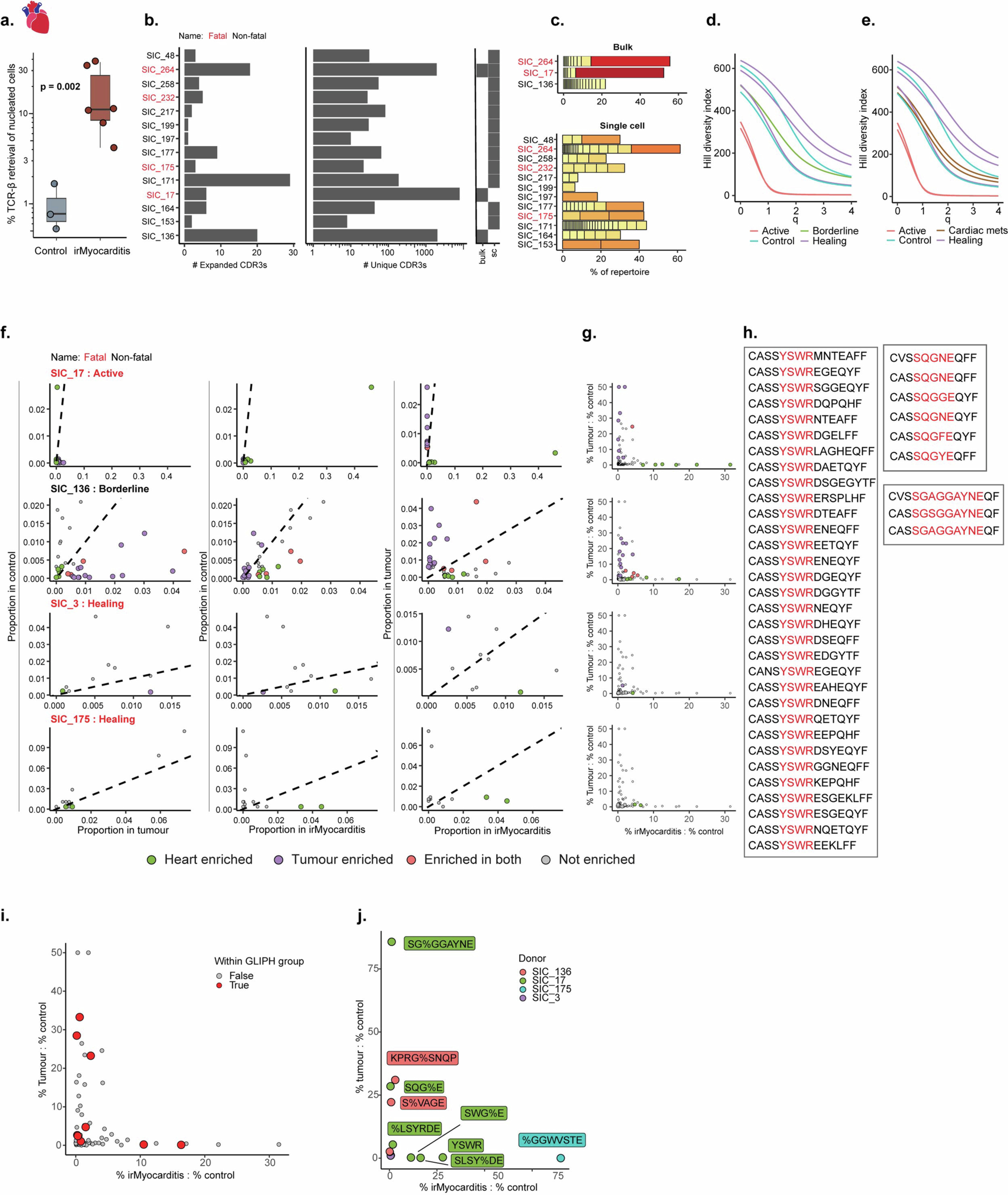
Extended Data Fig. 5: Expanded T-cell receptor β (TCR-β) sequences in irMyocarditis tissue and tumour.
From: Immune responses in checkpoint myocarditis across heart, blood and tumour

a, A box plot showing the relative proportion of cells that recovered a TCR-β CDR3 sequence from marked areas of irMyocarditis (n = 6, red) and control (n = 3, blue) tissue; p = 0.002 by two-sided t-test (via Adaptive Biotechnologies). Median and IRQ are shown, with whiskers no more than 1.5x IQR. Each dot represents one patient. b, Expanded TCR-β CDR3 (left) and total unique TCR-β CDR3 sequences (right) recovered on a per patient basis from both scRNA-seq and bulk TCR-β sequencing. c, Expanded TCR-β CDR3 from bulk sequencing (top) and scRNA-seq data (bottom) from irMyocarditis patients with matched blood samples. Donors with “healing” irMyocarditis were excluded. d, e, Smoothed Hill’s diversity index curves at diversity orders 0–4 for the TCR-β repertoires of irMyocarditis tissues (d) without diffuse metastases, coloured by histologic appearance at the time of autopsy, and (e) with an additional case with diffuse cardiac metastases (SIC_232) coloured by histologic appearance at the time of autopsy and by the presence of cardiac metastases (SIC_232 and SIC_136). f, Within each tissue type in each patient (“control”, “tumour”, or “irMyocarditis”), the frequency of each TCR-β clone is plotted on a per-patient basis and labeled by the pathological designation of the macroscopically dissected regions (SIC_17: Active; SIC_136: Borderline; SIC_3: Healing; SIC_175: Healing). Each point represents a TCR-β clone. For the left and middle columns, the y-axis represents the proportion of a given TCR-β clone in the patient’s control tissue repertoire, and the x-axis represents the proportion of the TCR-β clone in their (left column) tumour TCR-β repertoire or (middle column) irMyocarditis TCR-β repertoire. Right column: proportion of TCR-β clone in the tumour is shown on the y-axis and the proportion of that clone in irMyocarditis is shown on the x-axis. Points are pseudocoloured to represent a TCR-β clone that was expanded (> 0.5% of the heart or tumour repertoire) and enriched (Fisher’s exact test FDR < 5% compared to control) in heart (green), tumour (purple), both tissues (red), or neither tissue (grey). g, Each TCR-β clone enriched in heart or tumour relative to controls (FDR < 0.05, Fisher’s exact test) is plotted according to its proportion (among all TCR-β clones in the respective tissue) in heart (x-axis) and tumour tissue (y-axis), normalized by its proportion in control tissue. Each plot shows the enriched TCR-β clones within each donor projected onto the aggregate data across all donors (Fig. 3b, c). h, TCR-β CDR3 amino acid sequences for select GLIPH groups. Highlighted in red are the predicted enriched motifs. i, The same data as shown in g, with colour indicating if the corresponding TCR-β was (red; “true”) or was not (grey; “false”) found in a GLIPH group. j, The frequency of each expanded GLIPH group in heart and tumour tissue was calculated and then normalized by dividing by the frequency of that same GLIPH group in control tissue. Normalized GLIPH group frequencies for heart (x-axis) and tumour (y-axis) are plotted. Colour indicates the donor from which each GLIPH group was found, and the label shows the associated amino acid motif of the GLIPH group. Throughout the Figure, red patient labels denote cases of fatal irMyocarditis. Related to Fig. 3.