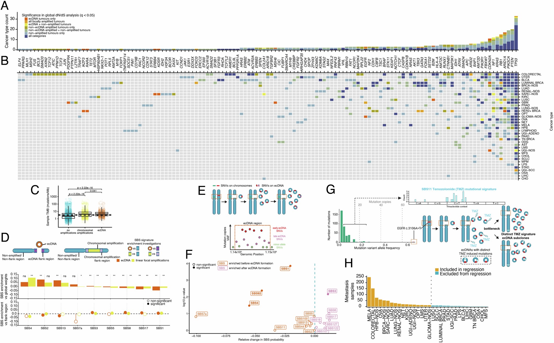
Extended Data Fig. 10: Mutational processes associated with focal amplifications.

dN/dS analysis of all genes across the cohort. Tumour samples were categorised by whether they were found to contain ecDNA, chromosomal amplifications, or no amplifications. dN/dS analysis was then performed in these subcategories for each cancer type. a, Stacked bar plot showing the total number of categories across all cancer types for which a gene was found to be under positive selection. Colours represent the combination of subcategories in which the gene was found to be under positive selection for a cancer type. b, Heatmap showing for each gene which cancer types it was found to be under positive selection and in which subcategories of tumour samples defined by the presence or absence of ecDNA and chromosomal amplifications. c, Box plots showing comparison of TMB between samples with ecDNA (dark red), only chromosomal amplifications (yellow), or no focal amplifications of any kind (blue). Dashed line represents the median TMB per category. d, (top) Schematic illustrating the method of comparing SBS signatures in focal amplifications, either chromosomal or ecDNA, with those in flanking regions as well as with global signatures. (bottom) Plots demonstrating SBS enrichments. e, Schematic illustrating method of timing mutations in areas of the genome amplified by ecDNA. f, Scatter plot showing relative changes in SBS signature probability pre and post ecDNA formation. g, Schematic illustrating a case with a post-temozolomide treatment SBS11 mutational signature of mutations present on ecDNA in a tumour that also has an early EGFR mutation also present on the same ecDNA. h, Bar plot showing the number of metastatic samples per cancer type and which cancer types were included in the regression model.