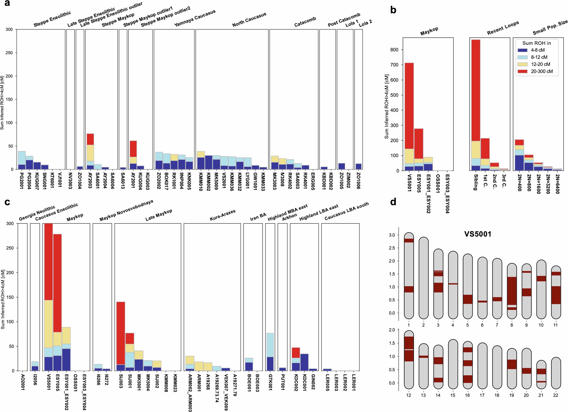
Extended Data Fig. 10: Assessment of runs of homozygosity and inbreeding.
From: The rise and transformation of Bronze Age pastoralists in the Caucasus

a, b, and c, Inferred run of homozygosity ROH per individual in Steppe and Caucasus clusters, respectively. Results are plotted by genetic and cultural groups in relative chronological order from left to right. b, Full scale of inferred ROH for individuals in the Maykop group. The legend illustrates the expected ROH for offspring of small populations or closely related individuals. d, Karyogram of VS5001. The positions of ROH longer than 4 cM are marked on the 22 autosomes (maroon).