Extended Data Fig. 6: In vitro and in vivo characterization of compound 4.
From: Mutant-selective AKT inhibition through lysine targeting and neo-zinc chelation

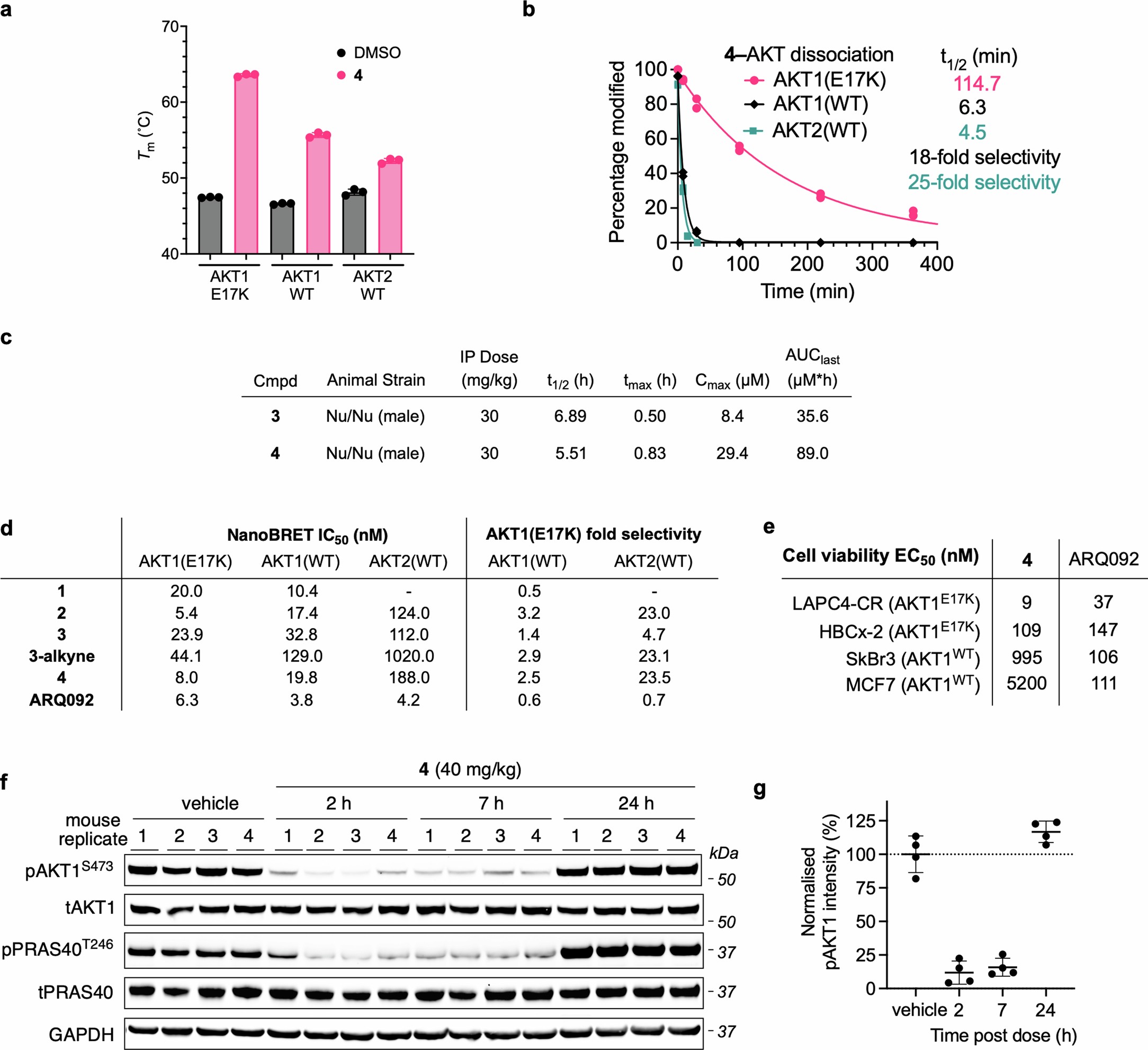
a, The melting temperature (Tm) of AKT1(E17K), AKT1(WT) and AKT2(WT) (2 µM) treated with DMSO or 4 (10 µM) was assessed by differential scanning fluorimetry (DSF, mean ± s.d., n = 3). Apparently missing errors bars indicate that the error is too small to be visualized. b, Dissociation of the preformed complex of AKT1(E17K), AKT1(WT) or AKT2(WT) (1 µM) bound to compound 4 (5 µM) was initiated by the addition of excess ARQ092 (50 µM) with continuous incubation at 37 °C. The percentage of modified AKT at the indicated time points was determined by intact-protein mass spectrometry after quenching aliquots with NaBH4 (10 mM, 5 min). Duplicate measurements for each time point were plotted, and dissociation half-times were determined using an exponential decay function Dissociation kinetics were determined using an exponential decay function. c, Pharmacokinetic data for compounds 3 and 4 (mean, n = 3). d, Target engagement of full-length AKT1(E17K), AKT1(WT), and AKT2(WT) fused to NanoLuc was determined in HEK293 cells using the NanoBRET assay kit (Promega). IC50s were calculated by sigmoidal regression and presented as the geometric mean. e, Cell viability EC50s (72 h incubation) for compound 4 and ARQ092 in LAPC4-CR, HBCx-2, SkBr3 and MCF7 cells. f, Athymic male nude mice (nu/nu) bearing LAPC4-CR-derived xenografts were dosed with vehicle or 40 mg kg–1 compound 4 by IP injection (n = 4). Euthanasia was performed 2, 7, or 24 h after dosing with compound 4 (vehicle = 2 h) and tumors were collected, homogenized, and analyzed by immunoblotting (loading controls: tAKT1, tPRAS40, GAPDH). g, Tumor pAKT1 intensities were determined by immunoblotting (f) and normalized to the mean intensity from vehicle-treated mice. Data are mean ± s.d., n = 4.