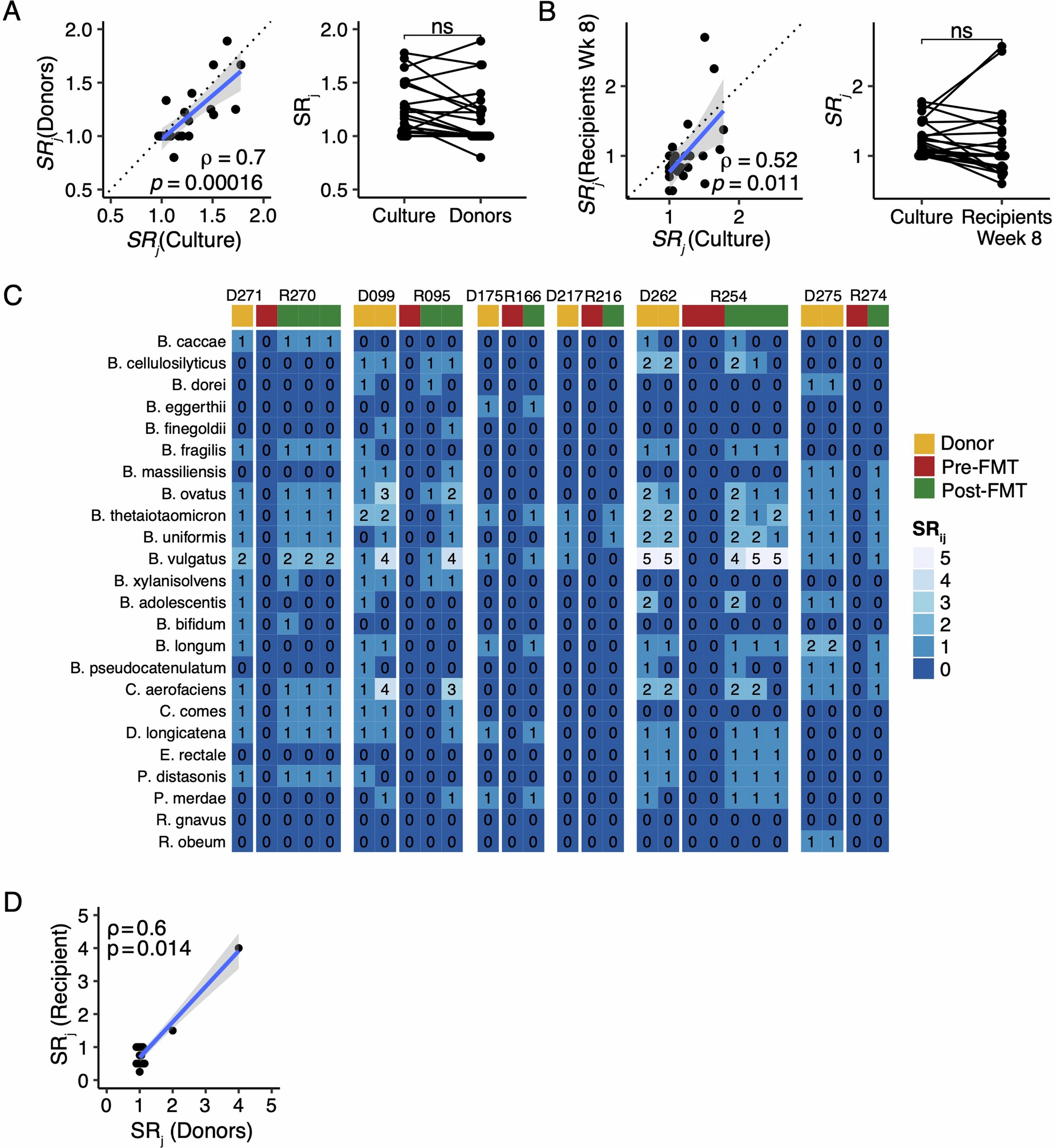
Extended Data Fig. 3: Metagenomics-quantified SRj correlates with the cultured SRj measured across our cohort.
From: Gut microbiota strain richness is species specific and affects engraftment

A, Spearman correlation between donor SRj as measured by metagenomics and SRj from our original cultured cohort (first panel) and differences in SRj between the two groups (second panel). B, Spearman correlation between recipient SRj as measured by metagenomics at week 8 post-FMT and SRj from our original cohort (first panel) and differences in SRj between the two groups (second panel). A,B, Each point represents the average SRj for species. C, Heatmap representing the remaining six donors who donated stool to six different recipients. D, Correlation of SRj across all recipients and all donors in an independent FMT validation cohort (Leiden).