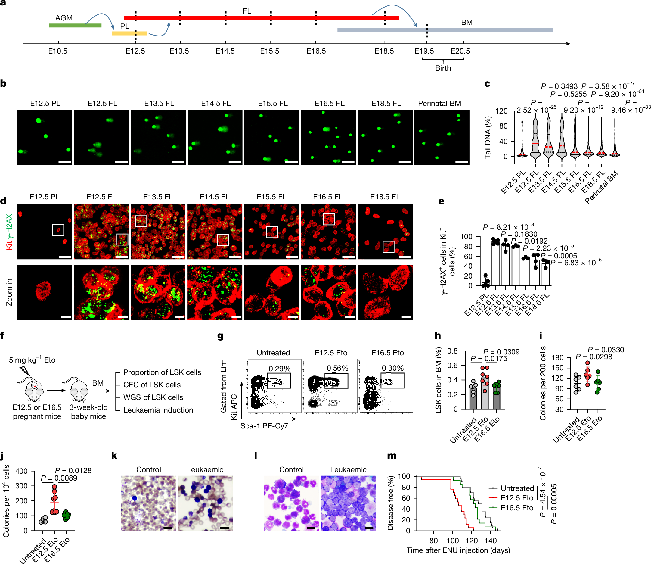
Fig. 1: HSPC genomes are unstable in the early fetal liver.
From: Fetal hepatocytes protect the HSPC genome via fetuin-A

a, Mouse haematopoietic development and tissue harvesting of HSPCs (dashed lines) for the assessment of genome stability. AGM, aorta–gonad–mesonephros; BM, bone marrow; FL, fetal liver; PL, placenta. b,c, Representative comet-tail DNA images (b) and proportions (c) induced by etoposide (Eto) in HSPCs (n = 3). The medians (red dashed lines) and quartiles (black dashed lines) are shown. Scale bars, 50 µm. d,e, Representative in situ fluorescence images (d) and positive proportions (e) of γ-H2AX in Kit+ HSPCs in whole-mount tissues after in vivo Eto treatment (n = 5 for the E12.5 placenta and E12.5 fetal liver; n = 4 for the E13.5 fetal liver and E16.5 fetal liver; and n = 3 for the E14.5 fetal liver, E15.5 fetal liver and E18.5 fetal liver). Scale bars, 30 µm and 5 µm. The white squares represent the areas enlarged in the bottom row. f, The assessment of alterations caused by Eto treatment. CFC, colony-forming cell; WGS, whole-genome sequencing. g,h, Representative flow cytometry images (g) and proportions (h) of 3-week-old bone marrow LSK cells (n = 7 for untreated and E12.5 Eto; and n = 6 for E16.5 Eto). i,j, Plating (i) and replating (j) CFC assays of 3-week-old bone marrow LSK cells (n = 6 per group (i); n = 4 for untreated, n = 8 for E12.5 Eto and n = 6 for E16.5 Eto (j)). k,l, Representative Giemsa-stained images of peripheral blood (k) and bone marrow (l) smears (n = 7 for control and n = 31 for leukaemic (k); n = 7 for control and n = 13 for leukaemic (l)). Scale bars, 100 μm. m, Onset of leukaemia induced in mice (n = 20 for untreated, n = 17 for E12.5 Eto and n = 14 for E16.5 Eto). The n represents independent experiments (b,c), individual fetuses (d,e), mice (g,h,k–m) and dishes (i,j) from three independent experiments. The mean ± s.d. is shown (e,h–j). Unpaired two-sided Student’s t-test (c,e,h,j), unpaired one-sided Student’s t-test (i) and log-rank (Mantel–Cox) test (m) were used.