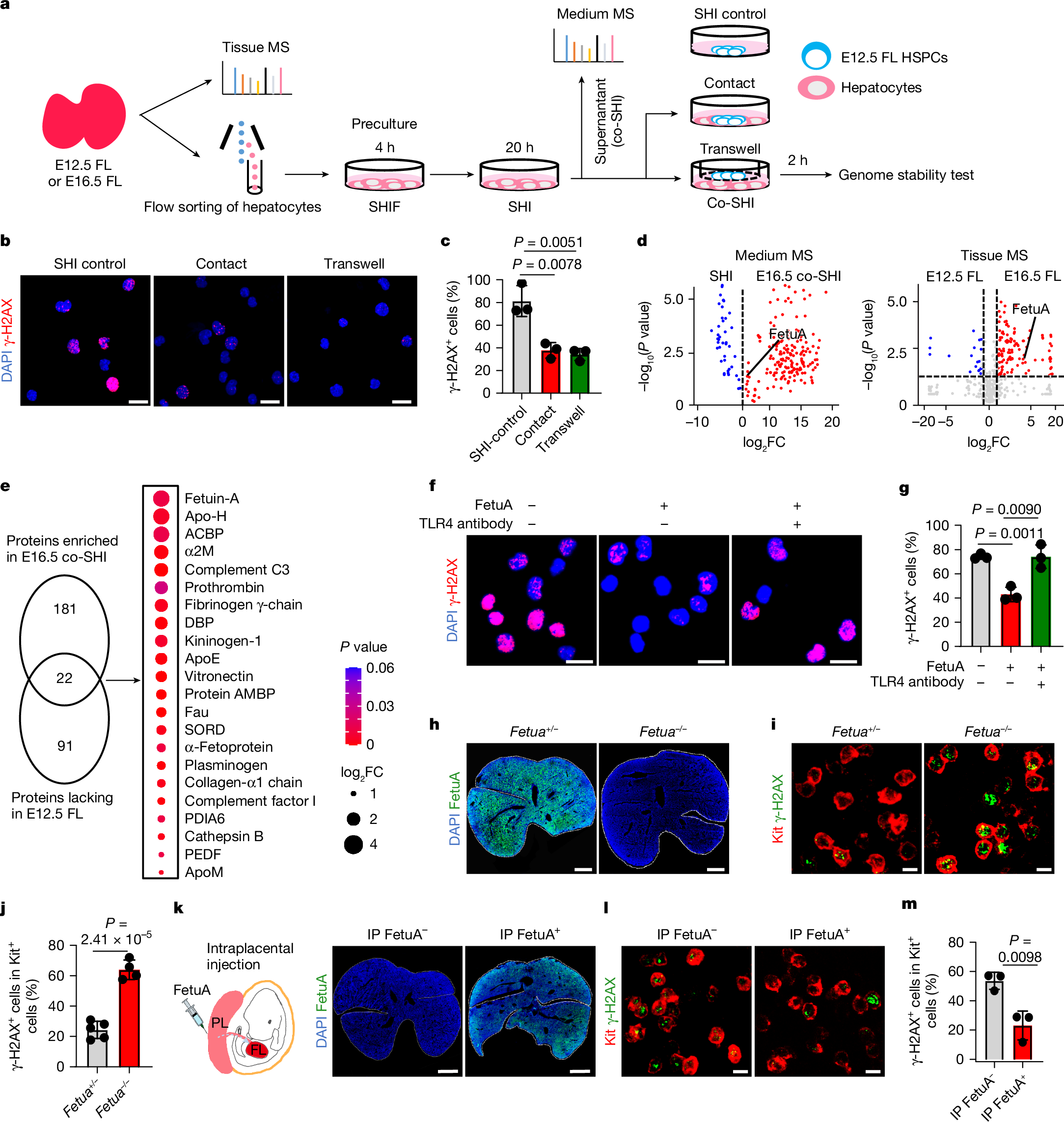
Fig. 3: Hepatocyte-paracrine FetuA protects the HSPC genome.
From: Fetal hepatocytes protect the HSPC genome via fetuin-A

a, Mechanistic investigation of the effect of hepatocytes on HSPCs. SHIF, SHI and co-SHI are culture media (see Methods). MS, mass spectrometer. b,c, Representative fluorescence images (b) and positive proportions (c) of γ-H2AX Eto induced in E12.5 fetal liver HSPCs in culture (n = 3). Scale bars, 20 µm. d, Volcano plots showing proteins in the media (n = 3 for SHI and n = 4 for co-SHI) and secretory proteins in fetal liver tissues (n = 4). The vertical dashed lines indicate the fold change (FC) threshold (log2FC = 0, log2FC > 1 or log2FC < −1), and the horizontal dashed line indicates the P value threshold (P = 0.05). e, Venn diagram showing proteins enriched in E16.5 co-SHI and lacking in the E12.5 fetal liver (more than twofold change, P < 0.05). The bubble chart and colours show the fold change and P values for the comparison between the E12.5 and E16.5 fetal liver. f,g, Representative fluorescence images (f) and positive proportions (g) of γ-H2AX Eto induced in HSPCs with or without FetuA and TLR4 antibodies in culture (n = 3). Scale bars, 20 µm. h, Representative fluorescence images of FetuA in the E16.5 fetal liver of Fetua+/– or Fetua–/– mice. Scale bars, 500 µm. i,j, Representative fluorescence images (i) and positive proportions (j) of γ-H2AX in Kit+ HSPCs in the E16.5 fetal liver Eto induced in Fetua+/– or Fetua–/– mice (n = 5 for Fetua+/– and n = 4 for Fetua–/–). Scale bars, 10 µm. k–m, Representative fluorescence images of FetuA (k) or γ-H2AX (l) and its positive proportions (m) in Kit+ HSPCs in the E16.5 fetal liver Eto induced in Fetua–/– mice with or without FetuA (n = 3). Scale bars, 500 µm (k) and 10 µm (l). IP, intraplacental. The n represents individual samples (b–g) and fetuses (h–m) from three (b,c,f–m) or four (d) independent experiments. The mean ± s.d. is shown (c,g,j,m). Unpaired two-sided Student’s t-test (c–e,g,j,m) was used.