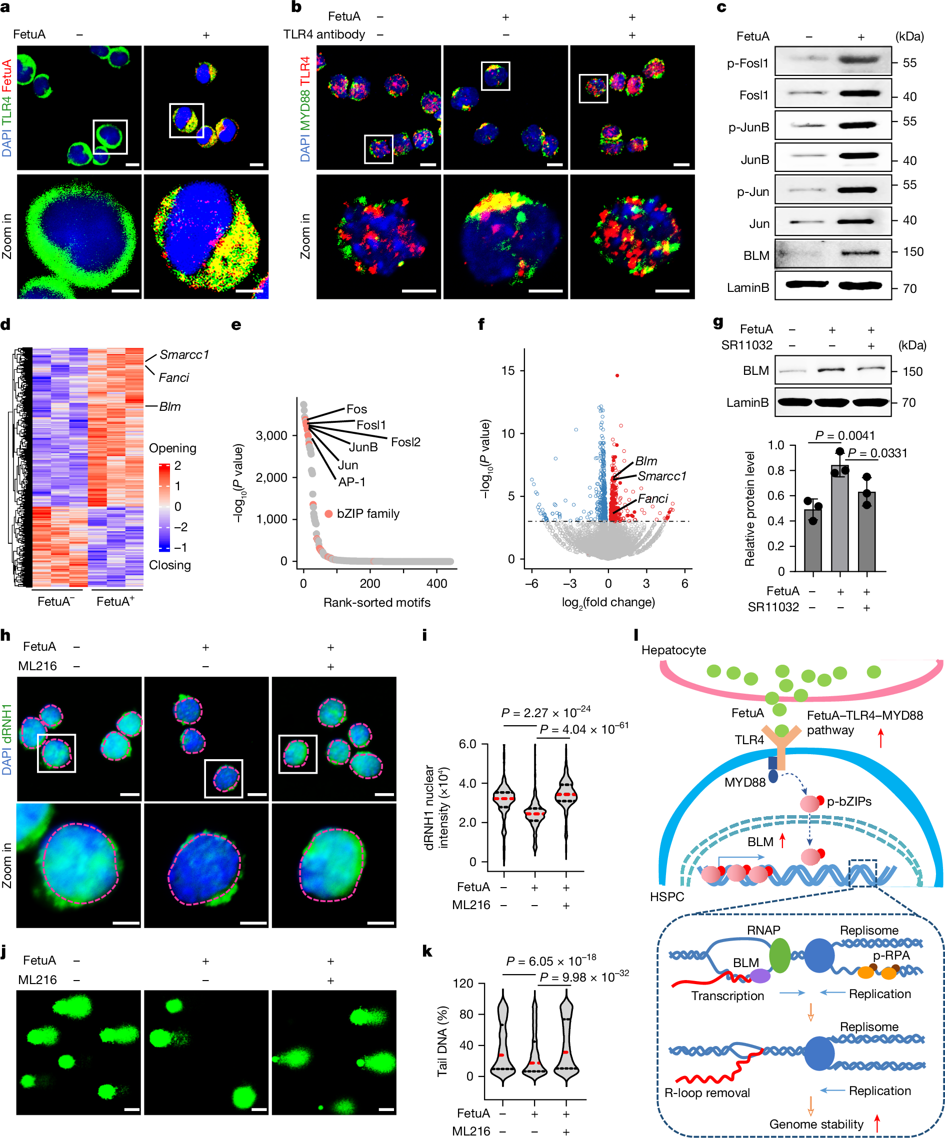
Fig. 4: FetuA activates the TLR4 pathway to prevent R-loop accumulation.
From: Fetal hepatocytes protect the HSPC genome via fetuin-A

a, Representative fluorescence images of FetuA and TLR4 on E12.5 fetal liver HSPCs with or without FetuA treatment. Scale bars, 10 µm and 5 µm. The white squares represent the areas enlarged in the bottom row. b, Representative fluorescence images of TLR4 and MYD88 on HSPCs cultured with or without FetuA and TLR4 antibodies. Scale bars, 10 µm and 5 µm. c, Western blots of bZIPs (Fosl1, JunB and Jun), their phosphorylated (p) forms and BLM in E12.5 fetal liver HSPCs cultured with or without FetuA. d, ATAC-seq analysis of E12.5 fetal liver HSPCs with or without FetuA treatment, showing the differential opening and closing peaks and R-loop regulatory genes Smarcc1, Fanci and Blm. e, DNA-binding factors whose motifs were enriched in the opening regions of panel d. f, Volcano plot showing the differential gene expression. The horizontal dashed line shows the P value threshold (P = 0.05). The blue and red spots show the downregulated or upregulated genes, respectively, in FetuA-cultured HSPCs. g, Western blots (top) and signal intensity (bottom) of BLM in E12.5 fetal liver Lin– HSPCs cultured with or without FetuA and the bZIP inhibitor SR11032 (data shown as mean ± s.d.). h,i, Representative fluorescence images (h) and nuclear signal intensity (i) of dRNH1 in E12.5 fetal liver HSPCs cultured with or without FetuA and the BLM inhibitor ML216. The nuclear regions are circled by dotted lines. Scale bars, 10 µm and 5 µm. j,k, Representative comet-tail DNA images (j) and percentages (k) of Eto induced in E12.5 fetal liver HSPCs cultured with or without FetuA and the BLM inhibitor ML216. Scale bars, 20 µm. l, A working model of the FetuA–TLR4 pathway in protecting the HSPC genome. RPA, replication protein A; RNAP, RNA polymerase. n = 3 independent experiments (a–k). The medians (red dashed lines) and quartiles (black dashed lines) are shown (i,k). Two-sided binomial test (e), two-sided Wald test (f), unpaired one-sided Student’s t-test (g) and unpaired two-sided Student’s t-test (i,k) were used.