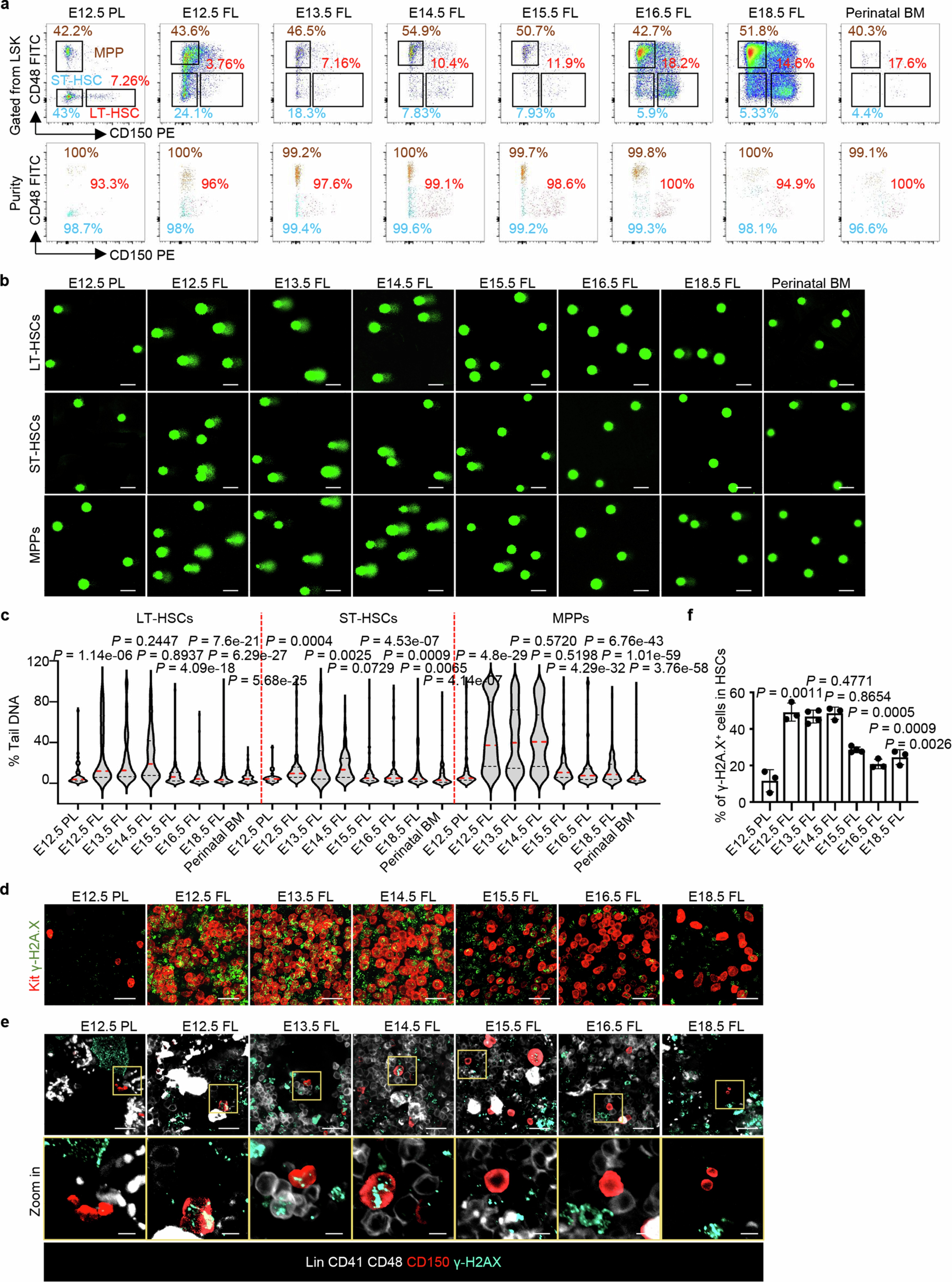
Extended Data Fig. 2: Flow-sorting of HSCs and MPPs and DNA damage detection after Eto-treatment ex vivo or in vivo.
From: Fetal hepatocytes protect the HSPC genome via fetuin-A

a, LT-HSCs (LSKCD150+CD48–), ST-HSCs (LSKCD150–CD48–), and MPPs (LSKCD150–CD48+) were sorted by flow cytometry with high purities from the haematopoietic tissues labelled to assay their sensitivity to genotoxic agents (n = 3 per group). b, c, Representative comet-tail DNA images and proportions induced by Eto-treatment ex vivo in LT-HSCs, ST-HSCs and MPPs isolated from the labelled tissues (n = 3 per group). The medians (red dashed lines) and quartiles (black dashed lines) of each group are shown. Scale bar, 50 µm. d, Representative in situ fluorescence images of Kit and γ-H2AX after Eto-treatment in vivo (E12.5 PL, E12.5 FL, n = 5; E13.5 FL, E16.5 FL, n = 4; E14.5 FL, E15.5 FL, E18.5 FL, n = 3). Scale bar, 30 µm. e, f, Representative in situ fluorescence images and the positive cell proportion of γ-H2AX in HSCs (Lin–CD41–CD48–CD150+) after Eto-treatment in vivo (E13.5 FL, E15.5 FL, n = 4, other groups, n = 3; mean ± s.d.). Scale bars, 20 and 5 µm. The n represents individual samples (a-c) and fetuses (d-f) from 3 independent experiments. Statistical tests: unpaired two-sided Student’s t-test (c, f).