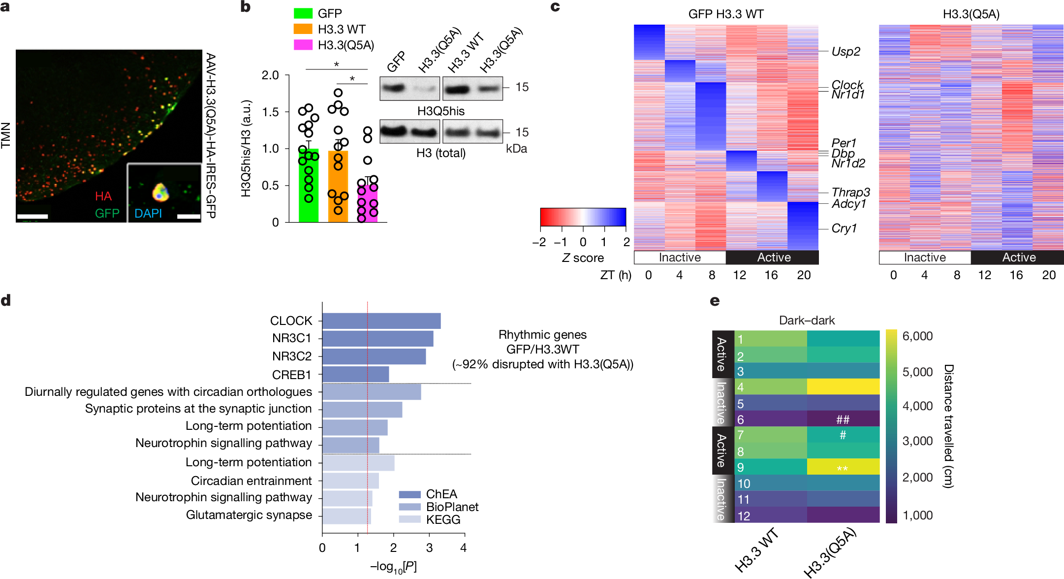
Fig. 4: H3Q5 monoaminylations causally contribute to transcriptional and behavioural rhythmicity.
From: Bidirectional histone monoaminylation dynamics regulate neural rhythmicity

a, Immunohistochemistry and immunofluorescence analysis confirming nuclear expression of H3.3(Q5A)–HA in the TMN of mice expressing AAV-H3.3(Q5A)-HA-IRES-GFP. The experiment was repeated three times. b, Western blot validation of H3Q5his downregulation in the TMN after AAV-mediated expression of H3.3(Q5A) (n = 12 biological replicates) versus H3.3 WT (n = 13 biological replicates) or empty vector controls (n = 13 biological replicates). Statistical analysis was performed using one-way ANOVA (P = 0.0154, F2,36 = 4.701) with Tukey’s multiple-comparison test; significant comparisons are noted (GFP versus H3.3(Q5A): *P = 0.0228; WT H3.3 versus H3.3(Q5A): *P = 0.0378). Data are mean ± s.e.m. normalized to total H3 signal. a.u. are normalized to GFP controls. c, RNA-seq data from the mouse TMN across ZT for mice that were transduced with GFP (n = 32 mice) or WT H3.3 (n = 39 mice) (collapsed; JTKcycle, Padj < 0.05) versus H3.3(Q5A) (n = 40 mice). Notable circadian genes are highlighted. d, ChEA, BioPlanet and KEGG ontology analyses (P < 0.05) revealed that rhythmic genes disrupted by H3.3(Q5A) are CLOCK targets and enriched for pathways/processes related to circadian entrainment, neurotrophin signalling and synaptic function. e, After intra-TMN transduction with H3.3(Q5A) (n = 11 mice) versus WT H3.3 (n = 10 mice), mice were monitored for locomotor activity beginning 12 h after a shift from light–dark to dark–dark to examine whether disrupting H3Q5his alters normal circadian cycling. Disrupting normal H3Q5his dynamics in the TMN resulted in shifts in diurnal locomotor activity during transitions from inactive to active states and vice versa. The heat map presents locomotor data binned into 4 h intervals for a total of 48 h. Statistical analysis was performed using two-way repeated-measures ANOVA (interaction of time × virus, P = 0.0040), with Šidák’s multiple-comparison test (**P = 0.0079); and a posteriori unpaired Student’s t-tests (#P < 0.05, ##P < 0.01). Data are mean ± s.e.m. Uncropped blots are shown in Supplementary Fig. 1.