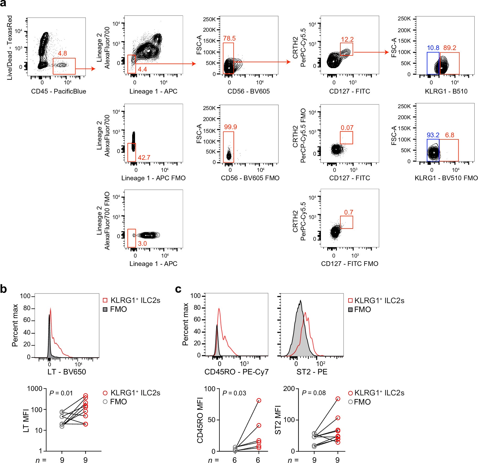
Extended Data Fig. 9: Human intratumoural KLRG1+ ILC2 gating and phenotype.
From: IL-33-activated ILC2s induce tertiary lymphoid structures in pancreatic cancer

a-c, Gating strategy (a) and marker expression (b, c) on intratumoural KLRG1+ ILC2s in human PDACs. n = individual patients. MFI = mean fluorescence intensity. P values by paired two-tailed Mann Whitney test (b, c).