Extended Data Fig. 5: Related to Fig. 3. Spatial immune landscapes of the healthy mouse small intestine.
From: Tissue-resident memory CD8 T cell diversity is spatiotemporally imprinted

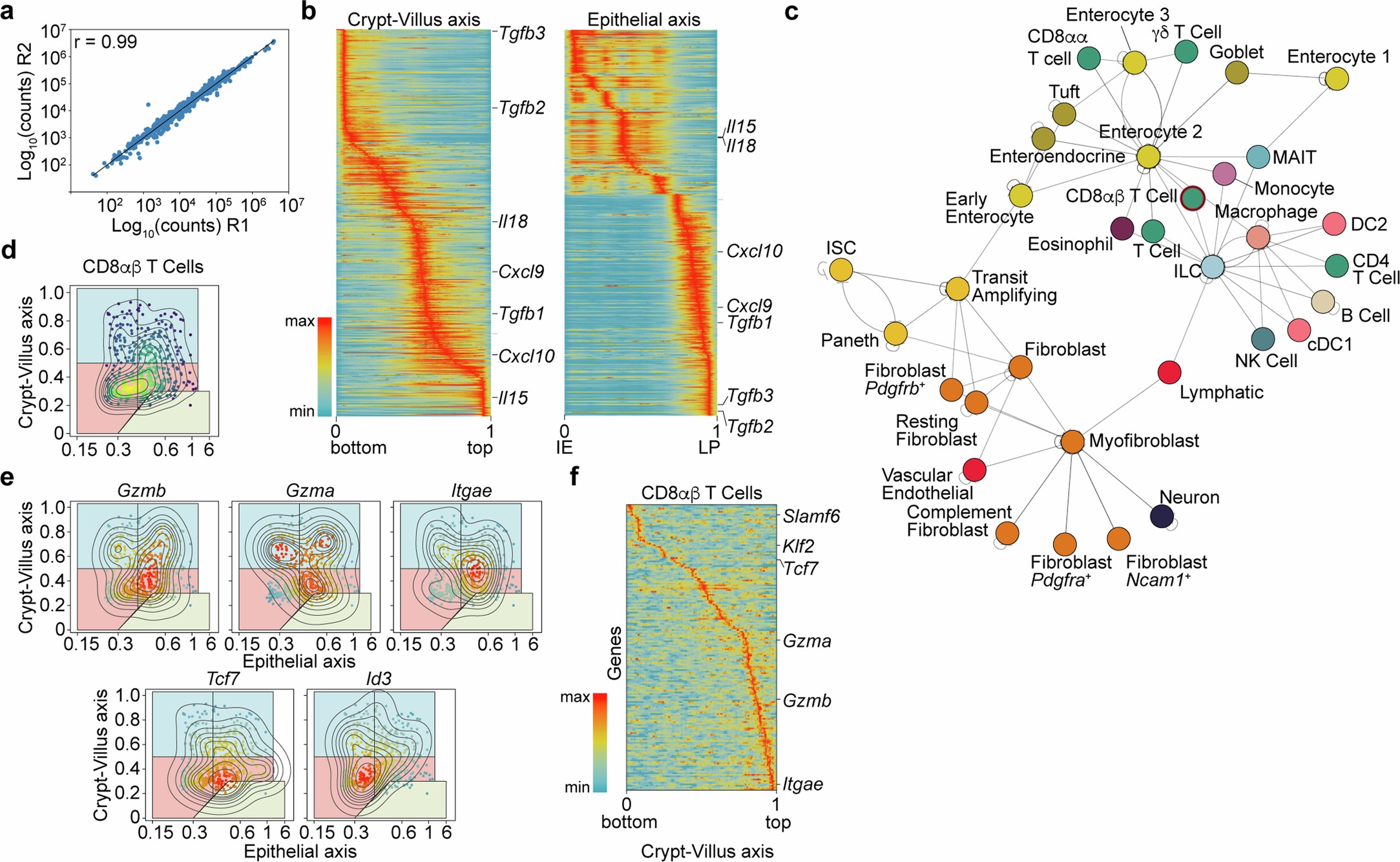
a, Pearson residual correlations of total gene abundances between biological replicates of an uninfected mouse intestine profiled by Xenium. b, Convolved gene expression by all cells along the crypt-villus and epithelial axes. 2 biological replicates combined. c, Cell type interaction igraph of the uninfected mouse small intestine. 2 biological replicates combined. d, IMAP of CD8αβ T cells in the uninfected small intestine. 2 biological replicates combined. e, expression IMAP for indicated genes in the uninfected intestine. 2 biological replicates combined. f, Convolved gene expression within uninfected CD8αβ T cells along the crypt-villus axis.