Extended Data Fig. 7: Spatial control of TGFβ signaling controls SI CD8 T cell positioning and differentiation.
From: Tissue-resident memory CD8 T cell diversity is spatiotemporally imprinted

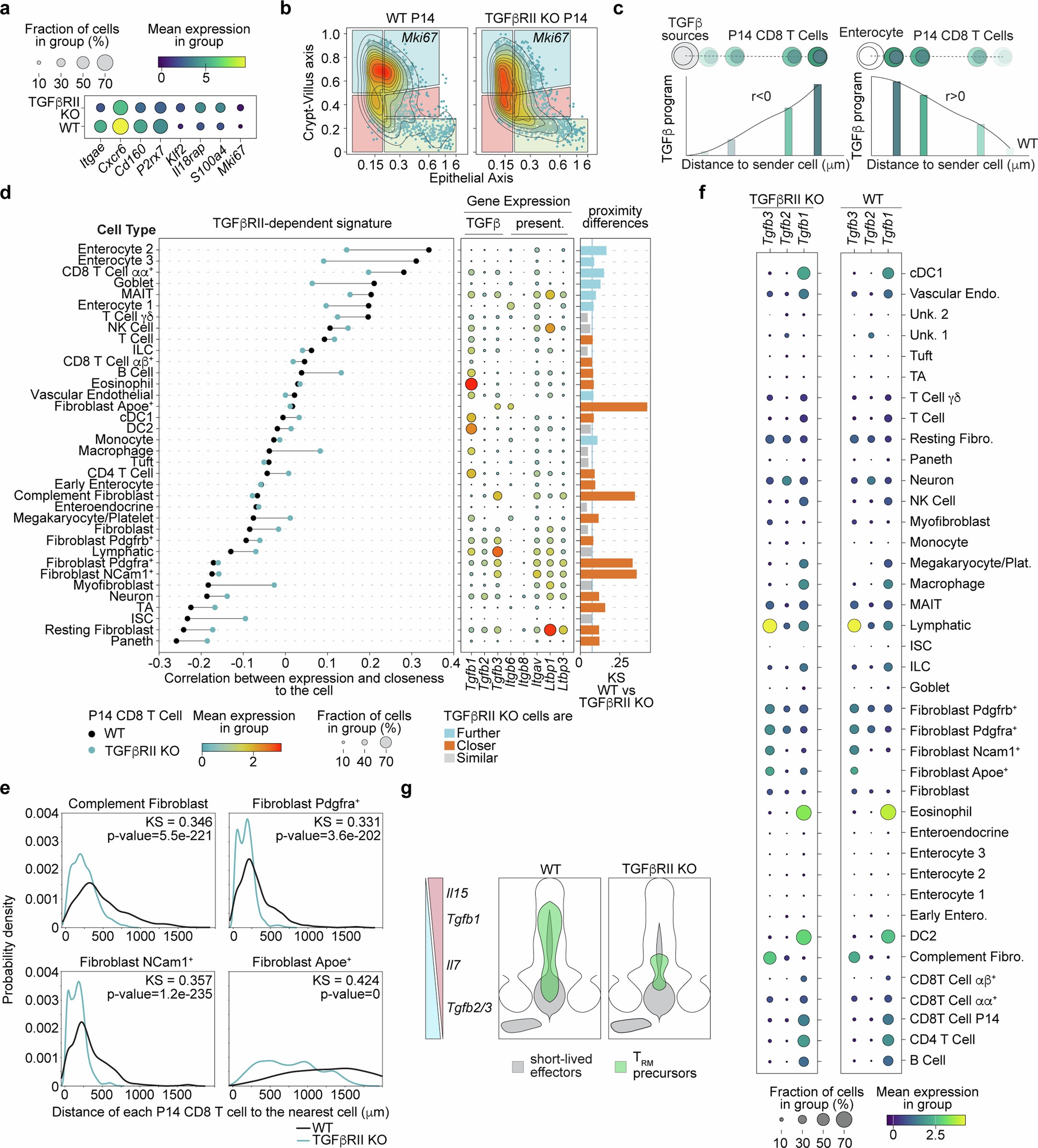
a, Top differentially expressed genes between WT and TGFβR2 KO P14 cells. The dot plot is colored by the mean expression of each gene, and the dot size reflects the percentage of P14 cells in which the corresponding gene is expressed. b, IMAP representations of WT and KO P14 cells colored by kernel density estimates weighted by expression counts of the proliferation marker Mki67. c and d, TGFβR2 dependent signature enrichment and distance to each cell subtype were calculated for all P14 cells, and Spearman rank correlated against each other (c). (d) For every subtype, (left) the correlation coefficients between signature enrichment and P14 cell proximity to the subtype among both WT and TGFβR2 KO P14 CD8 T cells, (middle) the expression of TGFβ isoforms and genes involved in TGFβ presentation in the WT sample, and (right) a non-parametric two-sided Kolmogorov–Smirnov statistic indicating the significance of difference of the distance distributions between P14 CD8 T cells and the corresponding cell type in both WT and TGFβR2 KO. The color of the bars indicates whether P14 CD8 T cells are closer to a given cell type in WT (blue) or TGFβR2 KO (red), and a line indicating effect relevance is positioned at 0.08. Supplemental Table 8 presents the cell counts used in the statistical test for the n = 1 experiment across each condition. e, Comparisons of the distance between WT or TGFβR2 KO P14 cells and selected other cell subtypes. A two-sided Kolmogorov–Smirnov statistic indicates the difference between the WT and KO distributions for each subtype. The plotted lines show the positional density using a 1D kernel density estimate. f, A comparison of TGFβ isoform expression between cell subtypes in WT and TGFβR2 KO. g, Proposed mechanism of TGFβ-dependent upward TRM differentiation.