Extended Data Fig. 1: Related to Fig. 1. Targeted detection of LCMV-specific CD8 T cell responses in the mouse small intestine with spatial transcriptomics.
From: Tissue-resident memory CD8 T cell diversity is spatiotemporally imprinted

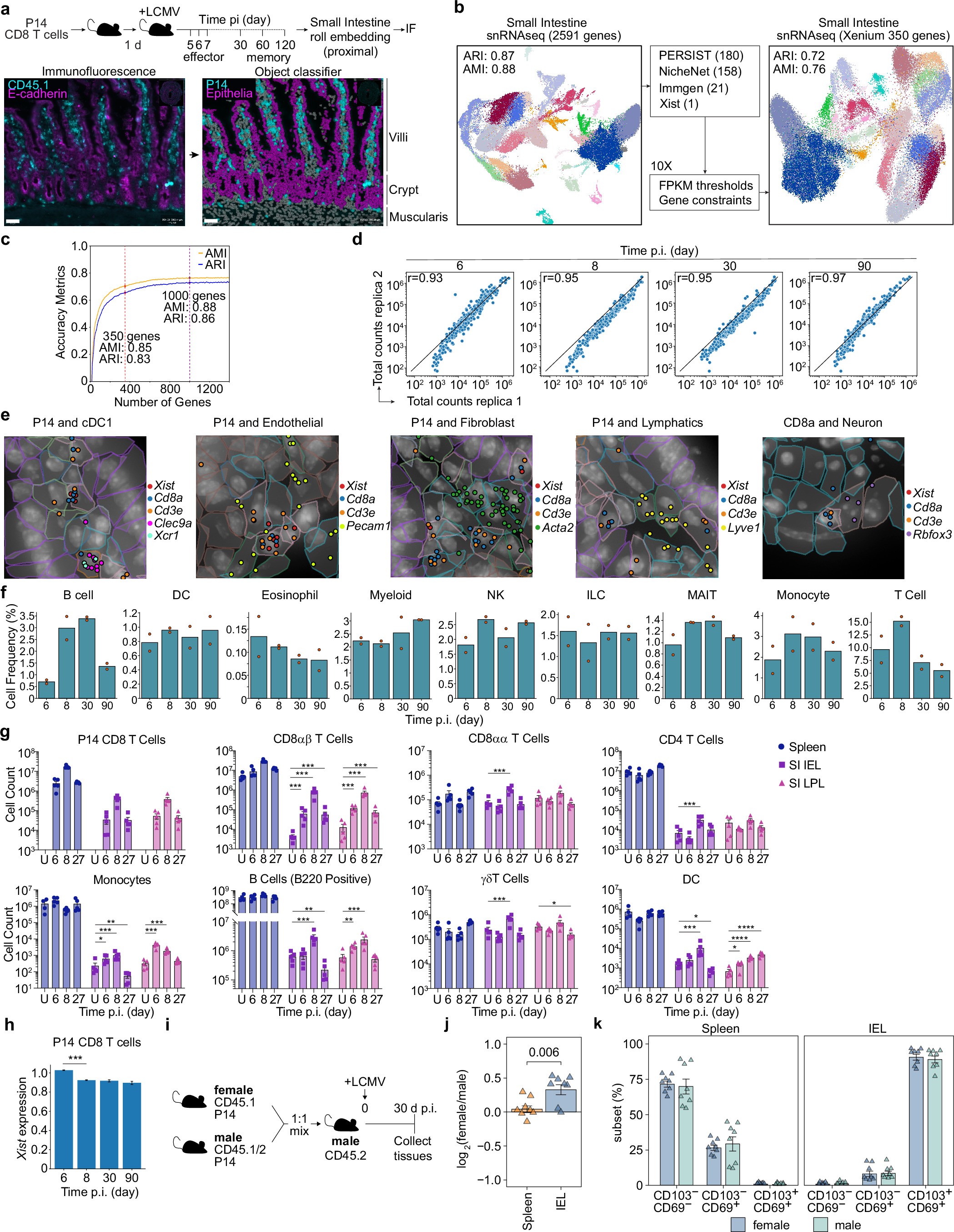
a, Schematic of the experimental workflow for mouse takedown at progressing timepoints post infection (p.i.) with LCMV. An object classifier in QuPath is used to identify P14 and epithelial cells from IF staining of intestinal sections. (1 representative field of view out of n > 20 similar) b, Diagram of the methodology used to design the Xenium mouse SI probe panel. Using snRNA-seq data from the mouse small intestine, a 350 gene set was designed to maximize Adjusted Rand Index (ARI) and Adjusted Mutual Information (AMI) scores of classifier-derived Leiden cluster predictions. c, Genes least informative for predicting cell type are continuously pruned using recursive feature elimination with ARI and AMI of classifier-derived Leiden cluster predictions calculated at each pruning step. d, Pearson residual correlations of total gene abundances between timepoint biological replicates. e, Snapshots from a Xenium spatial transcriptomics day 6 small intestine show unique cell types in close spatial proximity. Canonical cell type marker gene transcript positions are colored to show a (from left to right) P14 T Cell (Xist+Cd8α+Cd3e+) and cDC1 (Clec9a+Xcr1+), P14 T Cell and Endothelial (Pecam1+), P14 T Cell and Fibroblast (Acta2+), P14 T Cell and Lymphatic (Lyve1+), and Cd8α T Cell (Cd8α+Cd3e+) and Neuron (Rbfox3+). Predicted cell segmentation boundaries are colored by the “Type” annotation. f, Cell type frequency percentages across n = 2 replicates per timepoint. g, Absolute cell numbers quantified by flow cytometry for the indicated cell types and time points after LCMV infection (n = 5). Two-way ANOVA with Dunnett’s method. Bars indicate the mean +/- SEM. ***p-value < 0.001. h, Xist expression within detected P14 CD8 T cells (Xist+) at each time point (n = 13000, n = 8412, n = 1155, n = 433 cells in 6 dpi, 8 dpi, 30 dpi, and 90 dpi respectively across 2 biological replicates per time point). Pairwise t-tests on the mean expression values with Benjamini-Hochberg correction applied ***p-value < 0.001. i, Experimental design for a female:male P14 CD8 T cell transfer in B6 mice. j, Relative frequencies of female to male ratios in the indicated tissues 30 days p.i. Unpaired two-sided t-test with Tukey’s HSD, *p-value < 0.05. Data are presented as the mean +/− Tukey’s HSD confidence interval. k, Frequency of P14 CD8 T cells by sex and CD103 and CD69 expression analyzed by flow cytometry in the indicated tissues 30 days p.i. Unpaired t-test with Tukey’s HSD. No significant p-values detected. Data are presented as the mean +/− Tukey’s HSD confidence interval. 2 independent biological duplicates of n = 3 and n = 5 specimens are pooled (j and k). Panels a and i reproduced from ref. 5.