Extended Data Fig. 4: RF2 S205P complementation.
From: Engineering a genomically recoded organism with one stop codon

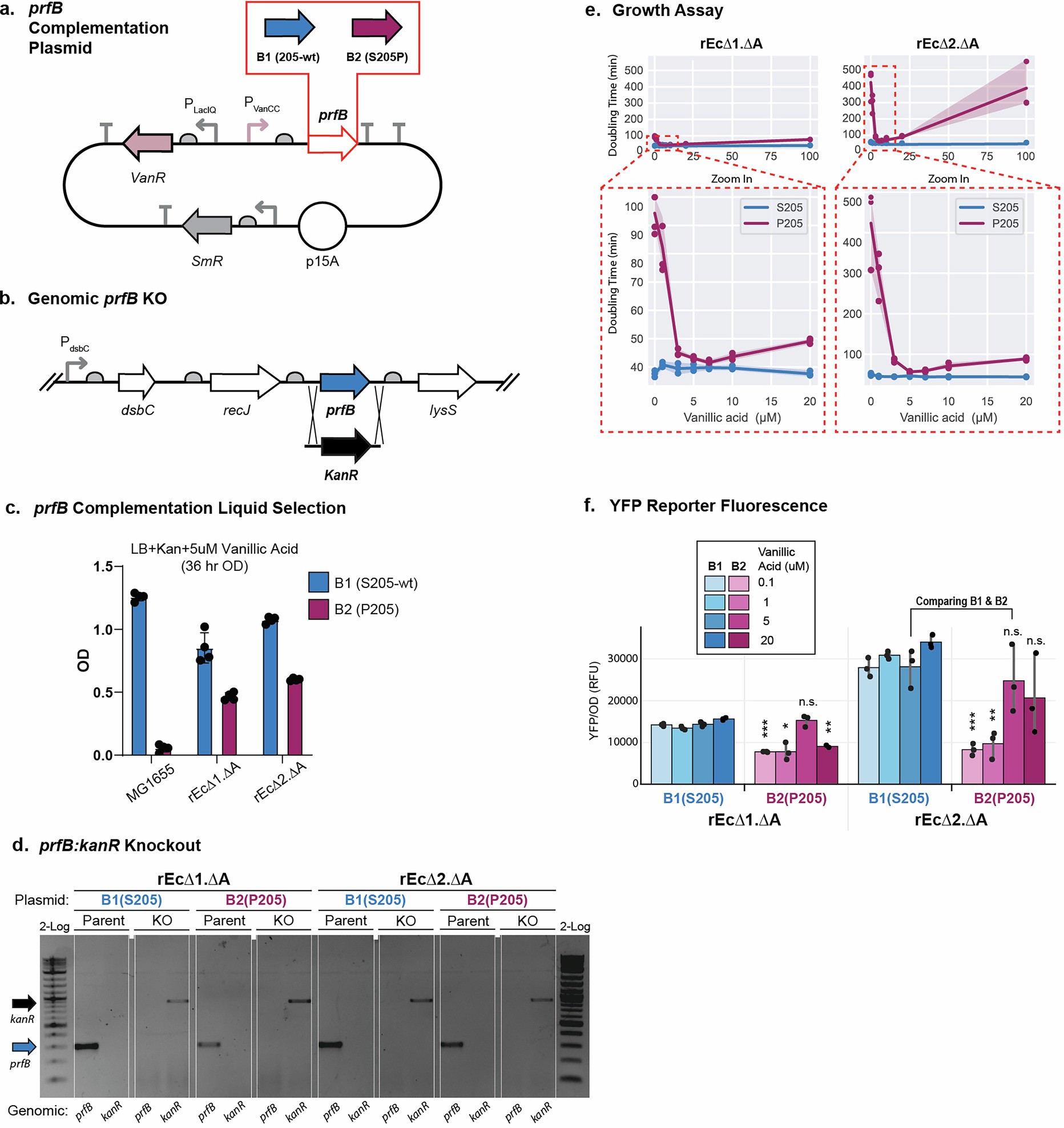
a, Schematic of prfB expression plasmid harbouring either a wildtype (Ser) or mutant (Pro) 205 residue (RF2.B1 or B2, respectively) under the control of vanillic acid (VA)-inducible promoter pVanCC. b, Schematic of kanamycin resistance (kanR) dsDNA cassette displacing genomic prfB while maintaining native overlapping RBS of the downstream gene lysS. c, Complementation assay: measured OD of variant strains containing prfB expression plasmid (RF2.B1 or B2) induced at 5 µM Van recovered in liquid LB after kanR-mediated displacement of genomic prfB. d, PCR screen of isolated colonies (n = 4) confirming displacement of genomic prfB with kanR in the presence of plasmid-expressed RF2.B1 and B2 variants. For gel source data, see Supplementary Fig. 1. 2-Log ladder used as reference. Positive prfB-knockouts were not recovered from MG1655. e, Effect of RF2.B1 and RF2.B2 plasmid induction (0.1–20 µM Van) on e, doubling time and f, fluorescent protein production in absence of genomic prfB. Statistical significance compares RF2 B2(mut-P205) and B1(wt-S205)-mediated fluorescent expression within the same strains at the same corresponding Van concentration. Unpaired t-tests (n = 3 biological replicates), * = p-value < 0.05, ** = p-value < 0.01, *** = p-value < 0.001. Error bars display standard errors of the mean.