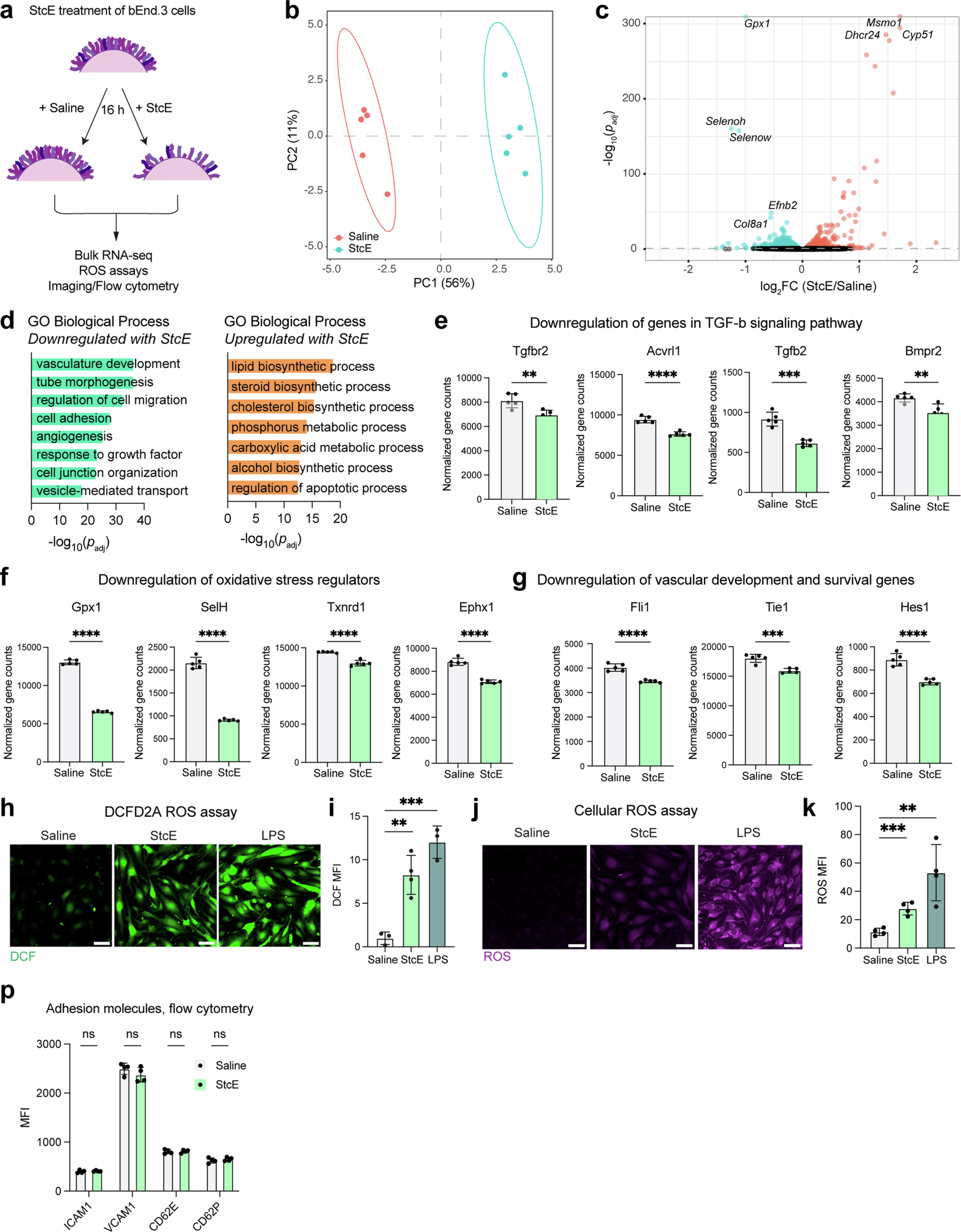
Extended Data Fig. 8: Mucin degradation downregulates vascular homeostatic genes and increases ROS generation in bEnd.3 cells.
From: Glycocalyx dysregulation impairs blood–brain barrier in ageing and disease

a) Overview of assays to characterize the effects of 16-h StcE treatment on bEnd.3 cells. b) PCA of bulk RNA-seq data of saline- and StcE-treated bEnd.3 cells (n = 5 wells per group). c) Volcano plot of gene expression changes induced by StcE treatment (genes upregulated by StcE treatment are in orange and genes downregulated by StcE treatment are in teal). d) Top upregulated and downregulated GO biological processes in bEnd.3 cells treated with StcE vs. saline. e) Normalized counts of genes involved in TGF-β signaling (n = 5 wells per group; two-sided t-test; mean ± s.e.m.). f) Normalized counts of genes involved in oxidative stress regulation (n = 5 wells per group; two-sided t-test; mean ± s.e.m.). g) Normalized counts of genes involved in vascular development and survival (n = 5 wells per group; two-sided t-test; mean ± s.e.m.). h) Immunofluorescence images of ROS signal in bEnd.3 cells as assayed by DCF fluorescence. Scale bar = 50 µm. i) Quantification of (h) (n = 3-4 wells per group; two-sided t-test; mean ± s.e.m.). j) Immunofluorescence images of ROS signal in bEnd.3 cells as assayed by the Cellular ROS Deep Red kit. Scale bar = 50 µm. k) Quantification of (j) (n = 3-4 wells per group; two-sided t-test; mean ± s.e.m.). l) Flow cytometry quantification of adhesion molecules in bEnd.3 cells treated with saline or StcE (n = 4 wells per group; two-sided t-test; mean ± s.e.m.).