Extended Data Fig. 3: Mucinase-derived tools for mucin degradation and vascular labeling.
From: Glycocalyx dysregulation impairs blood–brain barrier in ageing and disease

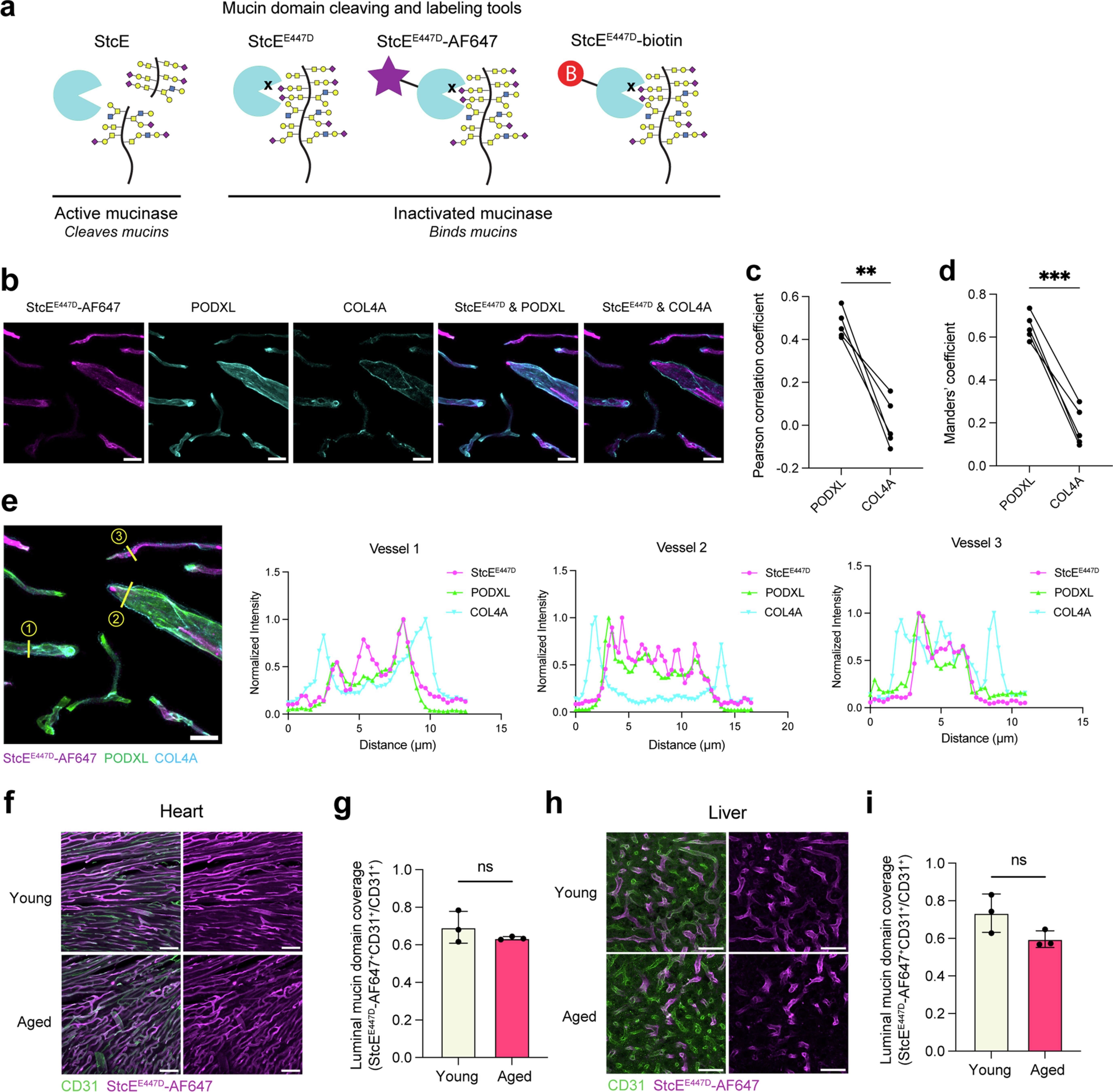
a) Diagram of mucin degrading and labeling tools used in experiments. b) StcEE447D-AF647, PODXL (luminal marker), and COL4A (basement membrane marker) labeling in cortical vessels. Scale bar = 20 µm. c) Quantification of StcEE447D-AF647 colocalization with PODXL and COL4A via Pearson correlational analyses (n = 5 mice; two-sided paired t-test; mean ± s.e.m.). d) Quantification of StcEE447D-AF647 colocalization with PODXL and COL4A via Mander’s correlational analyses (n = 5 mice; two-sided paired t-test; mean ± s.e.m.). e) Marker intensity profiles across three vessels showing spatial correlation between StcEE447D-AF647, PODXL, and COL4A. Yellow labels indicate where intensity profiles were taken in representative image. Scale bar = 20 µm. f) Luminal mucin-domain glycoprotein expression in CD31+ vasculature in the hearts of young (3-month-old) and aged (21-month-old) mice. Scale bar = 20 µm. g) Quantification of (f) (n = 3 mice per group; two-sided t-test; mean ± s.e.m.). h) Luminal mucin-domain glycoprotein expression in CD31+ vasculature in the livers of young (3-month-old) and aged (21-month-old) mice. Scale bar = 20 µm. i) Quantification of (h) (n = 3 mice per group; two-sided t-test; mean ± s.e.m.).