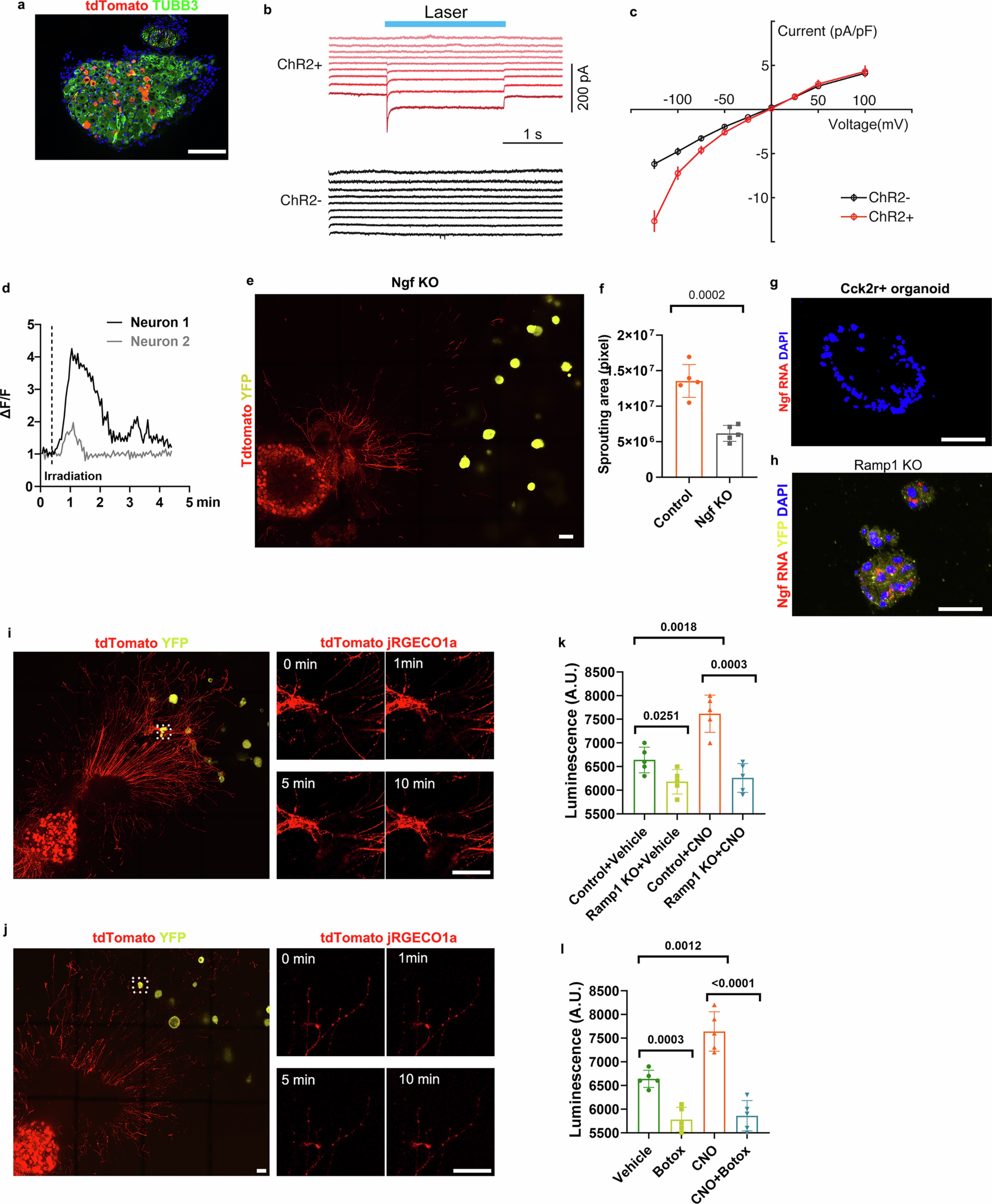
Extended Data Fig. 9: Interaction between nociceptive neurons and GC.
From: Nociceptive neurons promote gastric tumour progression via a CGRP–RAMP1 axis

(a) Co-staining of tdTomato and TUBB3 in DRGs from Trpv1-Cre; tdTomato mice. Scale bar, 100 μm. (b) Representative current traces in ChR2-expressing ACKP cell (ChR2+) and non-ChR2 ACKP cell (ChR2−). The waveforms of currents were obtained by depolarizing the membrane with 4 s test pluses from −125 to +100 mV at 25 mV steps (9 sweeps, 5 s interval). The 473 nm laser was delivered to clamped cells for 2 s (blue). (c) Current-voltage relationships (I-V) in ChR2+ (n = 14) and ChR2− (n = 15) cells. The currents (pA) of each cell were normalized by dividing to its cell capacitance (pF). (d) Representative traces of neurons recorded in Fig. 5d responding to GC cells. (e) Representative images and (f) quantification of coculture of DRG (from Trpv1-Cre; tdTomato mice) and GC spheroids (with Ngf-knockout ACKP cells) (n = 5 experiments/group). Scale bar, 100 μm. Representative images of in situ hybridization (RNAscope) of Ngf in Cck2r+ organoids (g) and Ramp1-knockout GC spheroids (h). Scale bar, 100 μm. (i) Coculture of DRG (from Trpv1-Cre; hM3Dq; tdTomato mouse) and Ramp1-knockout GC spheroids (infected with rAAV-CMV-jRGECO1a), nociceptive neurons were treated with CNO and calcium indicator jRGECO1a (red) in GC spheroids was monitored (n = 3 experiments). Scale bar, 100 μm. (j) Coculture of Botox-treated DRG (from Trpv1-Cre; hM3Dq; tdTomato mouse) and GC spheroids (infected with rAAV-CMV-jRGECO1a), nociceptive neurons were treated with CNO and calcium indicator jRGECO1a (red) in GC spheroids was monitored (n = 3 experiments). Scale bar, 100 μm. (k-l) GC spheroids proliferation was detected with CellTiter-Glo 3D cell viability assay (n = 5 experiments/group). Data represent mean ± SEM, and P values were calculated by t test in f, and by ANOVA in k and l. The statistical tests were two-sided.