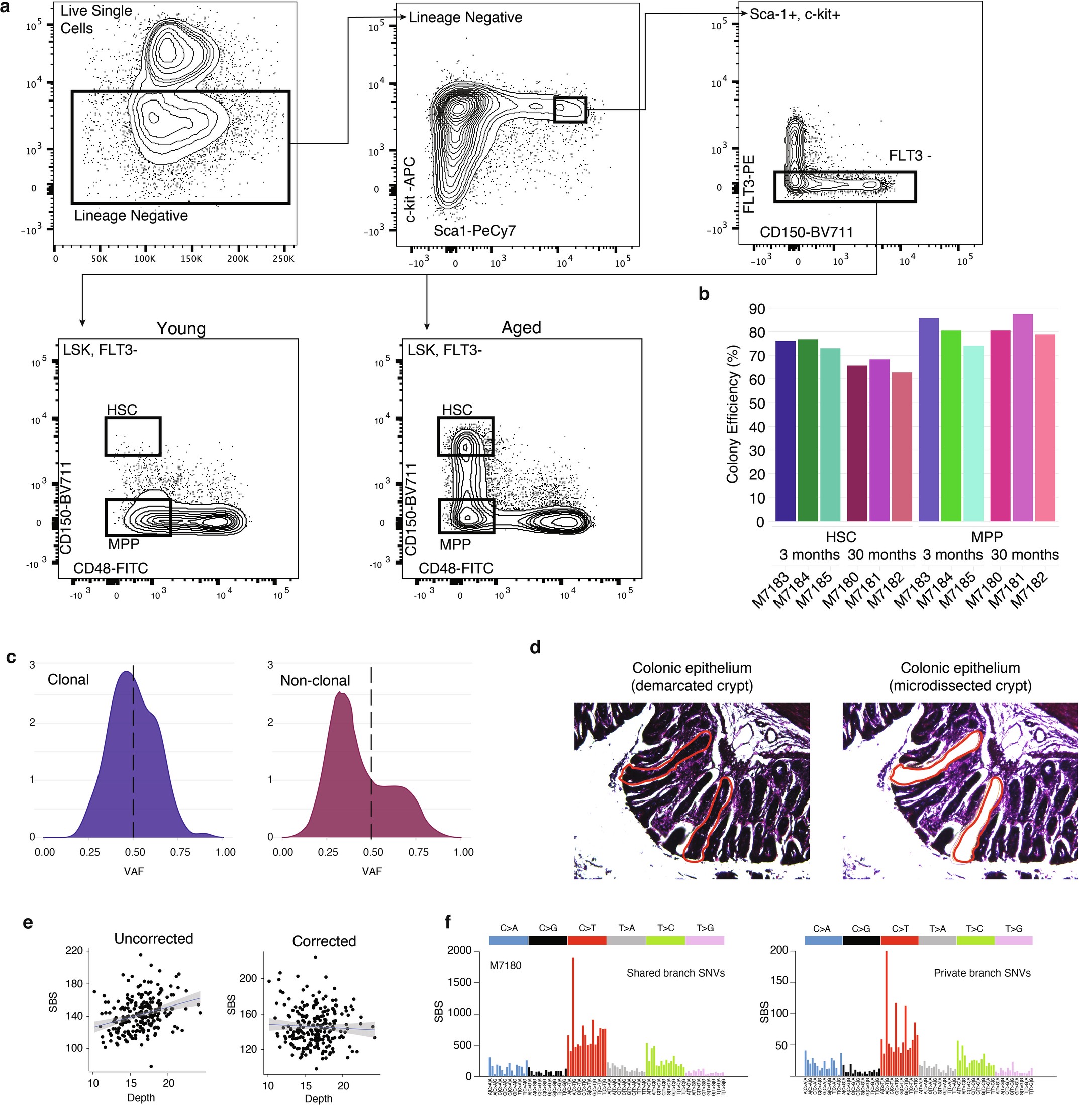
Extended Data Fig. 1: Cell isolation strategy and quality control.
From: Clonal dynamics and somatic evolution of haematopoiesis in mouse

a) Sorting strategy for single HSCs and MPPs from young and aged mice. Progenitor-enriched bone marrow was stained as described in the Methods, and then single cells were sorted into individual wells for in vitro expansion. b) Colony-forming efficiency of sorted HSCs and MPPs for each sample. Each bar represents the listed cell type and underlying sample ID. c) Variant allele fraction (VAF) distribution of all variants within a colony that pass filtering, shown for a representative clonal colony that passed sample QC (left) and a non-clonal colony that passed sample QC (right). After variant filtration, the VAF distribution of a colony’s variants is centred around 50% in clonal colonies, but less than 50% in non-clonal colonies. d) Representative image of two colonic crypts isolated by laser capture microdissection. e) Correlation between total single base substitution burden and depth, for all colonies from sample M7180, shown before (left) and after (right) sequencing depth correction. Shaded area denotes 95% confidence interval. f) Trinucleotide spectra from aggregated somatic mutations mapped to shared (truncal) or private branches of phylogenetic trees. Signatures are highly similar, suggesting artefacts are not relatively enriched in either portion of reconstructed trees.