Extended Data Fig. 7: mIHC images and single-cell RNA sequencing analysis that revealed differences between SPON2+ NK and SPON2− NK cells in cell signaling interactions.
From: Spatial immune scoring system predicts hepatocellular carcinoma recurrence

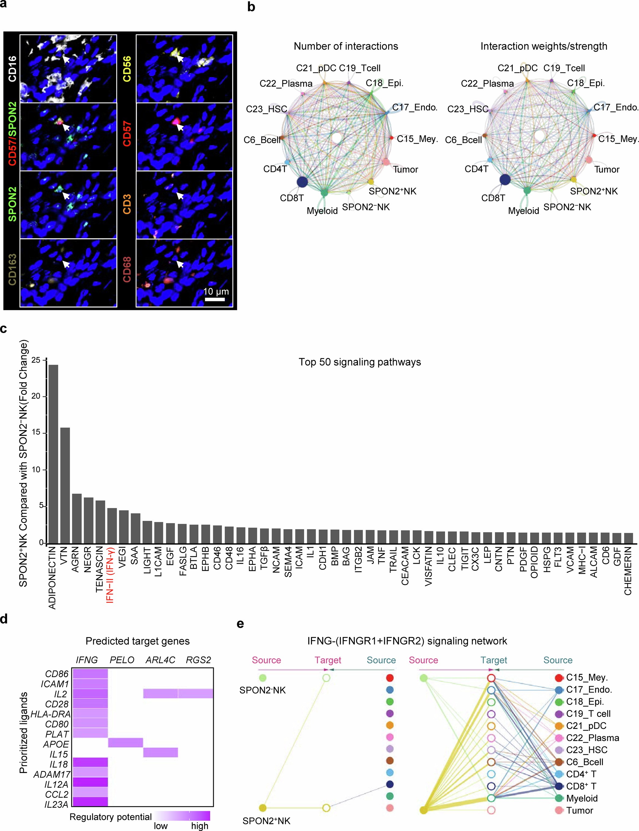
a, mIHC images depicting SPON2+ NK accumulation at TC. White arrows depict CD16+CD56+CD57+SPON2+CD3−CD163−CD68− NK cells. b, Crosstalk between different cell types identified using single-cell RNA sequencing data. The left panel illustrates the number of interactions between cell signaling ligands in various cell types, while the right panel depicts the strength of these interactions, as determined by CellChat analysis. Each dot represents a specific cell type, with different colors corresponding to distinct cell types. The size of the dot is proportional to the abundance of the cell type within the sample. The thickness of the lines connecting the dots indicates either the number (left) or strength (right) of the interactions between the connected cell types. Abbreviations: Epi., Epithelial cell; Endo., Endothelial cell; Mey., Myeloid cell. c, Top 50 signaling pathways that had largest fold changes between SPON2+ NK and SPON2− NK cells. Top 50 signaling pathways out of the 133 available signaling pathways are displayed and ranked by their respective fold changes between SPON2+ NK and SPON2− NK cells in the signaling axes received from other cell signal sources. Aside from the first five pathways that were not directly related to immune responses, IFN-II signaling pathway ranked the highest among those related to immune response. d, Heatmap showing the predicted ligand activity by NicheNet on genes highly expressed in SPON2+ NK. Darker purple indicates higher potential for regulation. Ligand-receptor analysis revealed that the IFN-II (IFN-γ) genes of SPON2+ NK cells were more sensitive to regulation from other cells in microenvironment. e, Hierarchical plot shows the communication network of SPON2+ NK, SPON2− NK, and other cells for IFNG- (IFNGR1+IFNGR2) signaling. In CellChat analysis, as shown in the left panel, SPON2+ NK and SPON2− NK cells served as signal-receiving target cells (represented by unfilled circles in middle) while these NK cells as well as other cell types acted as signal sources (filled color circles); Edge width indicates the communication probability and edge colors are the same as the signaling source. The right panel shows the communication network with other cell types used as signal-receiving target cells (unfilled circles in middle). Such analysis predicted an association of the IFNG-(IFNGR1-IFNGR2) signaling axis between CD8+ T and SPON2+ NK cells, but not between SPON2− NK and CD8+ T cells.