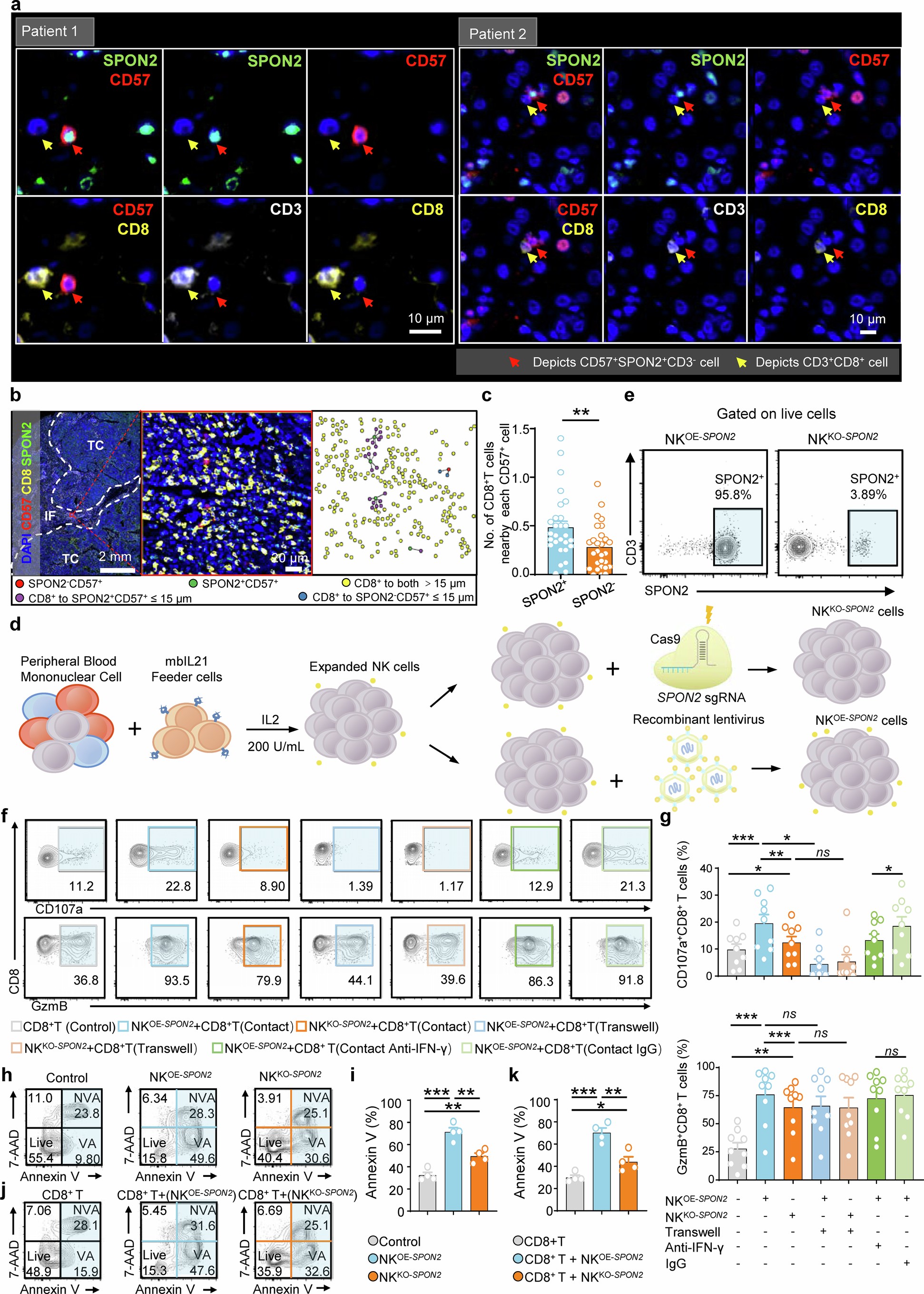
Extended Data Fig. 8: In vitro models revealed the requirement for direct cell-cell contact between SPON2+ NK cells and CD8+ T cells.
From: Spatial immune scoring system predicts hepatocellular carcinoma recurrence

a, Representative images of HCC stained with mIHC. Red arrows depict CD57+SPON2+CD3− NK cells, and yellow arrows depict the neighboring CD3+CD8+ T cells. They show the spatial proximity between the two cell types (identified based on the expression of multiple markers including CD3, CD8, CD16, CD57, CD56, CD68, CD163, and SPON2) across different patients and tissue regions. b, Representative images depicting CD8+ T cells in proximity to SPON2+CD57+ NK cells. Left: low-magnification overview showing IF and TC. Dashed box indicates high-magnification area. Right: high-magnification images of mIHC (example from REC patient L-8022). c, Numbers of CD8+ T cells proximal (within 15 μm) to CD57+SPON2+ NK (n = 5,142 cells) and CD57+SPON2− NK cells (n = 17,515 cells) from 28 patients. Two-tailed Mann-Whitney U test, P = 0.0079. Data are means ± s.e.m. d, Procedure for NKOE-SPON2 and NKKO-SPON2 generation. Human peripheral blood mononuclear cells (PBMCs) obtained from healthy donors, along with membrane-bound IL-21 (mbIL21) feeder cells, were cultured in 200 U/mL IL-2 for over a week to facilitate the expansion of NK cells. Subsequently, these NK cells underwent electroporation with Cas9 protein and SPON2-specific single guide RNA (sgRNA) to generate NKKO-SPON2 cells. Lentiviral transfection was used to induce increased SPON2 abundance and generate primary NK cell populations with SPON2 overexpression. The resulting NKOE-SPON2 and NKKO-SPON2 cells were stimulated with 200 U/mL IL-2, 20 ng/mL of IL-12, 50 ng/mL of IL-15, and 10 ng/mL of IL-18 for one day, and then co-cultured with CD8+ T cells and HepG2 cells. e, Flow cytometry analysis of SPON2 protein expression in NKOE-SPON2 and NKKO-SPON2 cells. Data was collected 3 days after transgene transfer into primary NK cells. f, g, Contact and transwell experiments of CD8+ T and SPON2-overexpression (or SPON2-knockout) NK cells. Using NKOE-SPON2 and NKKO-SPON2cells of a patient, we conducted five experiments in the first stage: CD8+ T cells alone (control), co-culture of NKOE-SPON2 and CD8+ T cells (contact), co-culture of NKKO-SPON2 and CD8+ T cells (contact), co-culture of NKOE-SPON2 and CD8+ T cells (transwell), and co-culture of NKKO-SPON2 and CD8+ T cells (transwell). In the second stage, two additional experiments involved co-culture of NKOE-SPON2 and CD8+ T cells (contact but with the presence of anti-IFN-γ for 24 h, an antibody that can block IFN-γ) and co-culture of NKOE-SPON2 and CD8+ T cells (contact but with the presence of IgG for 24 h, serving as a control). The expression changes of CD107a and GzmB in CD8+ T cells were subsequentially measured. (f) Representative flow cytometry profiles for a given patient. From left to right, there show the five experiments in the first stage and the two additional experiments in the second stage. (g) Comparisons of CD107a+CD8+ T cell proportions (top) and GzmB+CD8+ T cell proportions (bottom) between the experiments. The X-axis denotes these experiments with corresponding conditions marked by “+,” and the Y-axis depicts cell proportion values. Colored circles represent cell proportion values of individual patients (n = 9 patients). Paired two-tailed Student’s t-test. Data are means ± s.e.m. For CD107a: CD8+ T (Control) vs. NKOE-SPON2 + CD8+ T (Contact): P = 0.0002; CD8+ T (Control) vs. NKKO-SPON2 + CD8+ T (Contact): P = 0.035; NKOE-SPON2 + CD8+ T (Contact) vs. NKKO-SPON2 + CD8+ T (Contact): P = 0.0076; NKOE-SPON2 + CD8+ T (Contact) vs. NKOE-SPON2 + CD8+ T (Transwell): P = 0.012; NKKO-SPON2 + CD8+ T (Contact) vs. NKKO-SPON2 + CD8+ T (Transwell): P = 0.13; NKOE-SPON2 + CD8+ T (Contact Anti-IFN-γ) vs. NKOE-SPON2 + CD8+ T (Contact IgG): P = 0.010. For GzmB: CD8+ T (Control) vs. NKOE-SPON2 + CD8+ T (Contact): P = 0.0007; CD8+ T (Control) vs. NKKO-SPON2 + CD8+ T (Contact): P = 0.0029; NKOE-SPON2 + CD8+ T (Contact) vs. NKKO-SPON2 + CD8+ T (Contact): P = 0.0001; NKOE-SPON2 + CD8+ T (Contact) vs. NKOE-SPON2 + CD8+ T (Transwell): P = 0.22; NKKO-SPON2 + CD8+ T (Contact) vs. NKKO-SPON2 + CD8+ T (Transwell): P = 0.99; NKOE-SPON2 + CD8+ T (Contact Anti-IFN-γ) vs. NKOE-SPON2 + CD8+ T (Contact IgG): P = 0.25. h, i, Annexin V expression in HepG2 co-cultured with of NKOE-SPON2 or NKKO-SPON2 cells. Control: HepG2 cells alone. (h) Flow cytometry profiles. (i) Proportions of HepG2 with Annexin V expressed in total HepG2 cells. Circles represent samples (n = 4 independent experiments). Unpaired two-tailed Student’s t-test. Data are means ± s.e.m. Control vs. NKOE-SPON2: P = 0.0002; Control vs. NKKO-SPON2: P = 0.005; NKOE-SPON2 vs. NKKO-SPON2: P = 0.0039. j, k, Annexin V expression in HepG2 co-cultured with CD8+ T and either NKOE-SPON2 or NKKO-SPON2 cells. (j) Flow cytometry profiles. (k) Proportions of HepG2 with Annexin V expressed in total HepG2 cells (n = 4 patients). Unpaired two-tailed Student’s t-test. Data are means ± s.e.m. CD8+ T vs. CD8+ T + NKOE-SPON2: P = 0.0002; CD8+ T vs. CD8+ T + NKKO-SPON2: P = 0.033; CD8+ T + NKOE-SPON2 vs. CD8+ T + NKKO-SPON2: P = 0.0059; Statistical significance: *P < 0.05, **P < 0.01, ***P < 0.001, ****P < 0.0001, and ns—not significant.