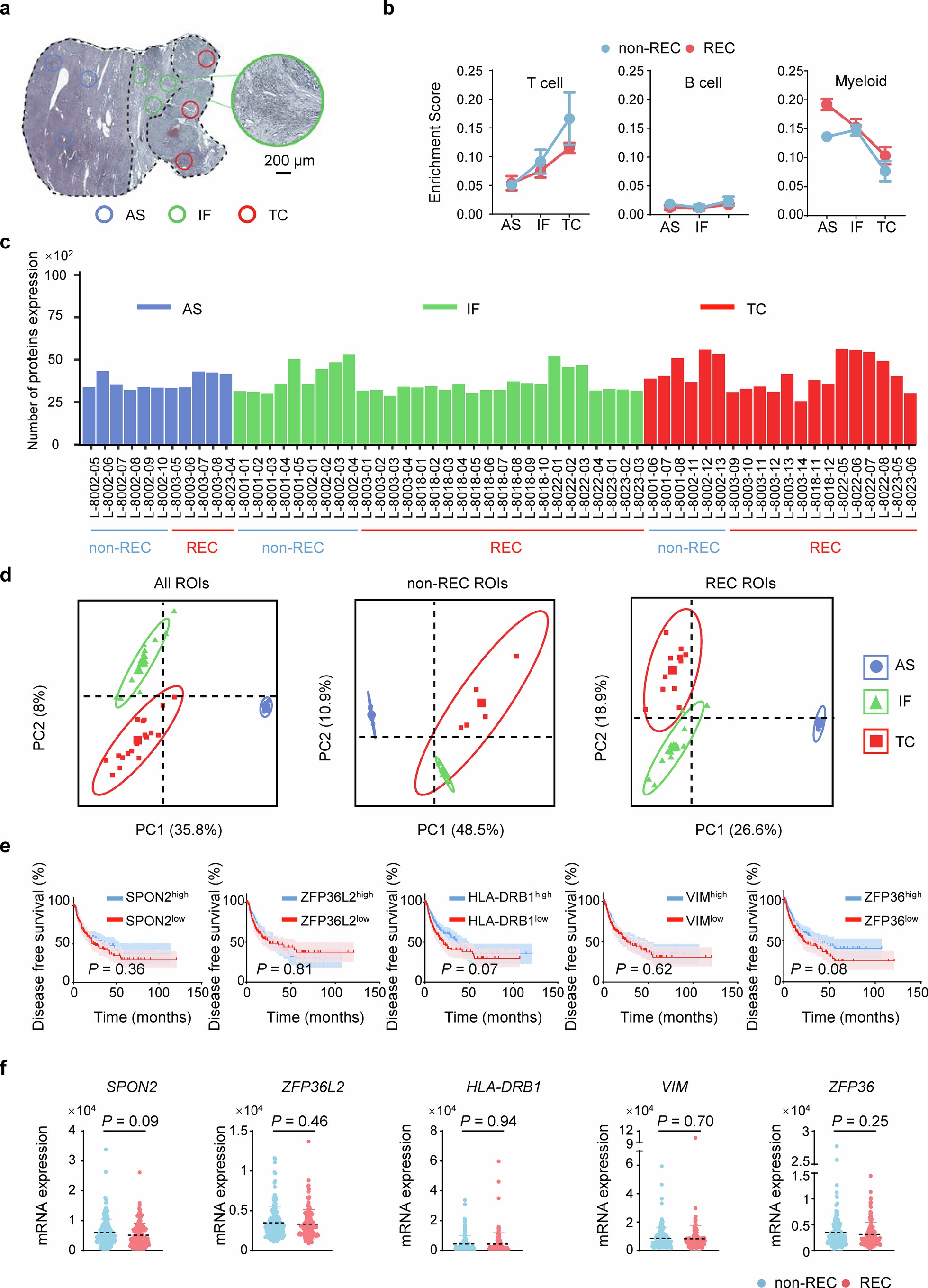
Extended Data Fig. 2: Liquid Chromatography-Tandem Mass Spectrometry analysis of HCC tissue and prognosis analysis of HCC patients in TCGA database.
From: Spatial immune scoring system predicts hepatocellular carcinoma recurrence

a, Leukocyte-enriched areas from proteomics analysis of six HCC tissues (isolated by laser-capture microdissection) using Liquid Chromatography-Tandem Mass Spectrometry. b, Protein-based enrichment scores of leukocytes (T, B, and Myeloid cells) at AS, IF, and TC. Data are means ± 2 s.e.m. Sample sizes: AS (6 ROIs from 2 non-REC patients vs. 5 ROIs from 4 REC patients), IF (9 ROIs from 2 non-REC patients vs. 21 ROIs from 4 REC patients), and TC (6 ROIs from 2 non-REC patients vs. 14 ROIs from 4 REC patients). Unpaired two-tailed Student’s t-test, finding none to be significant. c, Protein expression profile across HCC tissue compartments from recurrent and non-recurrent patients. Bars depict the number of proteins detected by liquid chromatography-tandem mass spectrometry in 61 regions of interest (ROIs) from 6 HCC patients. ROIs are categorized by tissue compartments: invasive front (IF, n = 30 ROIs), adjacent stroma (AS, n = 11 ROIs), and tumor center (TC, n = 20 ROIs). Samples are derived from 2 non-recurrent (non-REC) and 4 recurrent (REC) HCC patients. The color-coded bar below the X-axis distinguishes non-REC (blue) from REC (red) patient samples within each compartment. d, The clustering patterns of compartments in different ROIs. Principal components analysis was conducted using 61 ROIs sampled at AS, IF, and TC from all the 6 HCC patients (21 ROIs from the 2 non-REC HCC patients and 40 ROIs from the 4 REC HCC patients). The X-axis and Y-axis denote the explained variance for the first and second principal components. Ellipses show the ROI clustering results at a 95% confidence level. e, Kaplan-Meier curves of disease-free survival (DFS) stratified by the expression levels of SPON2, ZFP36L2, HLA-DRB1, VIM, and ZFP36. From left to right, Kaplan-Meier curves are shown for DFS stratified according to the expressions of SPON2, ZFP36L2, HLA-DRB1, VIM, and ZFP36, respectively. The PanCancer Atlas cohort of 348 HCC patients from TCGA database were divided into high-expression (n = 174 patients) and low-expression (n = 174 patients) subgroups by the median expression of each gene. Shaded areas correspond to 95% confidence intervals and central lines indicate medians. The log-rank test determines the P value for comparing the DFS curves of the two subgroups, finding none to be significant. f, Comparisons of SPON2, ZFP36L2, HLA-DRB1, VIM, and ZFP36 expressions between patients with non-recurrent HCC (non-REC, n = 168 patients) and with recurrent HCC (REC, n = 131 patients). The PanCancer Atlas cohort of 299 HCC patients from TCGA database were used, and these comparisons were conducted using unpaired two-tailed Student’s t-tests.