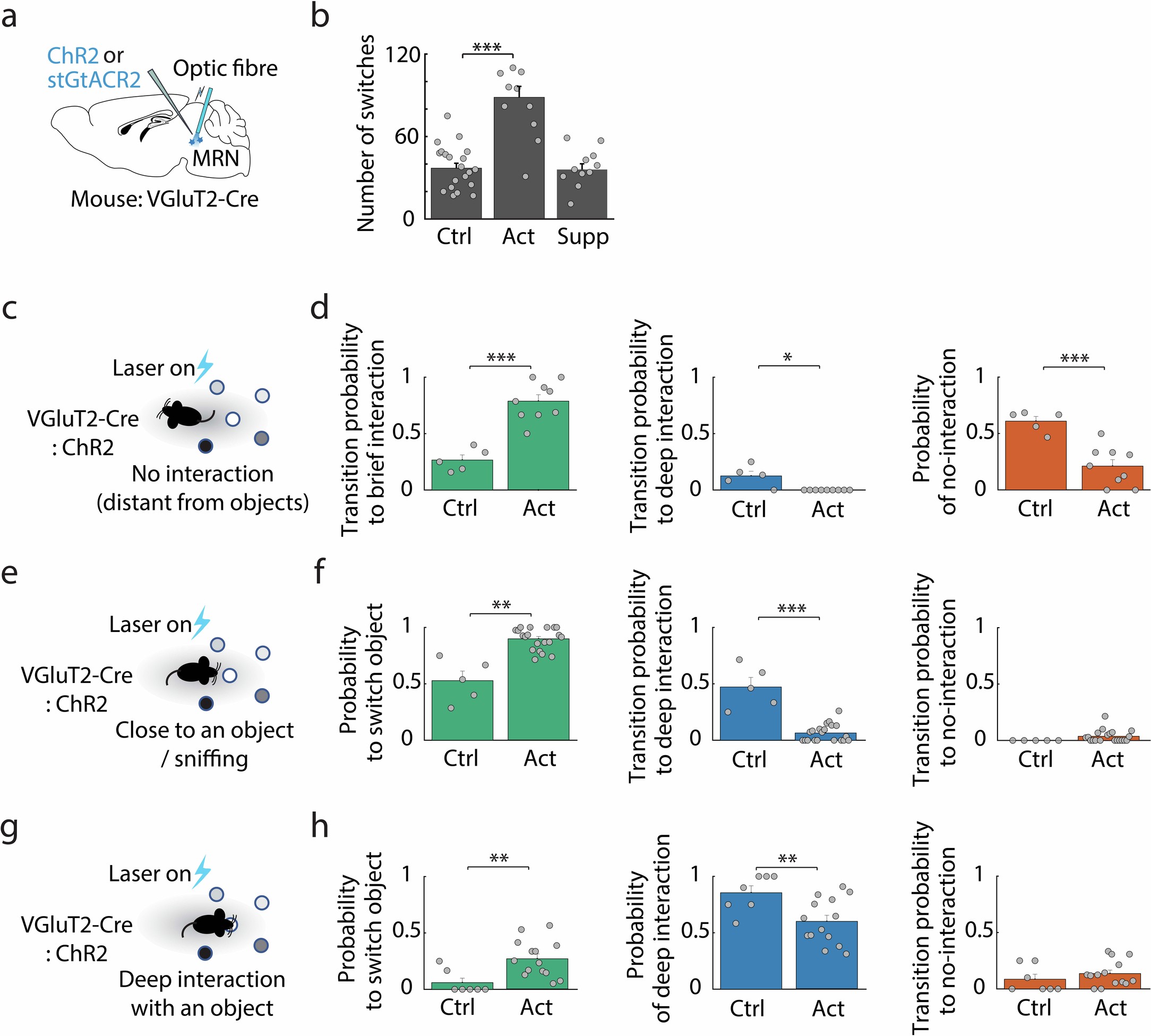
Extended Data Fig. 6: Impact of tonic and phasic optogenetic stimulation of VGluT2+ MRN neurons on object interaction.
From: A subcortical switchboard for perseverative, exploratory and disengaged states

a, Schematic of experimental design: optogenetic activation or suppression of VGluT2+ MRN neurons, using ChR2 or stGtACR2. b, Number of switches between objects during the MNOI test in control mice (ctrl) and mice with activation (act) and suppression (supp) of VGluT2+ MRN neurons (ctrl vs. act: P = 3.2 × 10−6, ctrl vs. supp: P > 0.9999, two-sided t-test with Bonferroni multi-comparison correction). N = 20, 10 and 11 experiments from 10, 5 and 5 mice in control, VGluT2+ activation and VGluT2+ suppression groups. c, Schematic of the experimental design to examine the effect of phasic 2-second activation of VGluT2+ MRN neurons in the MNOI test (with 5 objects) when the animal was not interacting with an object. d, Transition probability from no object interaction within the 2-second stimulation window (in experiment in c) to brief interaction (left, tdTomato ctrl (N = 5 experiments from 5 mice) vs VGluT2+ act. (N = 9 experiments from 7 mice), P = 4.7 × 10−5; two-sided t-test), to deep interaction (middle, ctrl vs VGluT2+ act.: P = 0.0100; two-sided Mann-Whitney U test), and probability to remain not interacting with the objects (right, ctrl vs VGluT2+ act.: P = 4.6 × 10−4; two-sided t-test). e, Phasic 2-second activation of VGluT2+ MRN neurons in the MNOI test when the animal’s snout was close to an object. f, Probability within the 2-second stimulation window (in experiment in e) to switch to a different object (left, ctrl (N = 5 experiments from 5 mice) vs VGluT2+ act. (N = 20 experiments from 7 mice), P = 0.0012; two-sided Mann-Whitney U test), to transition to a deep interaction (middle, ctrl vs VGluT2+ act.: P = 7.4 × 10−4; two-sided Mann-Whitney U test), and to transition to no-interaction (right, ctrl vs VGluT2+ act.: P = 0.0602; two-sided Mann-Whitney U test). g, Phasic 2-second activation of VGluT2+ MRN neurons in the MNOI test during deep interaction with an object. h, Probability (in experiment in g) to switch object (left, ctrl (N = 7 experiments from 5 mice) vs VGluT2+ act. (N = 14 experiments from 7 mice), P = P = 0.0076; two-sided Mann-Whitney U test), to persist in deep interaction (middle, ctrl vs VGluT2+ act.: P = 0.0090; two-sided t-test), and to transition to no-interaction (right, ctrl vs VGluT2+ act.: P = 0.2126; two-sided Mann-Whitney U test). *: p-value < 0.05, **: p-value < 0.01, ***: p-value < 0.001. In b, d, f and h bars depict mean, error bars are standard error and circles indicate individual experiments.