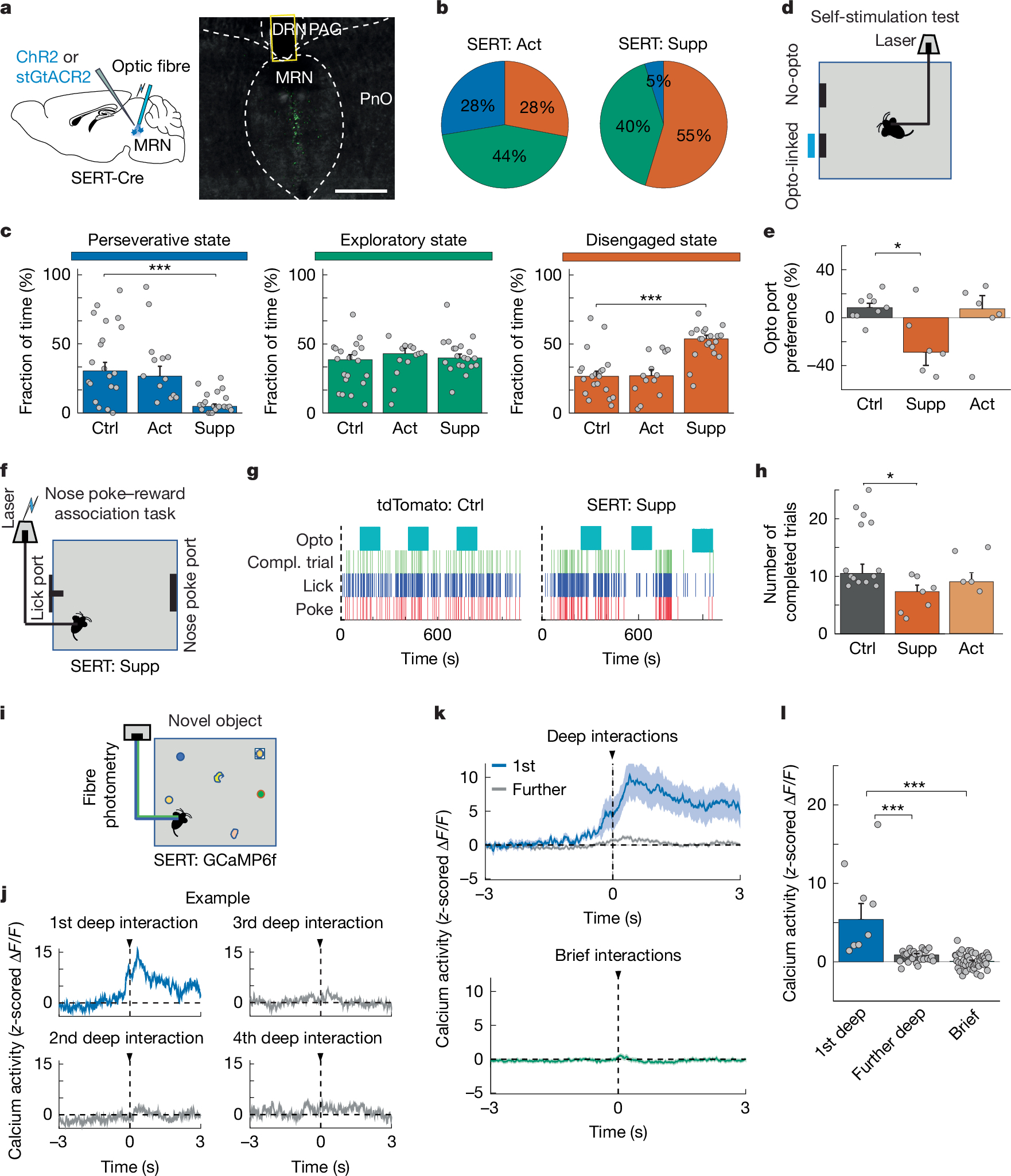
Fig. 4: Activity of SERT-expressing MRN neurons is necessary for task engagement.
From: A subcortical switchboard for perseverative, exploratory and disengaged states

a, Left, experimental design of optogenetic activation or suppression of serotonergic (SERT+) MRN neurons. Right, image of virus expression in SERT+ MRN neurons with optic fibre position. Scale bar, 0.5 mm. b,c, Median fraction of time spent in each interaction state during the MNOI test in mice with activation (b, left) or suppression (b, right) of SERT+ MRN neurons and in tdTomato control mice (c). n = 20, 13 and 20 experiments from 10, 4 and 8 mice in tdTomato, SERT+ activation and SERT+ suppression groups, respectively. d, Experimental design of a self-stimulation test. e, Preference for returning to the opto-linked nose-poke port (100 × (number of entries into the opto-linked nose-poke port − number of entries into the non-stimulation nose-poke port)/total number of entries into both nose-poke ports) in control mice (n = 9) and mice with activation (n = 6) or suppression (n = 6) of SERT+ MRN neurons. f, Experimental design of the nose poke–reward association task. g, Examples of task performance (including timing of nose pokes, licks and completed (compl.) trials) of a tdTomato control mouse and a mouse with suppression of SERT+ MRN neurons. Blue boxes indicate photo-stimulation time periods. h, Number of completed trials during photo-stimulation in tdTomato control mice and mice with suppression or activation of SERT+ MRN neurons. n = 14, 7 and 5 mice, respectively. i, Schematic of calcium fibre photometry recording from SERT+ MRN neurons in mice exposed to multiple objects. j, Example traces of z-scored calcium activity of SERT+ MRN neurons, aligned to the onset of object interactions, for the first (blue), second, third and fourth (grey) deep interaction with the same object. k, Average z-scored calcium activity trace (mean ± s.e.m.) during object interactions for first (top; blue; 8 trials) and following deep interactions (top; grey; 25 trials), and during brief interactions (bottom; green; 52 trials). n = 4 mice. l, Median z-scored calcium response of SERT+ MRN neurons during the first deep interaction (n = 8 events) compared with following deep interactions with the same object (n = 25 events) and brief interactions (n = 52 events) from 4 mice. *P < 0.05; ***P < 0.001. In c,e,h,l, bars indicate median, error bars are bootstrapped standard error and circles represent individual experimental sessions. See Extended Data Table 1 for statistics.