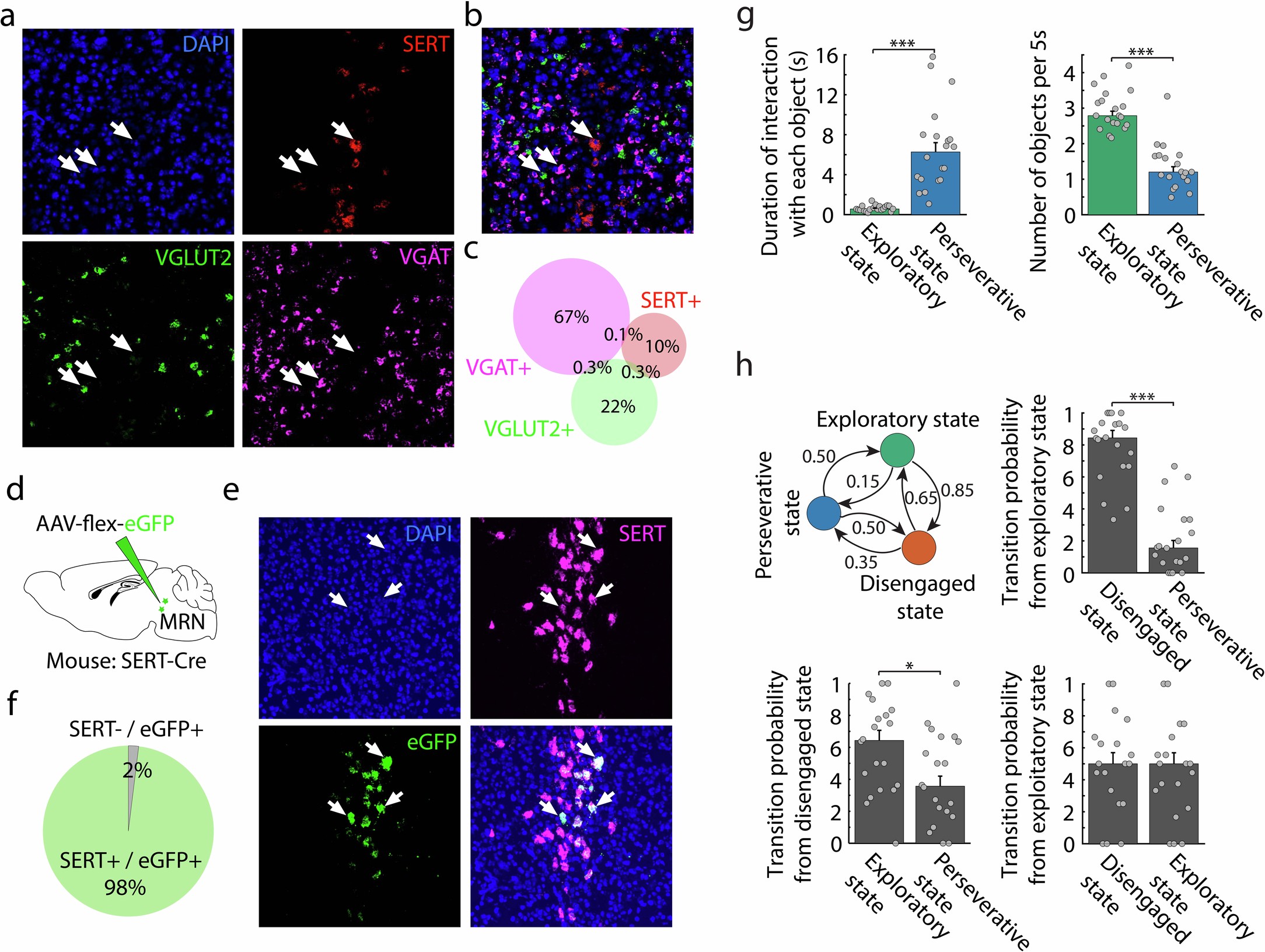
Extended Data Fig. 1: Expression and overlap of VGAT, VGluT2 and SERT in MRN, and interaction states extracted by hidden Markov model.
From: A subcortical switchboard for perseverative, exploratory and disengaged states

a, Example image of multi-colour single molecule in-situ mRNA hybridization in MRN. DAPI is shown in blue, and SERT+, VGAT+, and VGluT2+ cells are in red, magenta, and green, respectively. White arrows indicate the location of example cells. b, Overlap between the four colours of the example slice shown in a. c, Venn diagram of MRN cells expressing SERT, VGAT and VGluT2, shown in percentages of all counted MRN neurons (N = 620 neurons from 5 slices, 3 mice). d, Schematic of experimental design to express eGFP in Cre-expressing cells in the MRN of SERT-Cre mice. e, Example of multi-colour single molecule in-situ mRNA hybridization in MRN. DAPI is shown in blue, and SERT+ and eGFP+ cells in magenta and green, respectively. White arrows indicate the location of example cells. The bottom right panel shows the overlap between the three colours. f, Venn diagram of SERT+ and SERT- MRN cells expressing eGFP, shown in percentage of counted neurons (N = 51 neurons from 4 slices, 3 mice). g, Average duration of object interactions (left, P = 2.3 × 10−6, two-sided paired t-test; N = 20 experiments from 10 mice) and frequency of object interaction (right, P = 0.0001, two-sided Wilcoxon signed rank test) in exploratory (green) and perseverative (blue) states in control mice during the MNOI test. h, Median transition probabilities at the time of switching between the three interaction states in control mice. Bar graphs show the transition probability from each state to the other two states (median values and individual experiments). From exploratory state to disengaged vs. perseverative state: P = 0.0003, two-sided Wilcoxon signed rank test; from disengaged state to exploratory vs. perseverative state: P = 0.0302, two-sided paired t-test; from perseverative state to disengaged state vs. exploratory state: P = 0.8047, two-sided paired t-test, N = 20 experiments from 10 mice). *: p-value < 0.05, ***: p-value < 0.001. Bars depict median, error bars are bootstrapped standard error and circles indicate individual experiments.