Extended Data Fig. 2: Impact of tonic and phasic optogenetic stimulation of VGAT+ MRN neurons on object interaction.
From: A subcortical switchboard for perseverative, exploratory and disengaged states

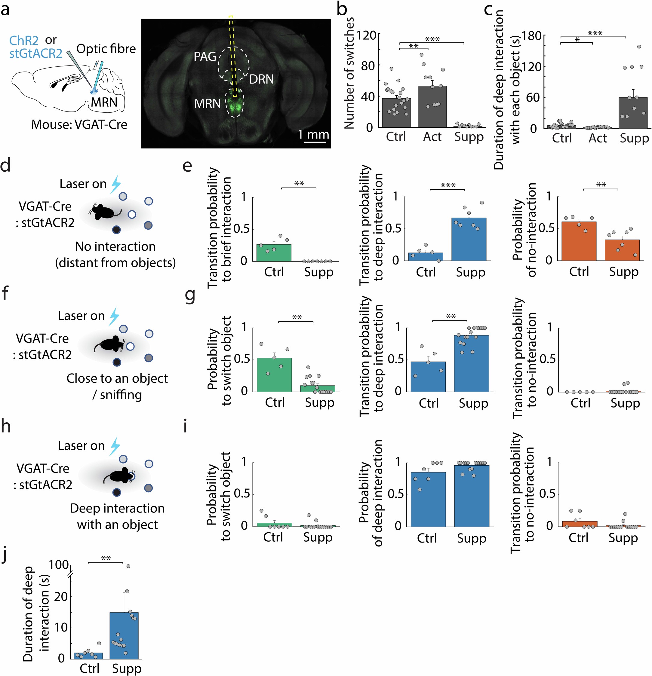
a, Schematic of experimental design: optogenetic activation or suppression of VGAT+ MRN neurons, using ChR2 or stGtACR2 (left) and example image of virus expression in VGAT+ MRN neurons with optic fibre position (right). DRN: dorsal raphe nucleus, MRN: median raphe nucleus, PAG: periaqueductal gray. b, Number of switches between objects during the MNOI test in control (ctrl) mice and mice with activation (act) and suppression (supp) of VGAT + MRN neurons (ctrl vs. act: P = 0.00591, ctrl vs. supp: P = 2.3 × 10−7, two-sided t-test with Bonferroni multi-comparison correction). N = 20, 11 and 10 experiments from 10, 6 and 5 mice in control, VGAT+ activation and VGAT+ suppression groups. c, Duration of deep interactions (when mice grab, bite or carry the object) with each object during the MNOI test of mice in b (ctrl vs. act: P = 0.0102, ctrl vs. supp: P = 1.6 × 10−6, two-sided t-test with Bonferroni multi-comparison correction). d, Schematic of the experimental design to examine the effect of phasic 2-second suppression of VGAT+ MRN neurons in the MNOI test (with 5 objects) when the animal was not interacting with an object. e, Transition probability from no object interaction within the 2-second stimulation window (in experiment in d) to brief interaction (left, tdTomato ctrl (N = 5 experiments from 5 mice) vs VGAT+ supp. (N = 7 experiments from 7 mice), P = 0.0025; two-sided Mann-Whitney U test), to deep interaction (middle, ctrl vs VGAT+ supp.: P = 4.2 × 10−5; two-sided t-test), and probability to remain not interacting with the objects (right, ctrl vs VGAT+ supp.: P = 0.0054; two-sided t-test). f, Phasic 2-second suppression of VGAT+ MRN neurons in the MNOI test when the animal’s snout is close to an object. g, Probability within the 2-second stimulation window (in experiment in f) to switch to a different object (left, ctrl (N = 5 experiments from 5 mice) vs VGAT+ supp. (N = 16 experiments from 7 mice), P = 0.0012; two-sided Mann-Whitney U test), to transition to a deep interaction (middle, ctrl vs VGAT+ supp.: P = 0.0016; two-sided Mann-Whitney U test), and to transition to no-interaction (right, ctrl vs VGAT+ supp.: P = 0.4660; two-sided Mann-Whitney U test). h, Phasic 2-second suppression of VGAT+ MRN neurons in the MNOI test during deep interaction with an object. i, Probability (in experiment in h) to switch object (left, ctrl (N = 7 experiments from 5 mice) vs VGAT+ supp. (N = 15 experiments from 7 mice), P = 0.3733; two-sided Mann-Whitney U test), to persist in deep interaction (middle, ctrl vs VGAT+ supp.: P = 0.0857; two-sided Mann-Whitney U test), and to transition to no-interaction (right, ctrl vs VGAT+ supp.: P = 0.1025; two-sided Mann-Whitney U test). j, Median duration of deep interactions after 2-second laser stimulation during deep object interactions (in experiments in h, in ctrl vs VGAT+ supp.: P = 0.0015; two-sided Mann-Whitney U test). *: p-value < 0.05, **: p-value < 0.01, ***: p-value < 0.001. In b, c, e, g, i and j bars depict mean, error bars are standard error and circles indicate individual experiments.