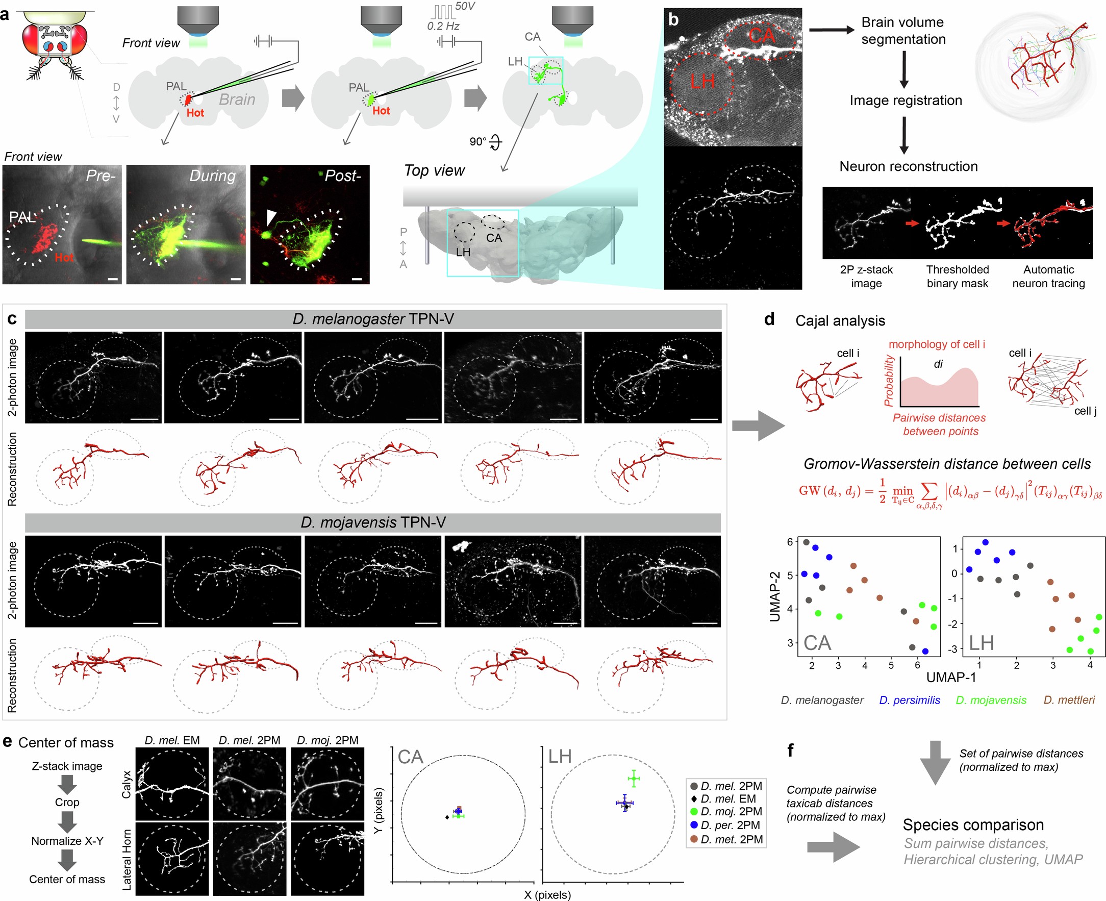
Extended Data Fig. 3: Labelling, reconstructing, and analyzing thermosensory projection neurons in Drosophila brains.
From: Evolution of temperature preference in flies of the genus Drosophila

(a) TPN labeling strategy using electroporation of dextran-conjugated dyes, followed by imaging in Front view (on anteroposterior axis) and Top view (on dorsoventral axis) of the brain. (b) Following the acquisition of 2-photon z stacks, 2D outlines of brain regions are segmented to produce a 3D model of the CA and LH which is used for image registration (to align images to a representative brain for each species). Neurons are traced in the registered volumes using neuTube and visualized alongside the 3D CA and LH volumes. (c) Maximum projections and corresponding 3D neuronal reconstructions of five labelled TPN-V in D. melanogaster and D. mojavensis brains. (d) Neuron reconstructions are exported in SWC format, and intrinsic neuronal morphology is quantified with the CAJAL package. UMAP embedding of pairwise distances from CAJAL analysis alone shows neuronal morphologies sort out by species in the Lateral Horn (LH) but not as much for the Calyx (CA). (e) Center of Mass (COM) of each projection pattern is measured in FIJI/ImageJ using a z-projection for each z-stack cropped around either the CA or LH (see methods for details); XY plots represent average ± STD of 5 COM measurements for each species, the COM of the D. melanogaster EM reconstruction is shown for comparison. Next, a matrix of pairwise taxicab distances is computed between the COMs. (f) Pairwise distance matrices from CAJAL and COM analysis are normalized to their max values, summed, and used as input for hierarchical clustering analysis and UMAP embedding. Abbreviations: Thermosensory Receptor Neurons, TRNs; Thermosensory Projection Neurons, TPNs; Posterior Antennal Lobe, PAL; LH, Lateral Horn; CA, Calyx. Scale bars in a = 10 μm and in c = 25 μm.