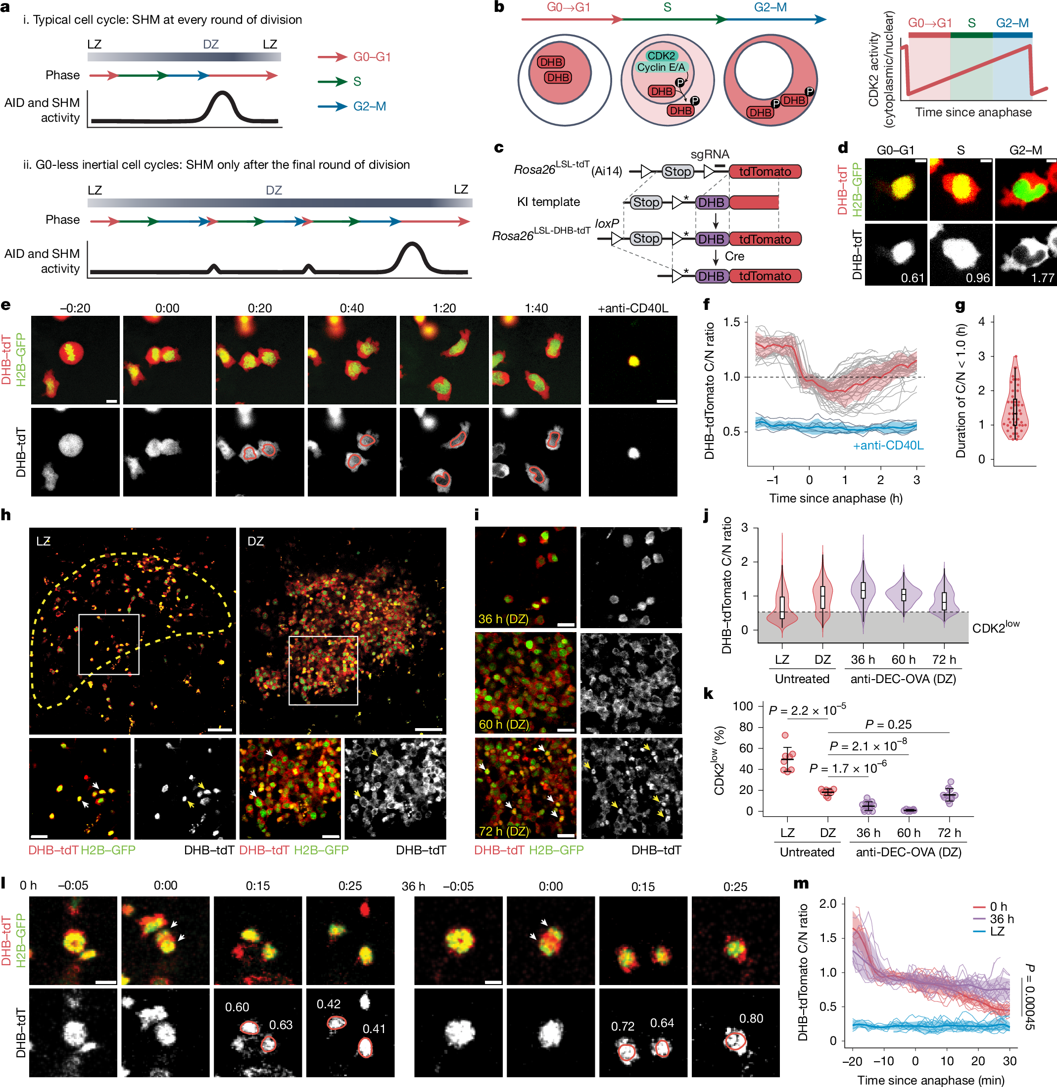
Fig. 3: Inertial DZ cell cycles lack a CDK2low G0-like phase.
From: Transient silencing of hypermutation preserves B cell affinity during clonal bursting

a, Proposed model for AID and/or SHM activity. b, Detecting CDK2 activity through subcellular translocation of a DHB reporter. c, Rosa26DHB-tdTomato knock-in (KI) allele design. Asterisk denotes a silent mutation introduced to prevent sgRNA binding in the KI template. d, DHB–tdTomato (red) and H2B–GFP (green) in cultured GC B cells, with corresponding C/N ratios. Scale bars, 5 μm. e, Snapshots from time-lapse imaging of GC B cells in Nojima cultures expressing H2B–GFP (green) and DHB–tdTomato (red at the top, greyscale at the bottom; Supplementary Video 1). Scale bar, 10 µm. f, CDK2 activity traces (grey) with mean ± s.d. (red). Cells treated with anti-CD40L blocking antibody (blue) provide a CDK2low reference. g, Duration of the C/N ratio below 1.0 (S-phase entry) after anaphase. Each symbol represents one daughter cell. h, DHB–tdTomato (red) and H2B–GFP (green) in GC B cells. CD35 expression (yellow dotted line) delineates the LZ (Supplementary Video 2). Arrowheads in insets highlight nuclear DHB–tdTomato in LZ cells and cytoplasmic expression in DZ cells. Scale bars, 50 µm (top); 20 µm (bottom). i, DHB–tdTomato (grey) after treatment with anti-DEC-OVA. Arrowheads highlight nuclear DHB–tdTomato at 72 h. Scale bars, 20 µm. j, Violin plot of CDK2 activity with box plot overlay (median, interquartile range, range). The grey box indicates the CDK2low state (median of untreated LZ cells). Individual GC data are in Extended Data Fig. 6b,c. k, Fraction of CDK2low cells in paired LZ and DZ cells in untreated GCs and DZ B cells after treatment with anti-DEC-OVA. P values by Student’s t-test. l, Snapshots of DHB–tdTomato (red) and H2B–GFP (green) from intravital time-lapse imaging at 0 h or 36 h after treatment with anti-DEC-OVA (Supplementary Videos 3 and 4). Images are aligned to the time of anaphase, determined by sister chromatid separation (arrowheads). CDK2 activity is indicated for each daughter cell. Scale bars, 10 µm. m, In vivo CDK2 activity traces in DZ cells with or without treatment with anti-DEC-OVA, summarized with mean and s.d. Non-dividing LZ cells (blue) serve as a CDK2low reference. P value by Student’s t-test.