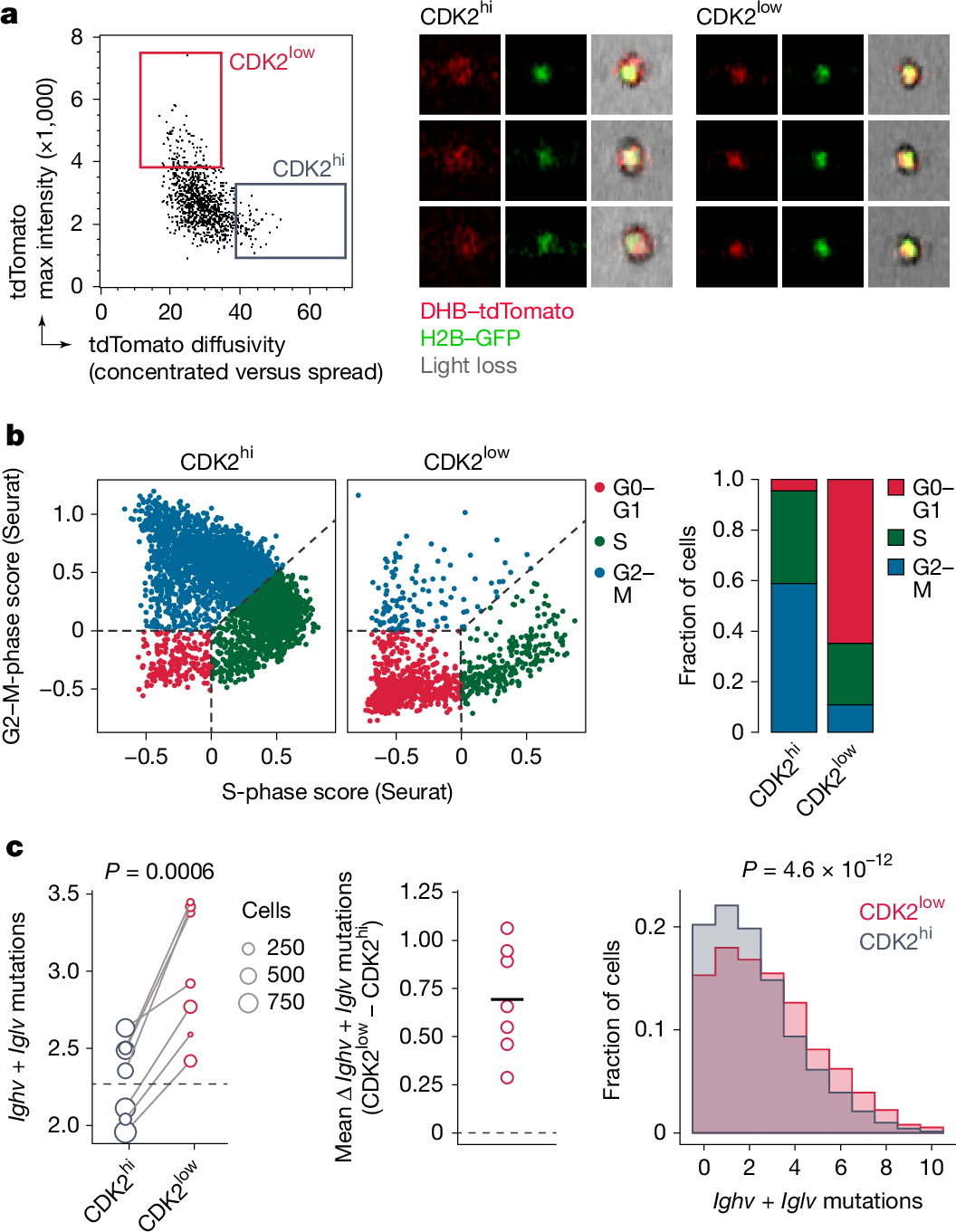
Fig. 4: SHM takes place in DZ B cells in the CDK2low G0-like state.
From: Transient silencing of hypermutation preserves B cell affinity during clonal bursting

a, Sorting gate (left) and examples of GC B cells with nuclear (CDK2low) and cytoplasmic (CDK2hi) DHB–tdTomato reporter as identified by image-based cell sorting (right). See Extended Data Fig. 7a,b for full sort strategy and further examples. b, Left, assignment of cell-cycle phase to CDK2hi and CDK2low DZ B cells by expression of S-phase and G2–M transcriptional signatures. Right, quantification. Cell-cycle categories are assigned using the CellCycleScoring function in Seurat. G0–G1 cells are defined as those lacking expression of S-phase and G2–M-phase transcripts. c, Left, number of Ighv + Iglv mutations in CDK2low and CDK2hi B cells 72 h after treatment with anti-DEC-OVA. Each symbol represents the mean of one mouse and is scaled according to the number of cells sequenced; line is the mean of all CDK2low B cells. P value by paired t-test. Middle, difference between mean CDK2hi and CDK2low B cells in each mouse. Right, distribution of mutations in pooled CDK2low and CDK2hi B cells. Horizontal black line shows the mean. P value by Kolmogorov–Smirnov test.