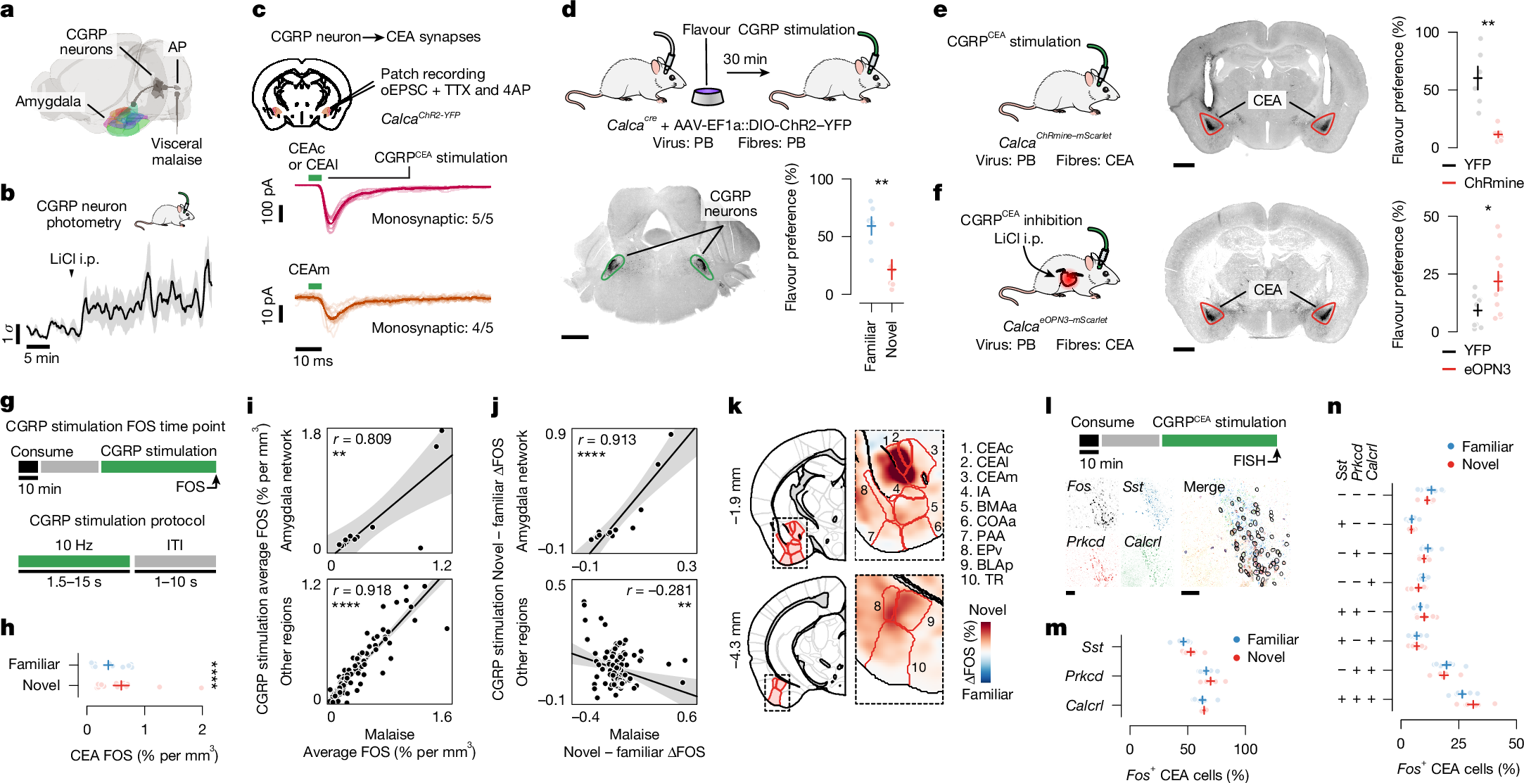
Fig. 2: CGRP neurons mediate the effects of postingestive malaise on the amygdala, and monosynaptic connections to the CEA support the acquisition of delayed CFA.
From: A neural mechanism for learning from delayed postingestive feedback

a, Schematic of the pathway that conveys malaise signals to the amygdala. b, CGRP neurons are activated in vivo by LiCl-induced malaise (n = 5 mice). c, Top, schematic of the slice electrophysiology experiment. Bottom, traces showing strong monosynaptic connections from CGRP neurons to the CEAc and CEAl and weaker connections to the CEAm (n = 5 neurons from 3 mice per region). Dark lines represent the average and transparent lines represent individual trials for example neurons. oEPSC, optically evoked excitatory postsynaptic current; TTX, tetrodotoxin; 4AP, 4-aminopyridine. d, Top, schematic for the CGRP neuron stimulation experiment. Bottom, example image of ChR2–YFP expression and data for the retrieval test (n = 6 mice per group). e, Left, schematic of the CGRPCEA projection stimulation experiment. Middle, example image of ChRmine–mScarlet expression. Right, retrieval test data (n = 6 mice per group). f, Left, schematic of the CGRPCEA projection inhibition experiment. Middle, example image of eOPN3–mScarlet expression. Right, retrieval test data (n = 11 mice for eOPN3, 9 mice for YFP). g, Schematic of the CGRP neuron stimulation FOS experiment (n = 14 mice for novel flavour, 13 mice for familiar flavour for h–k). ITI, inter-trial interval. h, Summary of FOS+ cell counts in the CEA for individual mice. i, Correlation between average FOS+ cell count for LiCl-induced malaise versus CGRP neuron stimulation (n = 12 for the amygdala network, 117 for the other regions). j, Analogous to i, but comparing the difference between flavour conditions. k, Visualization of the difference in FOS+ cell density across flavour conditions. l, Schematic of the FISH experiment. m,n, Comparison of marker gene expression (m) and co-expression (n) (n = 6 mice for novel flavour, 7 mice for familiar flavour; 490 ± 54 Fos+ neurons per mouse (mean ± s.e.m.); all statistical tests NS). Error bars represent the mean ± s.e.m. Shaded areas in b represent the mean ± s.e.m. and in i and j represent the linear fit estimate ±95% confidence intervals. Units in j are per cent per mm3. *P ≤ 0.05, **P ≤ 0.01, ****P ≤ 0.0001. See Supplementary Table 2 for details of statistical tests and for exact P values. Scale bars, 1 mm (d–f) or 100 µm (l).