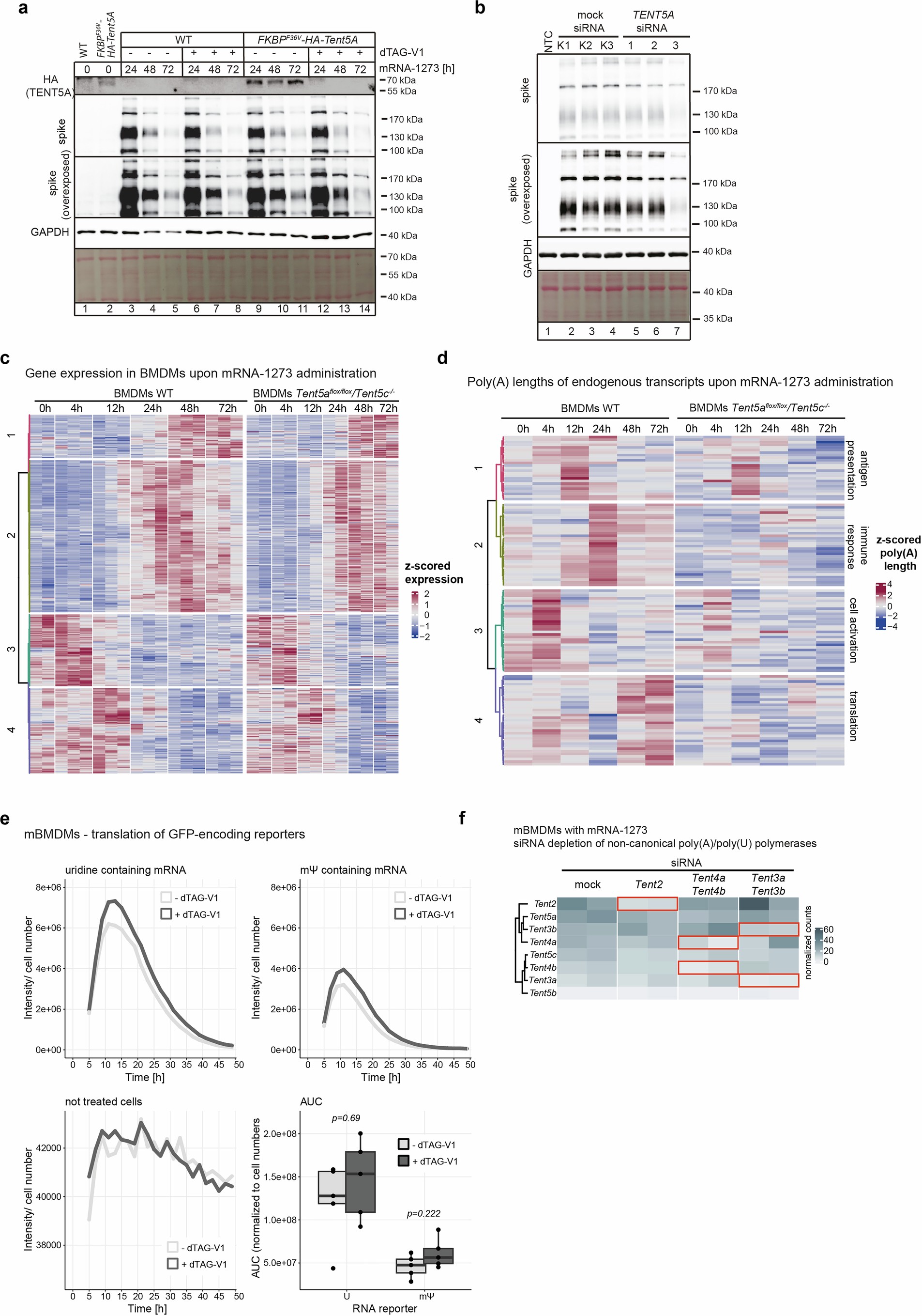
Extended Data Fig. 5: TENT5 poly(A) polymerases re-adenylate mRNA-1273.
From: Re-adenylation by TENT5A enhances efficacy of SARS-CoV-2 mRNA vaccines

Related to Fig. 4. a, Expression of TENT5A (FKBP12F36V-HA-Tent5a) after mRNA-1273 administration (for up to 72 h) to mBMDMs derived from wild-type or FKBP12F36V-HA-Tent5a knock-in mouse line. Both lines were treated with dTAG-V1 inducer or untreated. Western blot on HA (to detect TENT5A) and spike; GAPDH and Ponceau (bottom) staining served as loading controls. N = 1. Please compare with Fig. 3e. b, Western blot for spike protein in hMDMs after TENT5A KD, 48 h after mRNA-1273 delivery. GAPDH and Ponceau (bottom) staining served as loading controls. Representative picture from 2 independent biological experiments. c, Expression of genes induced in mBMDMs upon mRNA-1273 addition, shown for wild-type (left) and (Tent5aflox/flox/Tent5c−/−) cells (right). Expression values were z-score normalized. Clusters and genes order as in Extended Data Fig. 4c. d, Changes in poly(A) tails lengths for mBMDMs wild-type (left) and (Tent5aflox/flox/Tent5c−/−) (right) in time course after addition of mRNA-1273. Z-score normalized poly(A) lengths are represented in colour scale. Clusters and gene order as in Fig. 3a. e, EGFP translation efficiency in mBMDMs derived from FKBP12F36V-HA-Tent5a knock-in mouse line. Cells were treated with dTAG-V1 inducer or untreated. EGFP intensity values are shown (normalized to cell number) for untreated (bottom left) or transfected with either uridine- (top left) or mΨ-mRNA (top right) cells in a time course after transfection. Average for 6 replicates. Area under curve was calculated for each condition (bottom right) and P values calculated using Wilcoxon test. Boxes show 25th-75th percentiles with median line; whiskers extend to 1.5×interquartile range (IQR). f, Expression (DESeq2-normalized counts) of non-canonical poly(A)/poly(U) polymerases in mBMDMs transfected with either mock or Tent2-, Tent4a- and Tent4b-, or Tent3a- and Tent3b-specific siRNAs, treated with mRNA-1273 for 24 h. Gene names are on the left. Individual replicates are shown. Red squares indicate genes silenced in a given condition.