Extended Data Fig. 7: Sequence properties of mRNA-1273 and BNT162b2 vaccines and mRNA reporters.
From: Re-adenylation by TENT5A enhances efficacy of SARS-CoV-2 mRNA vaccines

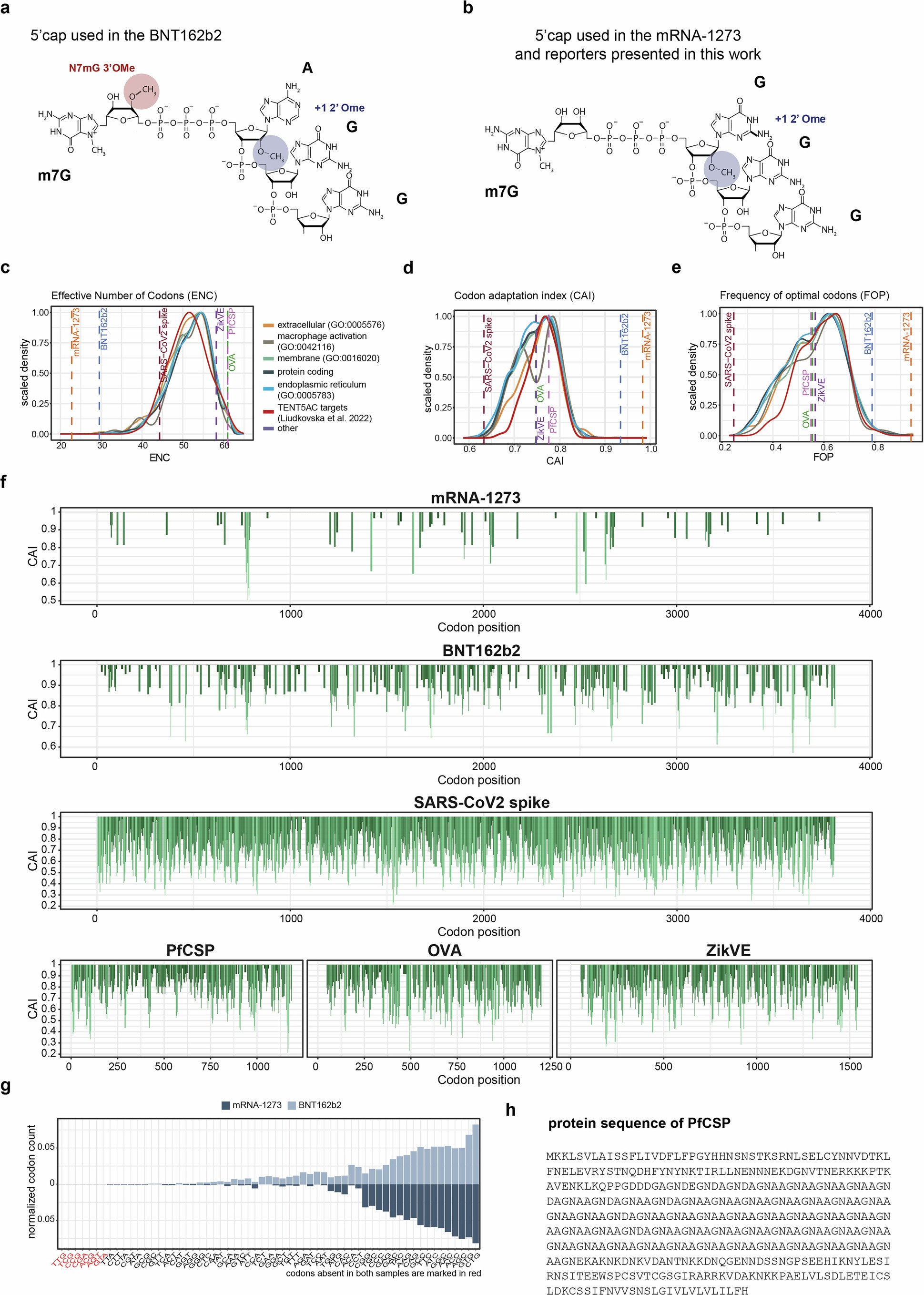
Related to Fig. 5. a,b, Structures of CleanCap AG 3′-OMe (a), used in BNT162b2 and Cap1 (b), used in the mRNA-1273 and enzymatically capped mRNA reporters analysed in this work. CleanCap used for the synthesis of reporters presented in Extended Data Figs. 8c and 9a–c is the same as in b, but with A nucleotide in the first position. c–e, Effective number of codons (ENC, c), codon adaptation index (CAI, d), and frequency of optimal codons (FOP, e) values for vaccine and reporter mRNAs CDSs used in this study, compared to average distributions for various groups of endogenous mouse transcripts. Shared legend for all the panels is presented on panel c. f, Sliding-window analysis of CAI of reporter mRNAs CDSs used in this study. g, Frequency of individual codons in mRNA-1273 and BNT162b2 CDSs. h, Protein sequence of PfCSP reporter.