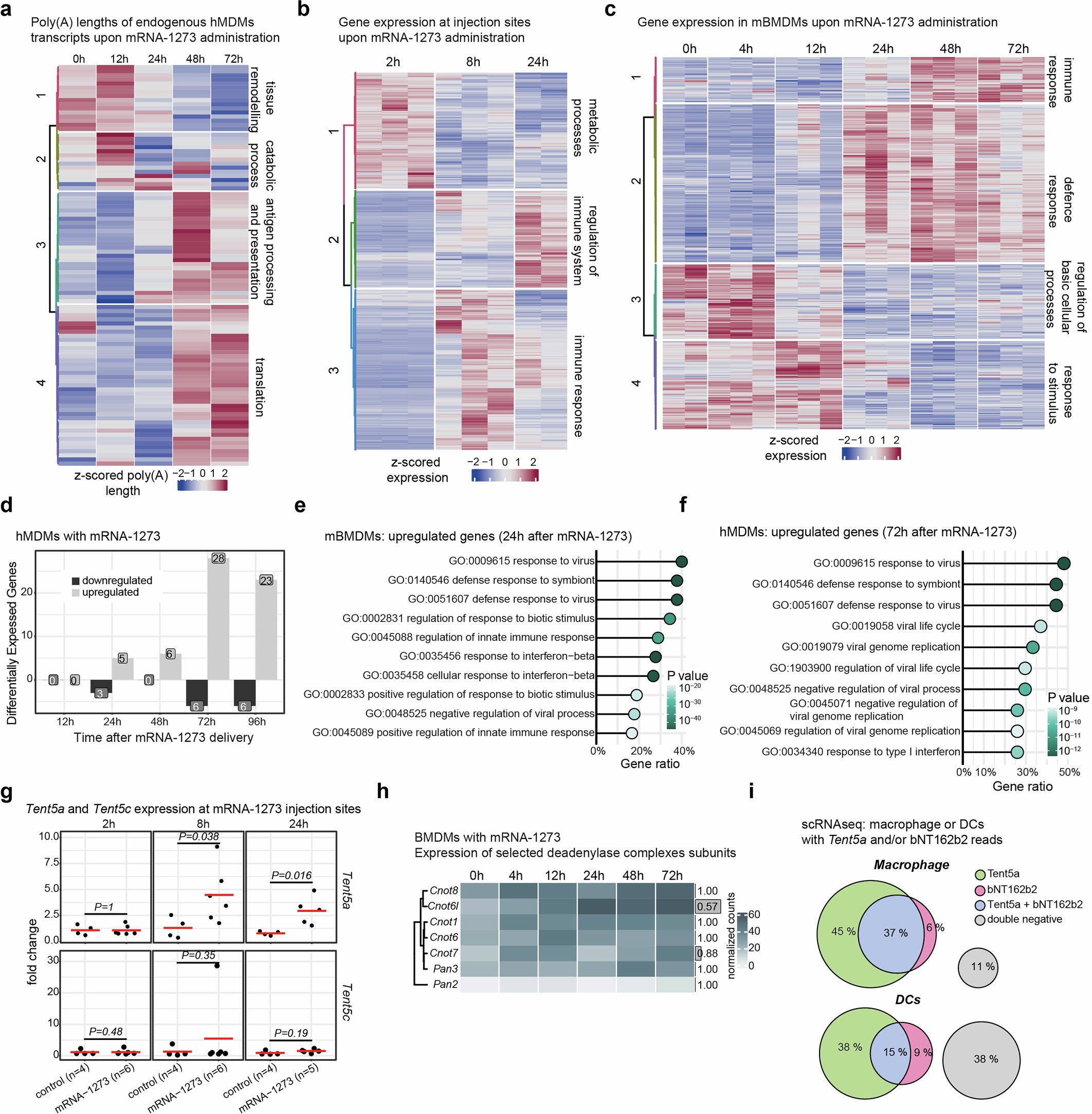
Extended Data Fig. 4: Innate immune response and induction of TENT5A poly(A) polymerase after vaccine administration.
From: Re-adenylation by TENT5A enhances efficacy of SARS-CoV-2 mRNA vaccines

Related to Fig. 3. a, Transcripts with changed poly(A) lengths (revealed with Kruskal–Wallis test) in the time course (up to 72 h) upon mRNA-1273 LNPs administration to hMDMs. Z-score normalized poly(A) lengths are represented in a colour scale. b, Genes with changed expression in tissues surrounding injection sites upon mRNA-1273 administration. Expression values were z-score normalized. Only genes with significant change in expression (DESeq2 LRT test P < 0.05) are shown. c, Genes with changed expression in mBMDMs upon mRNA-1273 LNPs administration. Expression values were z-score normalized. Only genes with significant change in expression (DESeq2 LRT test P < 0.05) are shown. d, Differentially expressed genes following administration of mRNA-1273 in hMDMs. Numbers of genes up- and downregulated at each time point (in comparison to time 0 h) are shown. Differential expression analysis done with DESeq2 R package. e,f, GO (Biological Process) terms significantly enriched for genes upregulated 24 h (e) or 72 h (f) after mRNA-1273 administration in mBMDMs (e) or hMDMs (f). g, Expression of Tent5a (left panel) or Tent5c (right panel) at mRNA-1273 injection sites measured with qPCR, presented as fold change (relative to 2 h). P values were calculated with two-sided Wilcoxon test. Mean values indicated in red. Group sizes (number of mice included) provided on the plot. h, Expression (DESeq2-normalized counts) of deadenylase complexes subunits in mBMDMs treated with mRNA-1273 LNPs for up to 72 h. Gene names are on the left, adjusted P values from the DESeq2 LRT test are shown on the right, with bar height indicating significance. i, Cells with detected Tent5a, BNT162b2, both, or none of them, in macrophages (top) of DCs (bottom) in the single-cell RNA-seq data from a previous study15. For a–c: Clustering done using hclust, with ward.D method. Descriptions of major functionalities enriched in a given cluster are shown on the right. For e and f: on the x-axis the percentage of all upregulated genes assigned to given GO term. Colours represent the enrichment P value. Data from 2 (a,b,d,f) or 3 (c,e,h) sequencing datasets from independent biological experiments.