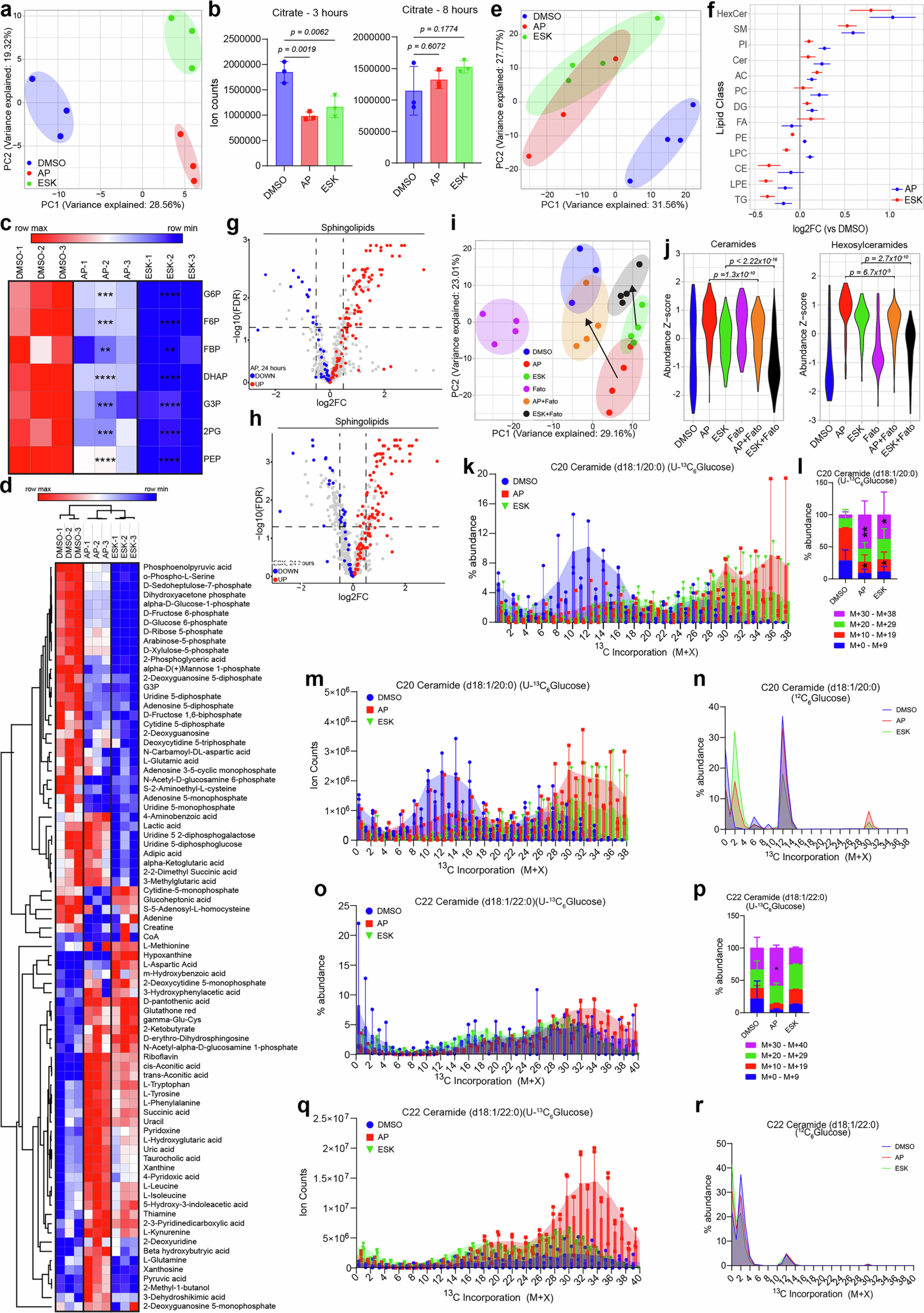
Extended Data Fig. 7: PIKfyve inhibition reprograms PDAC cell metabolism to favor lipogenesis.
From: Targeting PIKfyve-driven lipid metabolism in pancreatic cancer

a. Principal component analysis (PCA) of targeted metabolomics experiment on 7940B cells treated with DMSO, apilimod (100 nM), or ESK981 (1000 nM) for eight hours. b. Citrate levels as detected by LC-MS-based metabolomics on 7940B cells treated with apilimod (100 nM) or ESK981 (1000 nM) for either three or eight hours, as indicated. Bars are +/-SD. (One-way ANOVA with Dunnett’s.). c. Heatmap of glycolytic metabolite abundance in 7940B cells treated with DMSO, apilimod (100 nM), or ESK981 (1000 nM) for eight hours. G6P = glucose 6-phosphate; F6P = fructose 6-phosphate; FBP = fructose 1,6-bisphosphate; DHAP = dihydroxyacetone phosphate; G3P = glyceraldehyde 3-phosphate; 2PG = 2 phosphoglycerate; PEP = phosphoenolpyruvate. (One-way ANOVA with Dunnett’s.) The same data is represented in (d). d. Heatmap of significantly changed metabolites as determined by unpaired two-tailed t-test (apilimod vs DMSO or ESK981 vs DMSO, p < 0.05 in at least one of the two comparisons). Biological triplicates are displayed. e. PCA of targeted lipidomics experiment on 7940B cells treated with DMSO, apilimod (100 nM), or ESK981 (1000 nM) for 24 hours. Of note, one sample in the apilimod group was removed as an outlier. f. Forest plot indicating changes in lipid class abundance in 7940B cells upon treatment with DMSO, apilimod (100 nM), or ESK981 (1000 nM) for 24 hours. HexCer = hexosylceramide; SM = sphingomyelin; PI= phosphatidylinositol; Cer = ceramide; AC= acylcarnitine; PC= phosphatidylcholine; DG = diacylglyceride; FA = fatty acid; PE = phosphatidylethanolamine; LPC = lysophosphatidylcholine; CE = cholesteryl ester; LPE = lipophosphatidylethanolamine; TG = triacylglyceride. Effect sizes are in log2 scale of lipid abundance estimated from separate linear model for each treatment (apilimod or ESK981) compared to DMSO, adjusting for lipid classes with random intercept. Bars are 95% CI. g-h. Volcano plot showing differentially abundant lipid species in 7940B cells upon treatment with apilimod (100 nM, g) or ESK981 (1000 nM, h) for 24 hours. Highlighted in red are upregulated sphingolipid species. Highlighted in blue are downregulated sphingolipid species. (Two-tailed t-test using BH procedure to calculate FDR.). i. PCA of targeted lipidomics experiment on 7940B cells treated with DMSO, apilimod (100 nM), ESK981 (1000 nM), fatostatin (20 μM), apilimod + fatostatin, or ESK981 + fatostatin for 24 hours. Arrows are provided to highlight the change in lipid profile upon addition of fatostatin to apilimod or ESK981. Of note, data from one sample of the DSMO group was removed due to being a statistical outlier. j. Relative abundance of ceramides (left) and hexosylceramides (right) in 7940B cells upon treatment with apilimod (100 nM), ESK981 (1000 nM), fatostatin (20 μM), apilimod + fatostatin, or ESK+ fatostatin for 24 hours. (Unpaired two-tailed t-tests.). k. C20 ceramide (d18:1/20:0) isotopologue distribution in 7940B cells upon incubation with U-13C6 glucose and treatment with DMSO, apilimod (100 nM), or ESK91 (1000 nM) for 24 hours. Bars represent the range. l. Fractional enrichment pattern in C20 ceramide (d18:1/20:0) in 7940B cells upon incubation with U-13C6 glucose and treatment with DMSO, apilimod (100 nM), or ESK981 (1000 nM) for 24 hours, binned as indicated. Bars are +/-SD. (Two-way ANOVA with Dunnett’s with DMSO as the baseline.). m. Total ion counts of individual isotopologues of C20 ceramide (d18:1/20:0) in 7940B cells upon incubation with U-13C6 glucose and treatment with DMSO, apilimod (100 nM), or ESK981 (1000 nM). This is the pre-normalized data from (l). Bars represent the range. n. C20 ceramide (d18:1/20:0) isotopologue distribution in 7940B cells upon incubation with 12C6 glucose and treatment with DMSO, apilimod (100 nM), or ESK91 (1000 nM) for 24 hours. Extraneous peaks were detected at M + 12-14 and M + 30-32 which are suspected to be contaminating species that were co-eluted with our target species. o. Fractional enrichment pattern in C22 ceramide (d18:1/22:0) in 7940B cells upon incubation with U-13C6 glucose and treatment with DMSO, apilimod (100 nM), or ESK91 (1000 nM) for 24 hours. Bars represent the range. p. Data from (o) binned as indicated. Bars are +/-SD. (Two-way ANOVA with Dunnett’s.). q. Total ion counts of individual isotopologues of C22 ceramide (d18:1/22:0) in 7940B cells upon incubation with U-13C6 glucose and treatment with DMSO, apilimod (100 nM), or ESK981 (1000 nM). This is the pre-normalized data from (o). Bars represent the range. r. C22 ceramide (d18:1/22:0) isotopologue distribution in 7940B cells upon incubation with 12C6 glucose and treatment with DMSO, apilimod (100 nM), or ESK981 (1000 nM) for 24 hours. Extraneous peaks were detected at M + 12-14 which is suspected to be a contaminating species that were co-eluted with our target species. Statistics and reproducibility: b. n = 3 biological replicates. c. * indicates p < 0.05, ** indicates p < 0.01, *** indicates p < 0.001, **** indicates p < 0.0001. P-values: G6P: DMSO vs apilimod:9.0e-4; DMSO vs ESK981:2.6e-5; F6P: DMSO vs apilimod:5.5e-4; DMSO vs ESK981:2.6e-5; FBP: DMSO vs apilimod:0.007; DMSO vs ESK981:0.002; DHAP: DMSO vs apilimod:6.8e-6; DMSO vs ESK981:3.1e-7; G3P: DMSO vs apilimod:1.2e-4; DMSO vs ESK981:4.1e-5; 2PG: DMSO vs apilimod:8.2e-4; DMSO vs ESK981:7.2e-5; PEP: DMSO vs apilimod:6.9e-6; DMSO vs ESK981:1.5e-7. f-h. n = 4 biological replicates for DMSO and ESK981; n = 3 biological replicates for apilimod. i; n = 4 biological replicates per group for AP, ESK, Fato, AP+Fato, and ESK+Fato groups, n = 3 for the DMSO group. j. n = 4 biological replicates per group for AP, ESK, Fato, AP+Fato, and ESK+Fato groups, n = 3 for the DMSO group. P-values: Ceramides: ESK981 vs ESK981 + fatostatin:2.6e-39. k. n = 3 biological replicates per group. l. n = 3 biological replicates per group. P-values: M + 10-M + 19: DMSO vs AP:0.031; DMSO vs ESK:0.040; M + 30-M + 38: DMSO vs AP:0.0021; DMSO vs ESK:0.034. m. n = 3 biological replicates each. o. n = 3 biological replicates per group. p. n = 3 biological replicates per group. P-value: M + 30-M + 40: apilimod vs DMSO:0.013. q. n = 3 biological replicates per group.