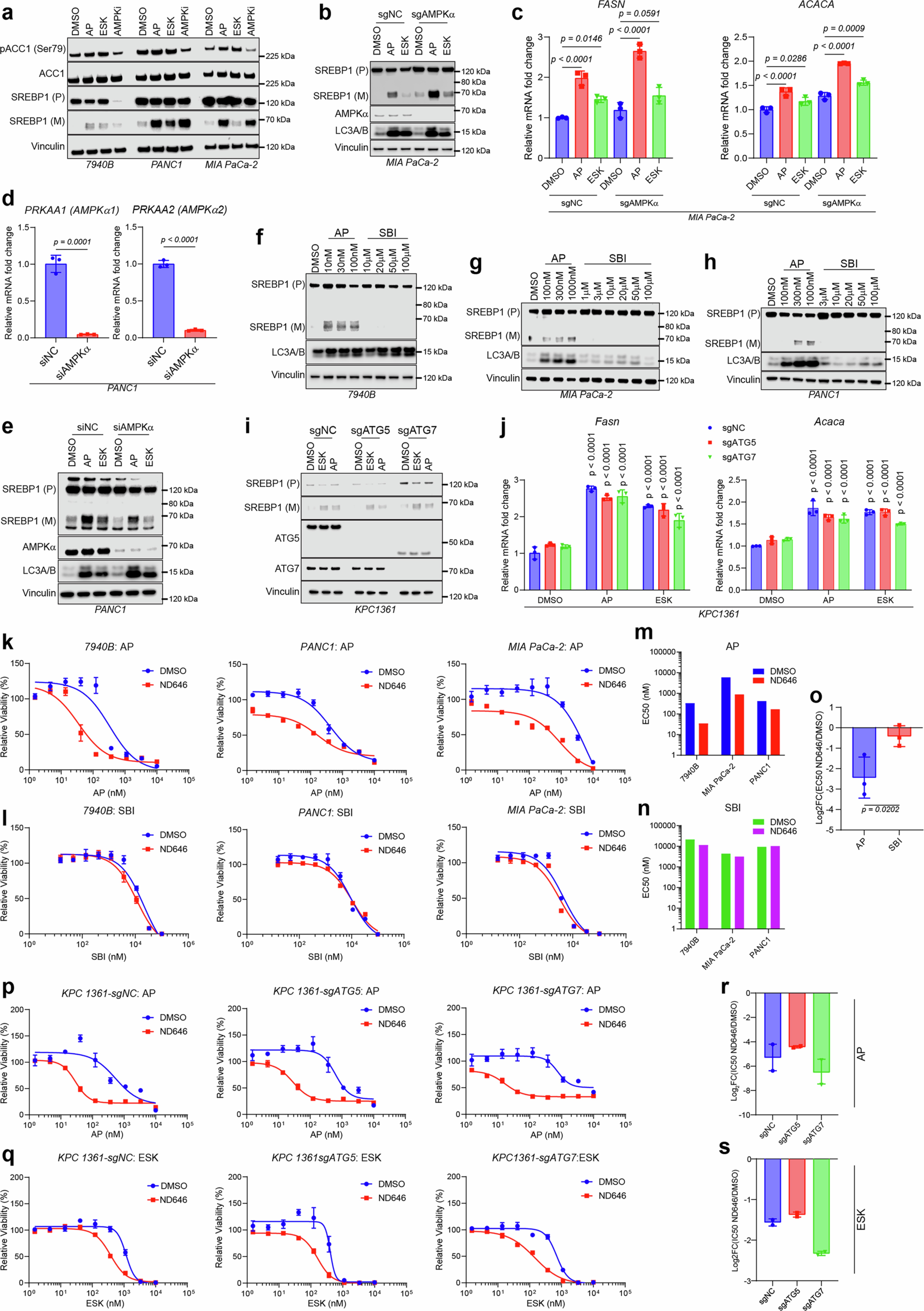
Extended Data Fig. 8: PIKfyve inhibition does not activate SREBP-dependent transcriptional signatures primarily through AMPK or autophagic pathways.
From: Targeting PIKfyve-driven lipid metabolism in pancreatic cancer

a. Immunoblot analysis of 7940B, PANC1, and MIA PaCa-2 cells upon treatment with apilimod (100 nM for 7940B, 300 nM for PANC1 and MIA PaCa-2), ESK981 (1000 nM), or Compound C (dorsomorphin, labeled “AMPKi”, 20 μM) for eight hours showing changes in pACC1 (Ser 79), total ACC1, SREBP1 (P), and SREBP1 (M). Vinculin was used as loading control. b. Immunoblot analysis of MIA PaCa-2 cells upon CRISPR knockout of PRKAA1 and PRKAA2 (AMPKα1 and AMPKα2) or control and treatment with apilimod (300 nM) or ESK981 (1000 nM) for eight hours showing changes of SREBP1 (P), SREBP1 (M), AMPKα, and LC3A/B. Vinculin was used as a loading control. c. qPCR analysis showing changes in FASN (left) or ACACA (right) of MIA PaCa-2 upon CRISPR knockout of AMPKα1/2 and treatment with apilimod (300 nM) or ESK981 (1000 nM) for eight hours. All conditions were normalized to sgNC-DMSO condition. Bars are +/-SD. (One way ANOVA with Šídák’s multiple comparisons test.). d. qPCR of PANC1 cells upon siRNA knockdown of PRKAA1 and PRKAA2 (AMPKα1 and AMPKα2) or control showing changes in PRKAA1 and PRKAA2 (AMPKα1 and AMPKα2). Bars are +/-SD. (Unpaired two-tailed t-test.). e. Immunoblot analysis of PANC1 cells upon siRNA knockdown of AMPKα1/2 or control and treatment with apilimod (300 nM) or ESK981 (1000 nM) for eight hours showing changes in SREBP1 (P), SREBP1 (M), AMPKα, and LC3A/B. Vinculin was used as a loading control. f. Immunoblots of 7940B cells treated with apilimod or SBI-0206965 at the indicated doses for eight hours showing changes in SREBP1 (P), SREBP1 (M), and LC3 A/B. Vinculin was used as a loading control. This experiment was performed twice with similar results. g. Immunoblots of MIA PaCa-2 cells treated with apilimod or SBI-0206965 at the indicated doses for eight hours showing changes in SREBP1 (P), SREBP1 (M), and LC3 A/B. Vinculin was used as a loading control. This experiment was performed twice with similar results. h. Immunoblots of PANC1 cells treated with apilimod or SBI-0206965 at the indicated doses for eight hours showing changes in SREBP1 (P), SREBP1 (M), and LC3 A/B. Vinculin was used as a loading control. This experiment was performed twice with similar results. i. Immunoblot analysis of KPC 1361-sgNC, KPC 1361-sgATG5, or KPC 1361-sgATG7 cells treated with DMSO, ESK981 (1000 nM), or apilimod (300 nM) for eight hours showing changes in SREBP1 (P), SREBP1 (M), ATG5, and ATG7. Vinculin was used as a loading control. This experiment was performed twice with similar results. j. qPCR of KPC 1361-sgNC, KPC 1361-sgATG5, or KPC 1361-sgATG7 cells treated with DMSO, apilimod (300 nM), or ESK981 (1000 nM) for eight hours showing changes in Fasn (left) or Acaca (right). Bars are +/-SD. (Two-way ANOVA with Dunnett’s multiple comparison test, setting DMSO as the reference for each cell line.). k-l. Dose-response curves of PANC1, MIA PaCa-2, or 7940B cells treated with either apilimod (top) or SBI-0206965 (SBI, ULK inhibitor) at the indicated doses and co-treated with either DMSO or ND646 (100 nM for MIA PaCa-2, 1000 nM for PANC1 and 7940B) for seven days. Relative viabilities were calculated by normalizing all values to the DMSO condition. Bars are +/-SD. m. EC50 of apilimod in 7940B, MIA PaCa-2, or PANC1 cells upon co-treatment with DMSO or ND646. n. EC50 of SBI-0206965 in 7940B, MIA PaCa-2, or PANC1 cells upon co-treatment with DMSO or ND646. o. Log2 of the fold change in EC50 of apilimod or SBI-0206965 upon co-treatment with ND646 for 7940B, MIA PaCa-2, and PANC1 cells. Bars are +/-SD. (Paired two-tailed t-test.). p-q. Dose-response curves of KPC 1361-sgNC, KPC 1361-sgATG5, or KPC 1361-sgATG7 treated with indicated doses of apilimod and co-treated with either DMSO or ND646 (1000 nM) for seven days. Relative viabilities were calculated by normalizing all values to the DMSO condition. Bars are +/-SD. r. Dose-response curves of KPC 1361-sgNC, KPC 1361-sgATG5, or KPC 1361-sgATG7 treated with indicated doses of ESK981 and co-treated with either DMSO or ND646 (1000 nM) for seven days. Relative viabilities were calculated by normalizing all values to the DMSO condition. Bars are +/-SD. s. Log2 of the fold change in IC50 of apilimod (top) or ESK981 (bottom) treatment upon co-treatment with ND646 (1000 nM) versus DMSO as calculated from two independent replicates of the experiments using KPC1361-sgNC, KPC1361-sgATG5, and KPC1361-sgATG7 displayed in Extended Data Fig. 8p,q. Bars are +/-SD. Statistics and reproducibility a. This experiment was performed once. b. This experiment was performed twice with similar results. c. n = 3 technical replicates per group; P-values: FASN: sgNC: DMSO vs apilimod:2.3e-5; sgAMPKα: DMSO vs apilimod:3.0e-7; ACACA: sgNC: DMSO vs apilimod:5.7e-5; sgAMPKα: DMSO vs apilimod:9.9e-8. This experiment was performed twice with similar results. d. n = 3 technical replicates. P-values: PRKAA1: siNC vs sgAMPKα:1.4e-4; PRKAA2: siNC vs sgAMPKα:6.0e-6. This experiment was performed twice with similar results. e. This experiment was performed twice with similar results. f. This experiment was performed twice with similar results. g. This experiment was performed twice with similar results. h. This experiment was performed twice with similar results. i. This experiment was performed twice with similar results. j. n = 3 biological replicates per group. P-values: Fasn: sgNC: DMSO vs apilimod:2.4e-12; DMSO vs ESK981:4.9e-10; sgATG5: DMSO vs apilimod:4.8e-10; DMSO vs ESK981:5.1e-8; sgATG7: DMSO vs apilimod:1.5e-10; DMSO vs ESK981:2.8e-6; Acaca: sgNC: DMSO vs apilimod:2.0e-10; DMSO vs ESK981:1.2e-9; sgATG5: DMSO vs apilimod:4.5e-7; DMSO vs ESK981:2.3e-8; sgATG7: DMSO vs apilimod:2.0e-6; DMSO vs ESK981:7.4e-5. This experiment was performed thrice with similar results. k-l. n = 3 biological replicates per condition. o. n = 3 cell lines per group. p-q. n = 3 biological replicates per condition. These experiments were performed twice each with similar results. r-s. n = 2 independent experiments, represented by one data point for each condition.