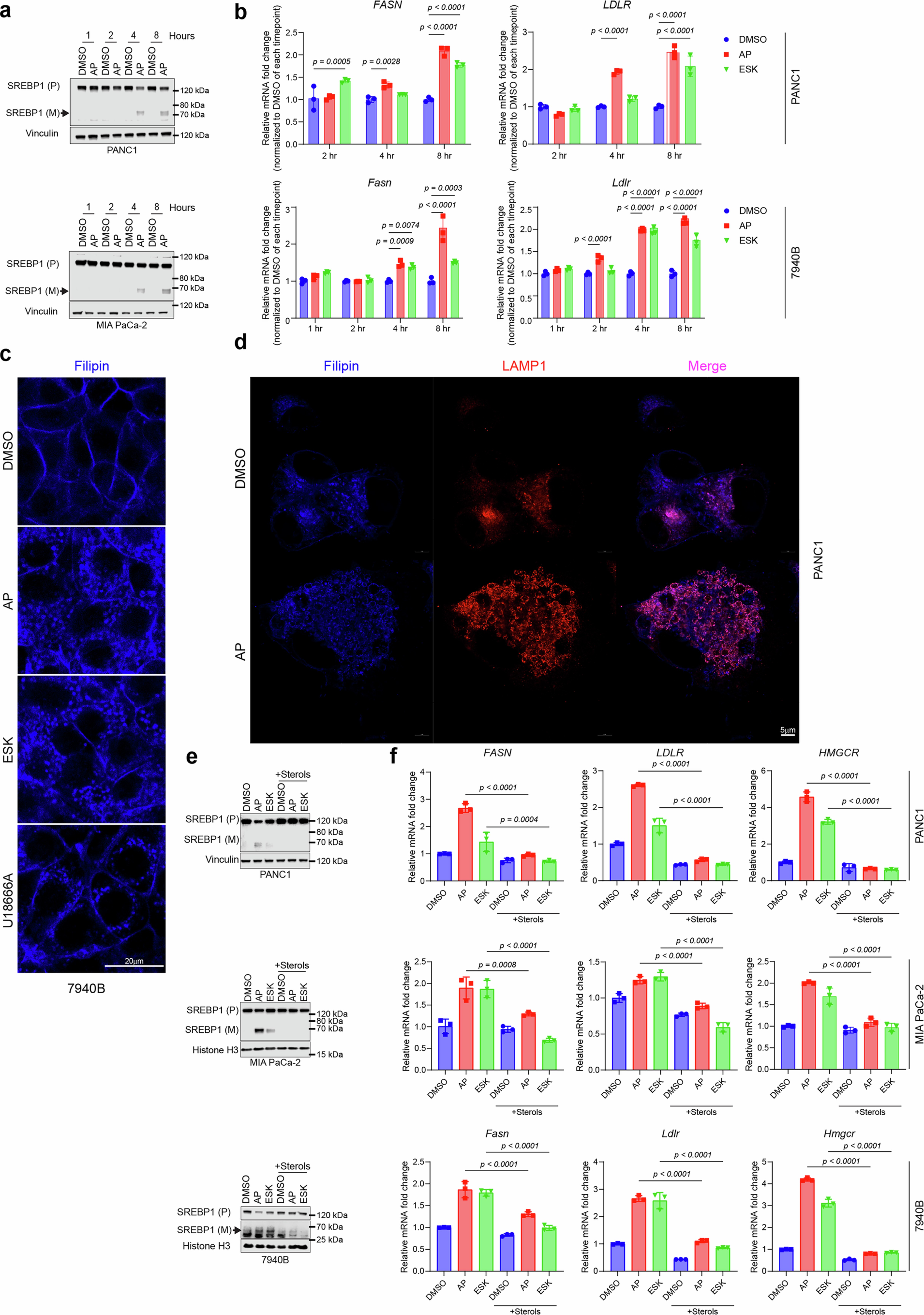
Extended Data Fig. 10: PIKfyve inhibition activates SREBP through causing lysosomal lipid sequestration.
From: Targeting PIKfyve-driven lipid metabolism in pancreatic cancer

a. Immunoblots of PANC1 and MIA PaCa-2 cells upon treatment with DMSO or apilimod (300 nM) for the indicated number of hours detecting changes of SREBP1 (P) and SREBP1 (M) protein levels. Vinculin was used as a loading control. b. qPCR showing changes in RNA levels of FASN (left) or LDLR (right) upon treatment with apilimod (300 nM for PANC1 and 100 nM for 7940B) or ESK981 (1000 nM) for the indicated number of hours. Bars are +/-SD. (Two-way ANOVA with Dunnett’s with the DMSO condition for each timepoint set as the baseline and normalized to 1.). c. Immunofluorescence images of 7940B cells upon treatment with DMSO, apilimod (100 nM), ESK981 (1000 nM), or U18666A (5 μg/mL) for 4 hours stained with filipin. Scalebars=20 μm. d. Immunofluorescence images of PANC1 cells upon treatment with DMSO or apilimod (300 nM) for 4 hours stained with filipin and LAMP1. Scalebars=5 μm. e. Immunoblot of PANC1, MIA PaCa-2, and 7940B cells upon treatment with DMSO, apilimod (300 nM for PANC1 and MIA PaCa-2; 100 nM for 7940B), or ESK981 (1000 nM) with or without cholesterol supplementation (10 μg/mL cholesterol and 1 μg/mL 25-hydroxycholesterol) for 8 hours detecting changes of SREBP1 (P) and SREBP1 (M) protein levels. Vinculin or histone H3 were used as a loading control. f. qPCR showing changes in RNA levels of FASN, LDLR, or HMGCR in PANC1, 7940B, or MIA PaCa-2 cells upon treatment with DMSO, apilimod (100 nM for 7940B, 300 nM for MIA PaCa-2 and PANC1), or ESK981 (1000 nM) with or without cholesterol supplementation (10 μg/mL cholesterol and 1 μg/mL 25-hydroxycholesterol) for 8 hours. Bars are +/-SD. (One way ANOVA with Šídák’s multiple comparisons test.). Statistics and reproducibility: a. These experiments were performed once each. b. n = 3 technical triplicates per group. P-values: PANC1: FASN: 8 hour: DMSO vs apilimod:4.7e-10; DMSO vs ESK981:9.4e-8; LDLR: 4 hour: DMSO vs apilimod:2.5e-8; 8 hour: DMSO vs apilimod:1.7e-11; DMSO vs ESK981:2.3-9; 7940B: Fasn: 8 hour: DMSO vs apilimod:2.2e-12; Ldlr: 2 hour: DMSO vs apilimod:1.3e-5; 4 hour: DMSO vs apilimod:7.0e-15; DMSO vs ESK981:1.1e-14; 8 hour: DMSO vs apilimod:<1.0e-15; DMSO vs ESK981:9.9e-12. c. These images are representative of n = 2 each. d. These images are representative of n = 3 each. e. These experiments were performed once each. f. n = 3 technical triplicates per group. P-values: PANC1 FASN: apilmod vs apilimod + sterols:4.5e-8; LDLR: apilimod vs apilimod+sterols:3.9e-12; ESK981 vs ESK91+sterols:7.7e-9; HMGCR: apilimod vs apilimod+sterols:1.4e-12; ESK981 vs ESK981+sterols:1.6e-10; MIA PaCa-2: FASN: ESK981 vs ESK981+sterols:1.3e-6; LDLR: apilimod vs apilmod+sterols:4.5e-6; ESK981 vs ESK981+sterols:2.5e-9; HMGCR: apilimod vs apilimod+sterols:2.4e-7; ESK981 vs ESK981+sterols:3.0e-6; 7940B: Fasn: apilimod vs apilimod+sterols:1.0e-5; ESK981 vs ESK981+sterols:2.3e-7; Ldlr: apilimod vs apilimod+sterols:1.1e-8; ESK981 vs ESK981+sterols:3.4e-9; Hmgcr: apilimod vs apilimod+sterols:4.0e-15; ESK981 vs ESK981 + sterols:5.1e-13.