Extended Data Fig. 11: KRAS-MAPK opposes PIKfyve in its regulation of lipogenesis and autophagy in PDAC cells.
From: Targeting PIKfyve-driven lipid metabolism in pancreatic cancer

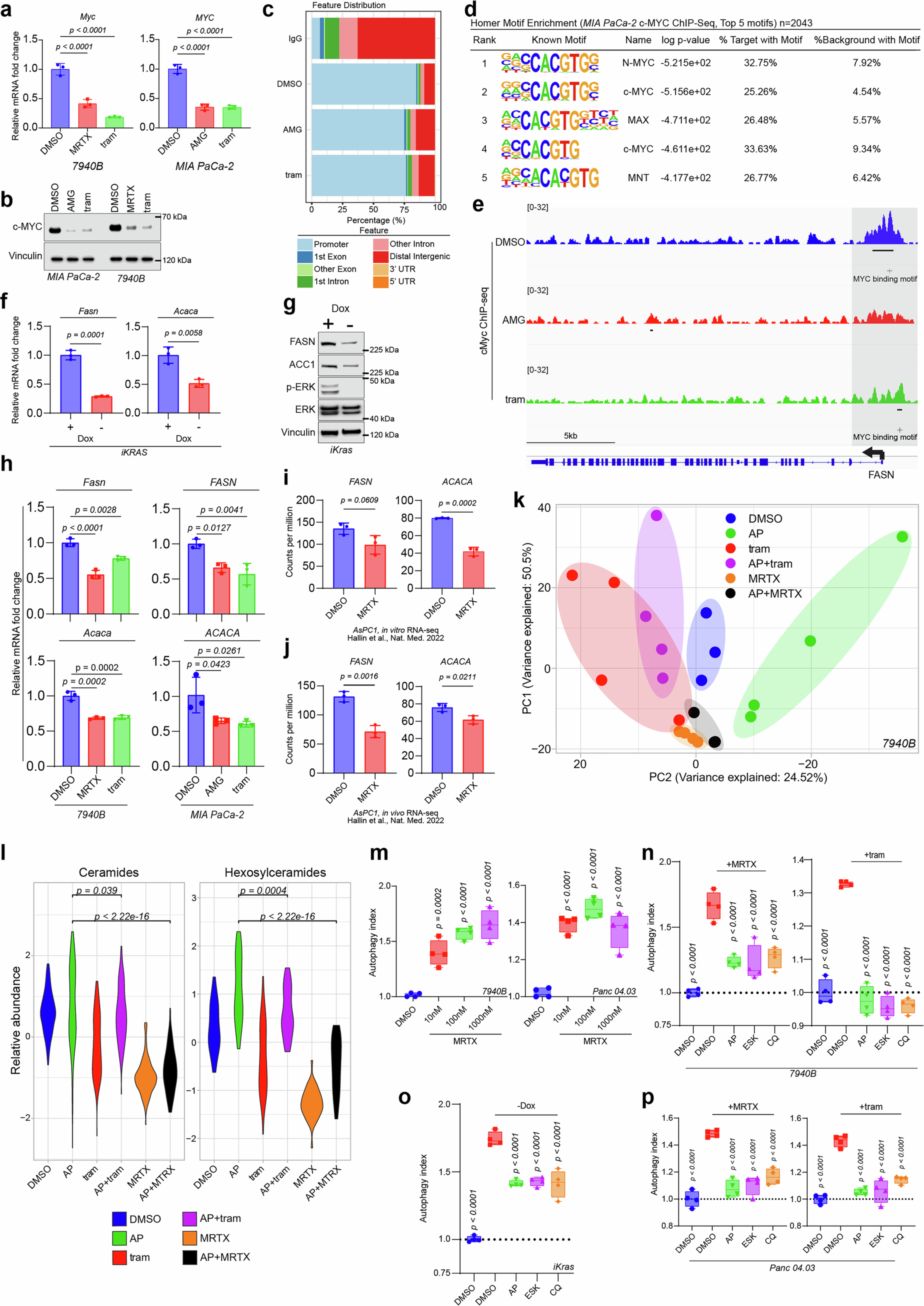
a. qPCR of 7940B cells upon treatment with MRTX1133 (MRTX, KRASG12D inhibitor) or trametinib (tram, MEK inhibitor) and MIA PaCa-2 cells upon treatment with AMG510 (AMG, KRASG12C inhibitor) or trametinib for eight hours showing changes in MYC expression. Bars are +/-SD. (One-way ANOVA with Dunnett’s.). b. Immunoblot of 7940B cells upon treatment with MRTX1133 or trametinib and MIA PaCa-2 upon treatment with AMG510 or trametinib for eight hours showing changes in c-MYC levels. Vinculin was used as a loading control. c. ChIP-seq read feature distribution upon pulldown of IgG (DMSO) or c-MYC from MIA PaCa-2 cell lysates upon treatment with DMSO, AMG510 (100 nM), or trametinib (10 nM) for eight hours. d. Top five known motifs (ranked by p-value, HOMER, hypergeometric test) enriched upon pulldown of c-MYC from MIA PaCa-2 cells treated with DMSO. e. ChIP-seq track of FASN gene locus showing peaks called by MACS2 and MYC binding motif called by FIMO in MIA PaCa-2 cells upon treatment with DMSO, AMG510, or trametinib. f. qPCR of iKRAS (doxycycline-inducible KRASG12D) 9805 cells showing changes in RNA levels of labeled genes upon presence or absence of doxycycline (Dox) for 48 hours. Bars are +/-SD. (Unpaired two-tailed t-test.). g. Immunoblot analysis of iKRAS 9805 cells showing changes in protein levels of FASN and ACC1 upon presence or absence of doxycycline for 72 hours. Vinculin was used as a loading control. h. qPCR of 7940B and MIA PaCa-2 cells treated with KRASG12D inhibitor MRTX1133 (100 nM), KRASG12C inhibitor AMG510 (100 nM for MIA PaCa-2), or MEK inhibitor trametinib (10 nM for MIA PaCa-2, 30 nM for 7940B) for eight hours. Bars are +/-SD. (One-way ANOVA with Dunnett’s.). i. Counts per million (CPM) from RNA-seq analysis on AsPC1 cells treated with MRTX1133 (100 nM) for 24 hours. Data plotted are biological triplicates from publicly available RNA-seq data43. (Unpaired two-tailed t-test.) Bars are +/-SD. j. CPM from RNA-seq analysis on AsPC1 cell-derived xenograft model. Mice were dosed with 30 mg/kg of MRTX1133 6 hours prior to tumor collection. Data plotted are taken from independent tumors from publicly available RNA-seq data43. (Unpaired two-tailed t-test.) Bars are +/-SD. k. Principal component analysis of targeted lipidomics data showing shifts in 7940B global lipid profiles upon treatment with DMSO, apilimod (100 nM, 24 hours), trametinib (100 nM every 24 hours for 48 hours), MRTX1133 (1000 nM every 8 hours for 48 hours), apilimod and trametinib, or apilimod and MRTX. Of note, one sample in the DMSO group was removed as a statistical outlier. l. Relative abundance of ceramides (left) and hexosylceramides (right) in 7940B cells upon treatment with apilimod (100 nM for 24 hours), trametinib (100 nM every 24 hours for 48 hours), MRTX1133 (1000 nM every eight hours for 48 hours), apilimod + trametinib, or apilimod + MRTX. (Unpaired two-tailed t-tests.). m. Tandem fluorescent reporter assay in 7940B (left) or Panc 04.03 (right) cells showing changes in autophagic flux upon 24-hour treatment with labeled doses of MRTX1133. Data shown are four biological replicates from one of three independent experiments. Box represents 25th and 75th percentiles; whiskers represent the range. (One-way ANOVA with Dunnett’s.). n. Tandem fluorescent reporter assay on 7940B cells showing changed autophagic flux upon 4-hour pretreatment with apilimod (100 nM), ESK981 (1000 nM), or chloroquine (50 μM) and subsequent treatment with MRTX1133 (300 nM, left) or trametinib (25 nM, right) for 24 hours. (One-way ANOVA with Dunnett’s.). o. Tandem fluorescent reporter assay on iKRAS 9805 cells showing changed autophagic flux upon doxycycline withdrawal for 24 hours and subsequent treatment with apilimod (100 nM), ESK981 (1000 nM), or chloroquine (10 μM) for 24 hours. Box represents 25th and 75th percentiles; whiskers represent the range. (One way ANOVA with Dunnett’s.). p. Tandem fluorescent reporter assay in Panc 04.03 cells showing changes in autophagic flux upon four-hour pretreatment with apilimod (300 nM), ESK981 (1000 nM), or chloroquine (CQ, 30 mM) followed by 24-hour treatment with MRTX1133 (300 nM, left) or trametinib (25 nM). Data shown are four biological replicates from one of three independent experiments. Box represents 25th and 75th percentiles; whiskers represent the range. (One-way ANOVA with Dunnett’s.). Statistics and reproducibility: a. n = 3 technical triplicates per group. P-values: 7940B: Myc: DMSO vs MRTX1133:9.0e-5; DMSO vs trametinib:1.3e-5; MIA PaCa-2: MYC: DMSO vs AMG510:1.4e-5; DMSO vs trametinib: 1.3e-5. This experiment was performed thrice each with similar results. b. This experiment was performed twice with similar results. f. n = 3 technical triplicates. This experiment was performed thrice with similar results. g. This experiment was performed once. h. n = 3 technical replicates. These experiments were performed thrice each with similar results. P-values: 7940B: Fasn: DMSO vs MRTX1133:5.9e-5. k. n = 4 for apilimod, trametinib, apilimod+trametinib, MRTX1133, and apilimod+MRTX1133 groups; n = 3 for DMSO. l. n = 4 for apilimod, trametinib, apilimod+trametinib, MRTX1133, and apilimod+MRTX1133 groups; n = 3 for DMSO. P-values: Ceramides: apilimod vs apilimod+MRTX1133:1.1e-109; Hexosylceramides: apilimod vs apilimod + MRTX1133:1.3e-46. m. n = 4 biological relicates each. P-values: 7940B: DMSO vs MRTX1133 100 nM:5.6e-6; DMSO vs MRTX1133 1000 nM:1.5e-6; Panc04.03: DMSO vs MRTX1133 10 nM:4.7e-6; DMSO vs MRTX1133 100 nM:6.5e-7; DMSO vs MRTX1133 1000 nM:1.2e-5. n. n = 4 independent biological samples for each group. P-values: DMSO vs MRTX1133:9.4e-8; MRTX1133 vs MRTX1133+apilimod:2.0e-5; MRTX1133 vs MRTX1133 + ESK981:1.5e-5; MRTX1133 vs MRTX1133+chloroquine:5.8e-5; DMSO vs trametinib:8.4e-10; trametinib vs trametinib+apilimod:3.1e-10; trametinib vs trametinib+ESK981:1.4e-10; trametinib vs trametinib+chloroquine:1.7e-10. This data is representative of three independent experiments each. o. n = 4 independent biological samples for each group. P-values: DMSO-Dox vs DMSO+Dox:2.4e-11; DMSO-Dox vs apilimod:1.5e-6; DMSO-Dox vs ESK981: 2.8e-6; DMSO-Dox vs chloroquine: 1.5e-6. This data is representative of three independent experiments each. p. P-values: Panc 04.03: MRTX1133 vs DMSO:2.0e-8; MRTX1133 vs MRTX1133+apilimod:2.0e-7; MRTX1133 vs MRTX1133 + ESK981:5.3e-7; MRTX1133 vs MRTX1133+chloroquine:4.7e-6 trametinib vs DMSO:9.3e-9; trametinib vs trametinib+apilimod: 5.2e-8 trametinib vs trametinib+ESK981:7.5e-8; trametinib vs trametinib+chloroquine:2.0e-6.