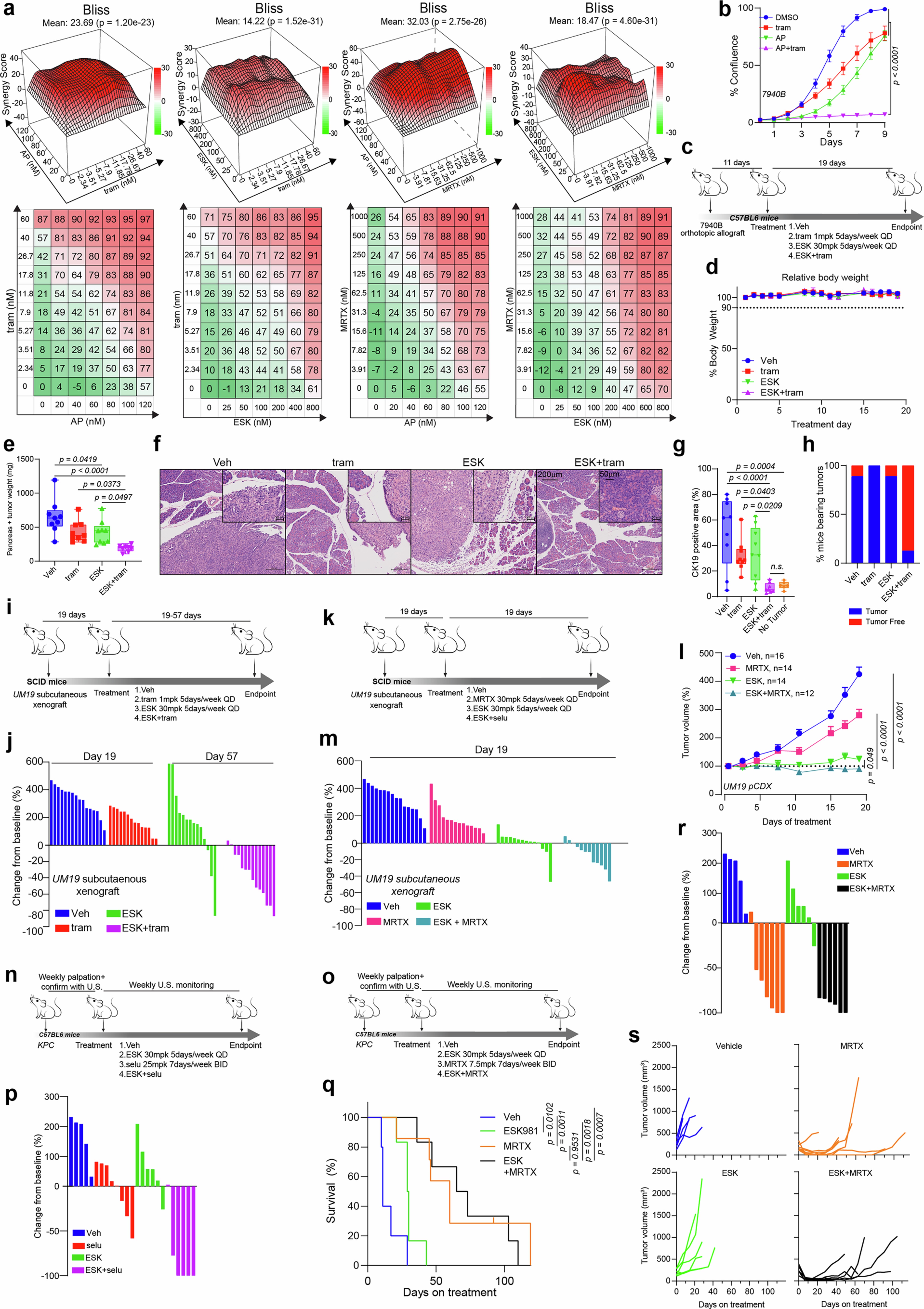
Extended Data Fig. 12: Dual inhibition of PIKfyve and KRAS-MAPK results in synergistic efficacy in PDAC cell and tumor models.
From: Targeting PIKfyve-driven lipid metabolism in pancreatic cancer

a. 3D synergy plots (top) and corresponding effect value heatmaps (bottom) in 7940B cells treated with apilimod and trametinib (left), ESK981 and trametinib (middle left), apilimod and MRTX1133 (middle right), and ESK981 and MRTX1133 (right). Red peaks in the 3D plots indicate synergism, and the overall average synergy score is listed above. b. Confluence assays of 7940B cells treated with DMSO, trametinib (20 nM), apilimod (50 nM), or both trametinib and apilimod. Bars are +/-SEM. (Two-way ANOVA with Dunnett’s with the combination as the baseline.). c. Schematic outlining syngeneic orthotopic model of 7940B for C57BL/6 mice assessing in vivo efficacy of ESK981 (ESK, 30 mg/kg, QD, PO), trametinib (tram, 1 mg/kg QD, PO), or ESK981 and trametinib (ESK + tram). d. Relative body weight (compared to day 1) of mice harboring 7940B orthotopic tumors undergoing indicated treatment. Bars are +/-SEM. e. Raw pancreas + tumor weights collected at endpoint of 7940B syngeneic orthotopic model. Box represents 25th and 75th percentiles; whiskers represent the range. (One-way ANOVA with Tukey’s.). f. Representative images of H&E of one tumor from each treatment arm from 7940B syngeneic orthotopic model. Scalebar = 200 μm for the zoomed-out H&E images; 50 μm for the zoomed-in images. g. Quantification of CK19 positive area compared to hematoxylin counterstain on a section from each tumor of the 7940B syngeneic orthotopic model. Box represents 25th and 75th percentiles; whiskers represent the range. (One-way ANOVA with Tukey’s.). h. Barplot of tumor presence or absence based on gross and histological evidence. i. Schematic outlining efficacy study using subcutaneous model of UM19 pCDX treated with vehicle, trametinib (tram, 1 mg/kg, QD, PO), ESK981 (ESK 30 mg/kg, QD, PO), or ESK981 + trametinib (ESK + tram). j. Waterfall plot displaying change in tumor volume at treatment end point compared to baseline of the UM19 CDX model treated with trametinib +/-ESK981. The endpoint displayed of the vehicle and trametinib arms are day 19. The endpoint displayed of the ESK981 and ESK981 +/-trametinib group are day 57. The mice in the vehicle- and ESK981- treated groups were the same mice shown in (l-m). k. Schematic outlining efficacy study using subcutaneous model of UM-19 primary cell-derived xenograft (CDX) treated with vehicle, MRTX1133 (MRTX, 30 mg/kg, QD, IP), ESK981 (ESK 30 mg/kg, QD, PO), or ESK981 + MRTX1133 (ESK + MRTX). l. Tumor volumes as a percentage of the initial volume measured by calipers over treatment course of the UM19 primary CDX (pCDX) model treated with MRTX1133 + /-ESK981. The mice in the vehicle and ESK981 groups are shared with the mice displayed in (Fig. 4g,h, Extended Data Fig. 12j), as they were all treated in the same experiment. Bars are +SEM. m. Waterfall plot displaying change in tumor volume at treatment end point (day 19) compared to day 1. The mice in the vehicle and ESK981 groups are shared with the mice displayed in Fig. 4g,h, and Extended Data Fig. 12j, as they were all treated in the same experiment. n. Schematic outlining efficacy study using KPC autochthonous model assessing the combinatorial effects of ESK981 and selumetinib (MEK inhibitor). U.S. = ultrasound. o. Schematic outlining efficacy study using KPC autochthonous model assessing the combinatorial effects of ESK981 and MRTX1133. p. Waterfall plot of maximal tumor response to each therapy compared to their starting volume. The mice in the vehicle- and ESK981- treated groups are the same mice shown in Extended Data Fig. 12q–s, as they were treated in the same experiment. q. Kaplan-Meier curves of survival of KPC mice undergoing indicated therapies. (two-sided log-rank test; each comparison calculated independently). The mice in the vehicle- and ESK981- treated groups are the same mice shown in Fig. 4i,j, Extended Data Fig. 12p, as they were treated in the same experiment. r. Waterfall plot of maximal tumor response to each therapy compared to their starting volume. The mice in the vehicle- and ESK981- treated groups are the same mice shown in Fig. 4i,j, Extended Data Fig. 12p, as they were treated in the same experiment. s. Tumor volumes of KPC mice treated as indicated as measured by 3D ultrasound on the indicated treatment day. The mice in the vehicle- and ESK981- treated groups are the same mice shown in Fig. 4i,j, Extended Data Fig. 12p, as they were treated in the same experiment. Mouse cartoons used in Extended Data Fig. 12c,i,k,n,o were adapted from Adobe Stock Image (Asset #304271210). Statistics and reproducibility: a. Each drug dose combination effect value was a result of n = 5 biological replicates. This experiment was performed thrice with apilimod + trametinib with similar results and once with the other three combinations each. b. n = 4 biological replicates. P-values: apilimod+trametinib vs DMSO:1.0e-15; apilimod+trametinib vs trametinib:1.0e-15; apilimod+trametinib vs apilimod:1.0e-15. d. n = 9 individual animals for vehicle, ESK981, and trametinib groups and n = 8 individual animals for ESK981 + trametinib group. e. n = 9 individual animals for vehicle, ESK981, and trametinib groups and n = 8 individual animals for ESK981 + trametinib group. P-values: vehicle vs ESK981+trametinib:3.8e-5. f. These images are representative of n = 9 for vehicle, ESK981, and trametinib groups and n = 8 for ESK981 + trametinib group. g. n = 9 individual animals for vehicle, ESK981, and trametinib groups and n = 8 individual animals for ESK981 + trametinib group. P-value: vehicle vs ESK981 + trametinib:6.8e-5. l. n = 16 tumors from 8 animals for vehicle group; n = 14 tumors from 7 animals for MRTX and ESK groups; n = 12 tumors from 6 mice for the ESK + MRTX group. q,s. n = 5 individual animals for vehicle; n = 7 individual animals for MRTX1133; n = 6 individual animals for ESK981; and n = 6 individual animals for ESK981 + MRTX1133 groups.