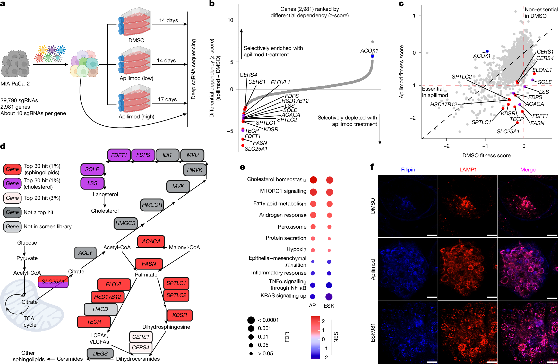
Fig. 3: PIKfyve inhibition obligates PDAC cells to stimulate a lipogenic transcriptional and metabolic program.
From: Targeting PIKfyve-driven lipid metabolism in pancreatic cancer

a, Schematic of the metabolism-focused CRISPR screen in MIA PaCa-2 cells. Created in BioRender. Cheng, C. (2025) https://BioRender.com/d149928. b,c, Gene enrichment rank plot-based differential sgRNA representation (b) and scatter plot of gene fitness scores (c) of high dose (2,000 nM) and low dose (100 nM) apilimod-treated versus DMSO-treated end-point populations of the CRISPR screen experiment. Graphs show the top 30 synthetically lethal genes involved in fatty acid and sphingolipid synthesis (red), the top 30 synthetically lethal genes involved in cholesterol synthesis (purple) and genes that confer sensitivity to apilimod (blue). d, Metabolic map of sphingolipid and cholesterol synthesis. The figure shows the top 90 synthetically lethal genes involved in fatty acid and sphingolipid synthesis (red), the top 90 synthetically lethal genes involved in cholesterol synthesis (purple), genes ranked as essential in both DMSO and apilimod conditions (dark grey) and genes not included in the CRISPR screen library (light grey). Created in BioRender. Cheng, C. (2025) https://BioRender.com/yzgsylk. e, Pathway enrichment analysis of RNA-seq performed on 7940B cells treated with either apilimod (AP, 25 nM) or ESK981 (ESK, 250 nM) for 8 h. Dot sizes are inversely proportional to the false discovery rate (FDR). The colour scheme reflects the normalized enrichment score (NES). f, Immunofluorescence images of PANC1 cells treated with DMSO, apilimod (1,000 nM) or ESK981 (1,000 nM) for 24 h stained with filipin or LAMP1. Scale bars, 5 μm. These are cropped images shown for the sake of focus; the full images are shown in Extended Data Fig. 9.