Extended Data Fig. 1: Western diet impairs microbiome taxonomic and biomass recovery from antibiotics.
From: Diet outperforms microbial transplant to drive microbiome recovery in mice

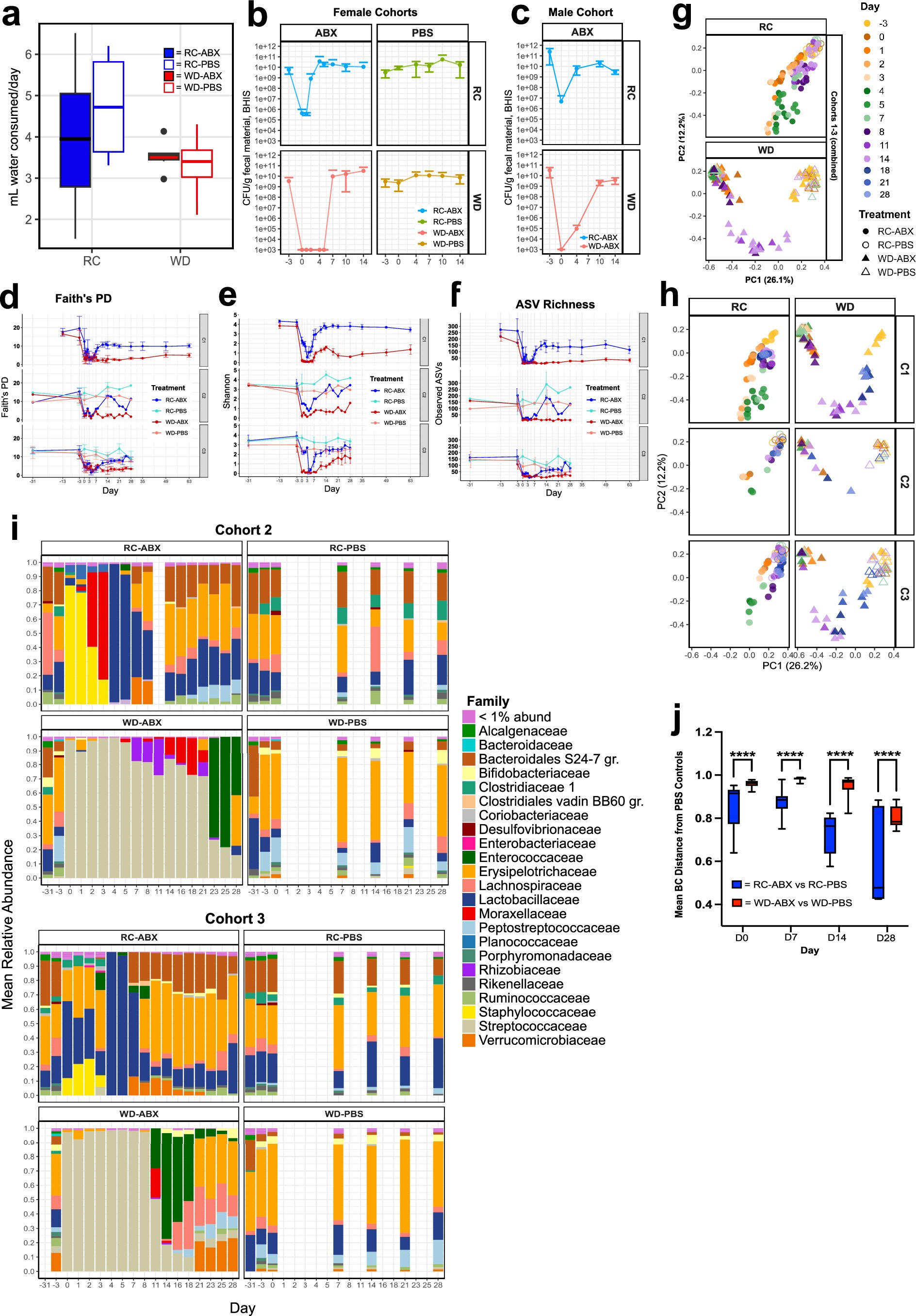
(A) Consumption of ABX- or PBS-spiked water per mouse per day did not differ significantly across any treatment groups (RC-ABX n = 6 mice; RC-PBS n = 4; WD-ABX n = 6; WD-PBS n = 4; one-way ANOVA). (B-C) Microbial CFUs plated on anaerobic BHIS media from all (B) female (n = 5-18/group/timepoint; exact n values in Table S1A) and (C) male cohorts (n = 6 mice/group) through Day 14 of recovery post-ABX. Three of six female cohorts and the male cohort did not undergo 16S analysis as in the rest of Fig. 1; these data are therefore excluded from Fig. 1a and Table S1B, but are analyzed separately in Table S1C. (D-F) Comparison of alpha diversity metrics across cohorts over time; n = 1-6 mice/treatment group/cohort/timepoint; exact n values and statistics in Table S2. (D) Faith’s phylogenetic diversity; (E) Shannon index; (F) ASV richness. (G-H) PCoA of 16S-based microbiome taxonomic composition at the genus level using Bray-Curtis dissimilarity for samples from all treatment groups; n = 1-6 mice/treatment/cohort/timepoint; exact n values in Table S2A. (G) Through D14; Cohort 1 only. (H) Through D28; paneled by experimental cohort,. (I) Mean relative abundances of different microbial families for Cohorts 2 and 3 (n = 1-3 mice/treatment/cohort/timepoint, exact n values in Table S2A). (J) Mean Bray-Curtis dissimilarity of antibiotic-treated groups from their respective PBS control groups at each timepoint (****q < 0.0001, two-way ANOVA with multiple post-hoc comparisons and FDR correction; Table S2). For boxplots in panels (A) and (I), the middle line is the median, the upper and lower hinges reflect the first and third quartiles, and the whiskers extend to 1.5*IQR. Data beyond the whiskers are plotted as outlying points. In (B – F), data are presented as mean ± SD.