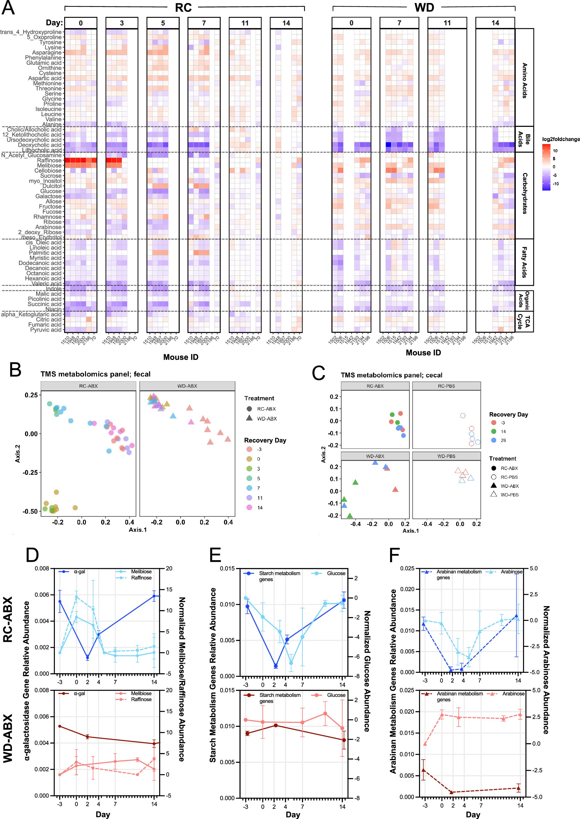
Extended Data Fig. 3: Metabolomic evaluations show distinct recovery dynamics across diets.
From: Diet outperforms microbial transplant to drive microbiome recovery in mice

(A) Normalized metabolite abundances for mice on RC-ABX at different timepoints are consistent across mice. Each vertical block represents a different day of recovery. Each column within a block represents samples from a different mouse. Abundances are normalized to Day -3 (pre-ABX) for each mouse. (B) PCoA of fecal metabolomics TMS panel data using Bray-Curtis dissimilarity for samples from RC-ABX and WD-ABX through Day 14 of recovery. (C) PCoA of cecal metabolomics TMS panel data using Bray-Curtis dissimilarity for samples from RC-ABX and WD-ABX through Day 28 of recovery. Cecal samples were used due to availability of material through Day 28. (D – F) Metagenomic gene abundances (left axis, Materials and Methods) and normalized metabolite abundances (right axis) over time for mice on RC (top, blue) and WD (bottom, red). Data are presented as mean ± SD. N = 2-3 mice/group/timepoint for genes, n = 3-6 mice/group/treatment for metabolites; see Table S6 for exact n values and statistics. (D) α-galactosidase genes, melibiose and raffinose abundance. (E) Starch metabolism genes, glucose abundance. (F) Arabinan metabolism genes, arabinose abundance.