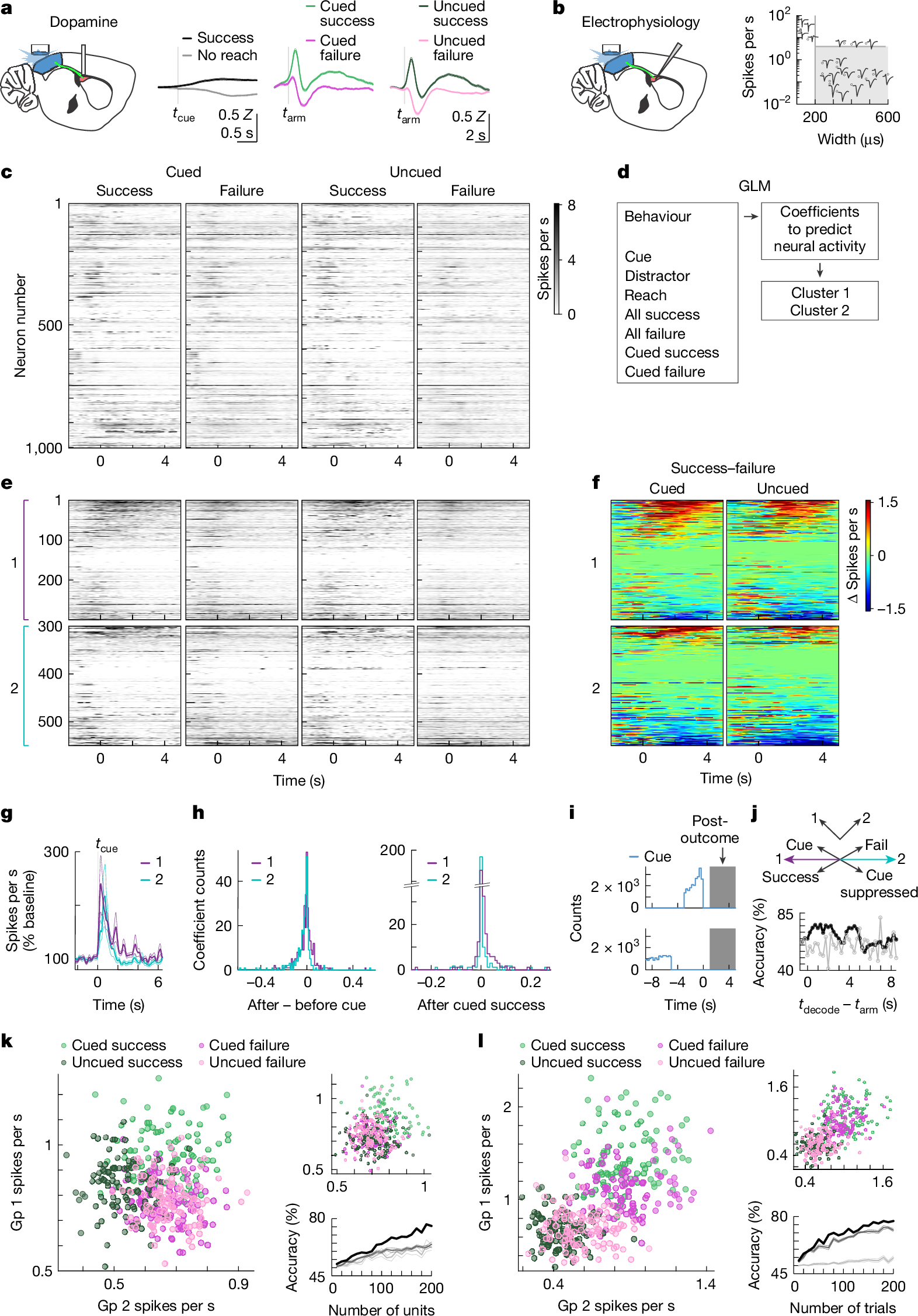
Fig. 5: Neural activity in the pDMSt correlates with reinforcement.

a, pDMSt photometry of the fluorescent dopamine sensor dLight1.1. Z-scored fluorescence (mean ± s.e.m. across n = 191 sessions, 12 mice) aligned to cue onset (tcue) for success (black) and no-reach (grey) trials, and to outstretched arm timing (tarm) for cued success (light green), cued failure (dark pink), uncued success (dark green) and uncued failure (light pink) trials, baseline-subtracted 0.5 s before tcue or 2 s before tarm. b, High-density neural recording in the pDMSt (left), and single-unit waveforms from an example session (right). Putative SPNs are in grey, and the rest of the figure shows only SPNs. c, Trial-averaged spiking aligned to tarm (t = 0 s; n = 1,000 units, 16 mice). Greyscale from 0 to 8 spikes per second; black > 8. d, Generalized linear model (GLM)-based identification of two SPN groups. e, As in c, but group 1 (top; purple) and group 2 (bottom; cyan) sorted by cued success minus cued failure (1–5 s after tarm). f, Success minus failure for cued (left) and uncued (right), sorted as in e. g, Spiking normalized to the pre-cue baseline. Data are mean ± s.e.m. h, Histograms indicate difference in GLM coefficient assigned to the cue for the period after versus before the cue (left), and the GLM coefficient assigned to the period after cued success (right). i, Histogram denotes tcue minus tarm for cued (top) and uncued (bottom). Grey indicates the post-outcome period. j, Decoding scheme contrasting cue-suppressed, failure-preferring group 2 versus cue-preferring, success-preferring group 1 (top). The decoding accuracy (black) versus trial-type shuffle (grey) using 0.5-s bins per 200 units is also shown (bottom). k, Trial-type decoding (trials colour coded as in a) from post-outcome neural activity (left). Each dot represents 1 iteration of bootstrap (200 units with replacement). Also shown are shuffled group identities (top right) and three-way decoding accuracy (combined cued-uncued failures) as a function of unit count (black; bottom right). Shuffle group identity is in dark grey, and shuffle trial type is in light grey. Data are mean ± s.e.m. across 10 shuffles. l, As in k, but scatters from randomly sampling 90 individual trials. n = 13 males and 11 females (a–l).