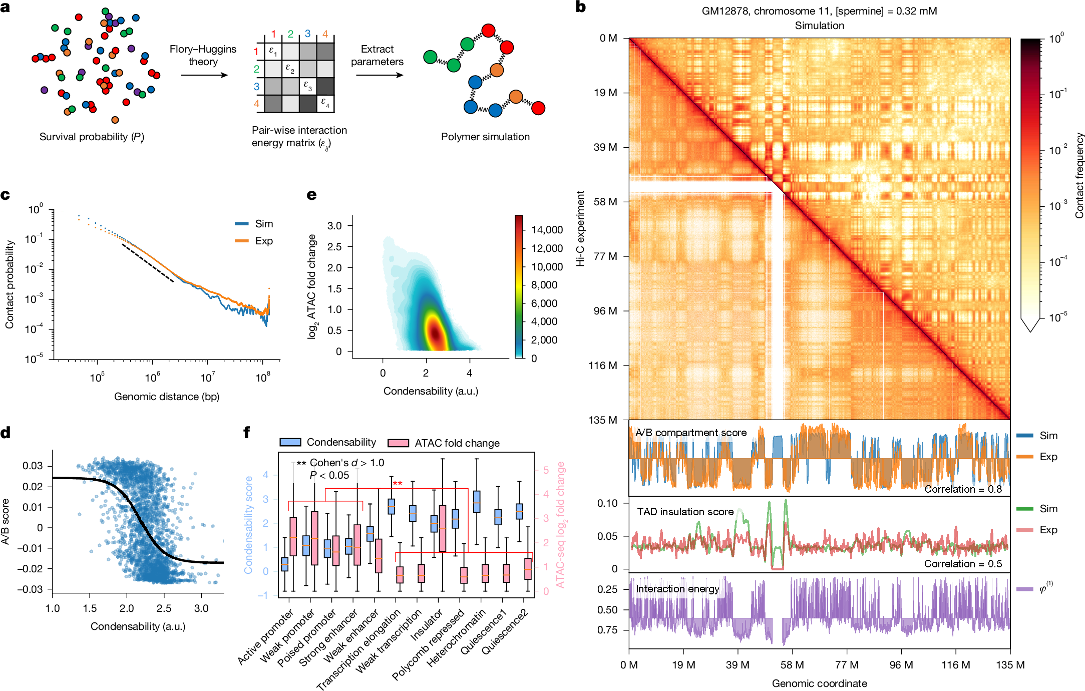
Fig. 2: 3D genome compartmentalization information is encoded in native mononucleosomes.
From: Native nucleosomes intrinsically encode genome organization principles

a, Nucleosome–nucleosome pair-wise interaction energies (εij) were derived from the condense-seq measurements according to the Flory–Huggins theory. The chromatin polymer simulation was done using these interaction energies to predict the 3D chromatin structure solely from the nucleosome condensability. b, Comparison of contact probability matrix between the Hi-C data of GM12878 (lower-left triangle) and the polymer simulation (upper-right triangle). Bottom, the A/B compartment scores were computed using the Hi-C data or polymer simulation with interaction energies based on the condensability (φ). TAD insulation scores were also computed for the Hi-C data and polymer simulation. Pearson correlations between simulation (Sim) versus experimental (Exp) values are shown (0.8 for A/B compartment score and 0.5 for TAD insulation score comparison). c, Contact probability versus genomic distance from the Hi-C experimental data (orange) and a polymer simulation (blue). The scale factor of exponential fitting is: simulation, a = 1.2; experimental, a = 1.1. d, A/B compartment score versus condensability in 100-kb bins. The black line is a logistic curve fit. e, Condensability versus chromatin accessibility (ATAC-seq fold change) in 1-kb bins (the colour bar represents the number of 1-kb bins in the 2D density plot with 20 × 20 bins). Spearman correlation = −0.46. f, Condensability and ATAC score versus ChromHMM chromatin state for chromosome 1. In the boxplots, the centre is the median and the lower and upper bounds are the first and third quartiles, respectively; P values were computed using a two-sided Welch’s t-test for comparing chromatin openness in different chromatin states; Cohen’s d was calculated for comparing the effect size over more than 100,000 genomic bins for each state from two biological replicates. a.u., arbitrary units.