Extended Data Fig. 7: DNA damage-induced transcriptional heterogeneity.
From: Multigenerational cell tracking of DNA replication and heritable DNA damage

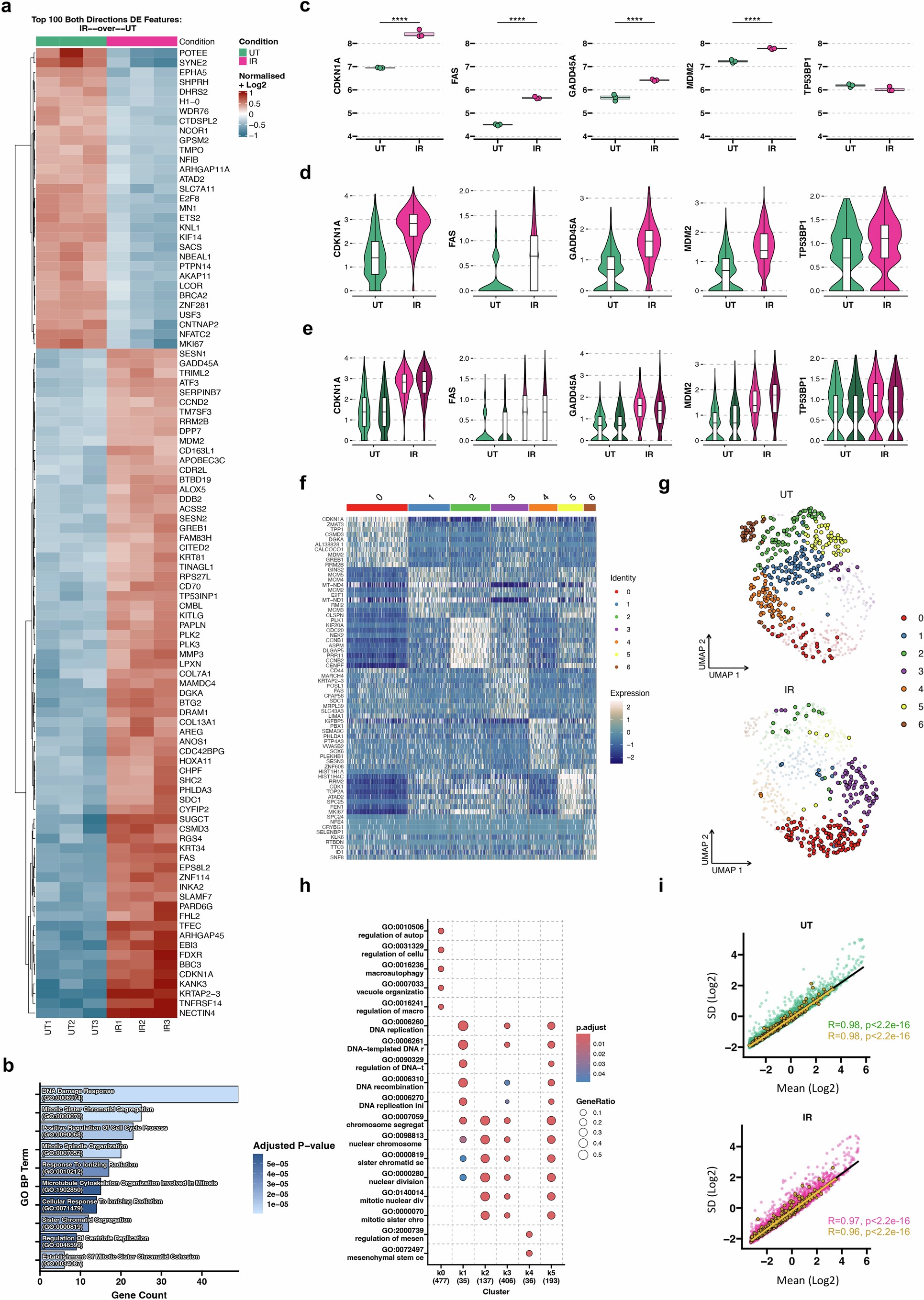
(a) Heatmap of the top 100 differentially expressed (DE) genes ranked by adjusted p-value upon IR treatment (4 Gy, 24 h) from bulk RNA-seq. (b) Gene ontology (GO) analysis of up-regulated DE genes upon IR treatment from bulk RNA-seq. (c) Example boxplots of DE genes after IR-induced DNA damage from bulk RNA-seq, including the CDK inhibitor and cell cycle regulator CDKN1A (p21), the pro-apoptotic cell death receptor FAS, the growth arrest and DNA damage-inducible protein GADD45A, and the p53 target gene and p53 regulator MDM2. TP53BP1 (53BP1) is shown as a control gene, the expression of which was not upregulated after IR. (d) Violin plots showing gene expression changes from scRNA-seq of the same genes depicted in (c). (e) Validation of the observed gene expression changes in a second set of cell samples subjected independently to scRNA-seq. (f) Heatmap of the top 10 marker genes identified from unsupervised clustering analysis of the scRNA-seq data from untreated and IR treated cells. (g) UMAPs (uniform manifold approximation and projection) of the scRNA-seq data colour-coded by the clusters identified in (f) and split by condition (UT, IR). (h) GO pathway enrichment in the single cell clusters identified in (f), excluding the smallest cluster k6, which did not yield any significantly enriched GO term. (i) Standard deviation (SD) versus Mean analysis of the scRNA-seq data. DNA damage response genes (GO: 0006974) highlighted in orange.