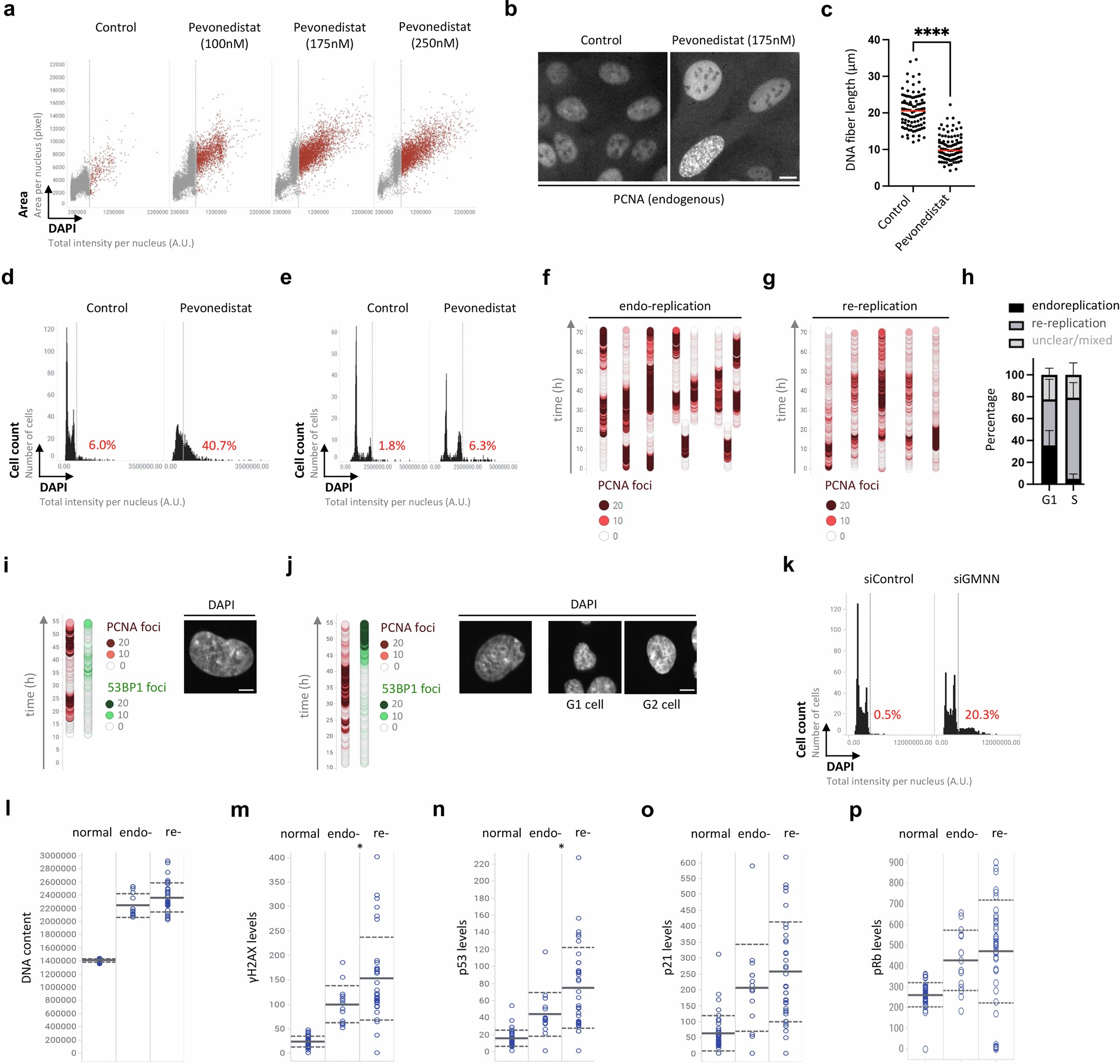
Extended Data Fig. 9: Polyploidization after treatment with Pevonedistat or depletion of Geminin.
From: Multigenerational cell tracking of DNA replication and heritable DNA damage

(a) Cell cycle resolved scatter plots of DNA content and area of the nucleus of cells shown in Fig. 4a. Hyperploid cells (> 4 N DNA content, marked by the dashed vertical line) are coloured in red. (b) Representative images of 53BP1-PCNA U-2 OS cells either untreated or treated with 175 nM of Pevonedistat for 24 h and allowed to recover for 42 h. Scale bar, 10 µm. (c) DNA fibre analysis of U-2 OS cells either untreated or treated with 175 nM of Pevonedistat for 24 h and then allowed to recover for 42 h. Statistical analysis by two-tailed unpaired t-test. (d) High-content microscopy derived cell cycle profiles of HCT 116 cells treated with 250 nM of Pevonedistat for 24 h. The percentage of hyperploid cells (> 4 N DNA content, marked by the dashed vertical line) is indicated. (e) High-content microscopy derived cell cycle profiles of RPE-1 cells treated with 175 nM of Pevonedistat for 24 h and then released into fresh medium for 42 h. The percentage of hyperploid cells (> 4 N DNA content, marked by the dashed vertical line) is indicated. (f) Representative single cell lineages depicting endoreplication after Pevonedistat exposure. (g) Representative single cell lineages depicting re-replication after Pevonedistat exposure. (h) Bar chart depicting the frequency of endo- and re-replication in 53BP1-PCNA U-2 OS cells treated either in G1 or S phase with 175 nM of Pevonedistat for 24 h and then released for 42 h. Mean ± SD are depicted. (i) Single cell lineage depicting endoreplication from live imaging of 53BP1-PCNA RPE-1 cells that were treated with Pevonedistat for 48 h. PCNA patterns and 53BP1 foci are shown. Scale bar, 10 µm. (j) Single cell lineage depicting re-replication from live imaging of 53BP1-PCNA RPE-1 cells that were treated with Pevonedistat for 48 h. PCNA patterns and 53BP1 foci are shown. Scale bar, 10 µm. (k) High-content microscopy derived cell cycle profiles of U-2 OS cells depleted of Geminin for 72 h. The percentage of hyperploid cells (> 4 N DNA content, marked by the dashed vertical line) is indicated. (l) Scatter plot of total DAPI intensity of normal G2 cells and Geminin depleted cells that underwent either endo- or re-replication. (m) Scatter plot of mean nuclear intensity of γH2AX of normal G2 cells and Geminin depleted cells that underwent either endo- or re-replication. (n) As in (m) for p53. (o) As in (m) for p21. (p) As in (m) for pRb. Statistical analysis was performed with two-tailed unpaired t-test between endo- and re-replication. Horizontal solid lines represent the mean and horizontal dashed lines represent standard deviation.