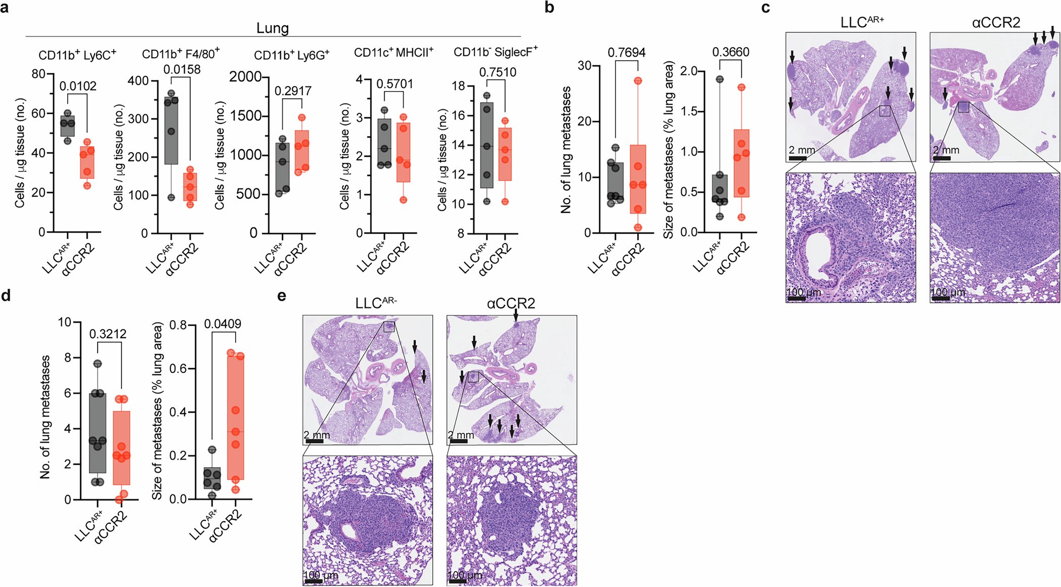
Extended Data Fig. 9: Anti-CCR2 antibody-mediated depletion of MNPs determines in vivo lung metastasis phenotype.
From: Radiation-induced amphiregulin drives tumour metastasis

a, Count of CD11b+ Ly6C+ monocytes, CD11b+ F4/80+ macrophages, CD11c+ MHCII+ dendritic cells, CD11b+ Ly6G+ granulocytes, and CD11b- SiglecF+ alveolar macrophages per μg lung tissue in LLC tumour-bearing mice treated with anti-CCR2 antibody (αCCR2), n = 5 mice per group. Populations identified using conventional gating strategy. Unpaired two-sided t-test. b, Number of lung metastases (left), and mean size of the five largest metastases per lung area (right) of LLCAR+ + αCCR2, n = 7 mice LLCAR+, n = 6 mice αCCR2. Unpaired two-sided t-test for number and two-sided Mann-Whitney test for size. c, H&E staining. Black arrows indicate metastatic lesions. d, Number of lung metastases (left), and mean size of the five largest metastases per lung area (right) of LLCAR− + αCCR2, n = 8 mice LLCAR−, n = 7 mice αCCR2. Unpaired two-sided t-test. e, H&E staining. Black arrows indicate metastatic lesions. Box plots show median (Q2), Q1–Q3, and whiskers (min–max).