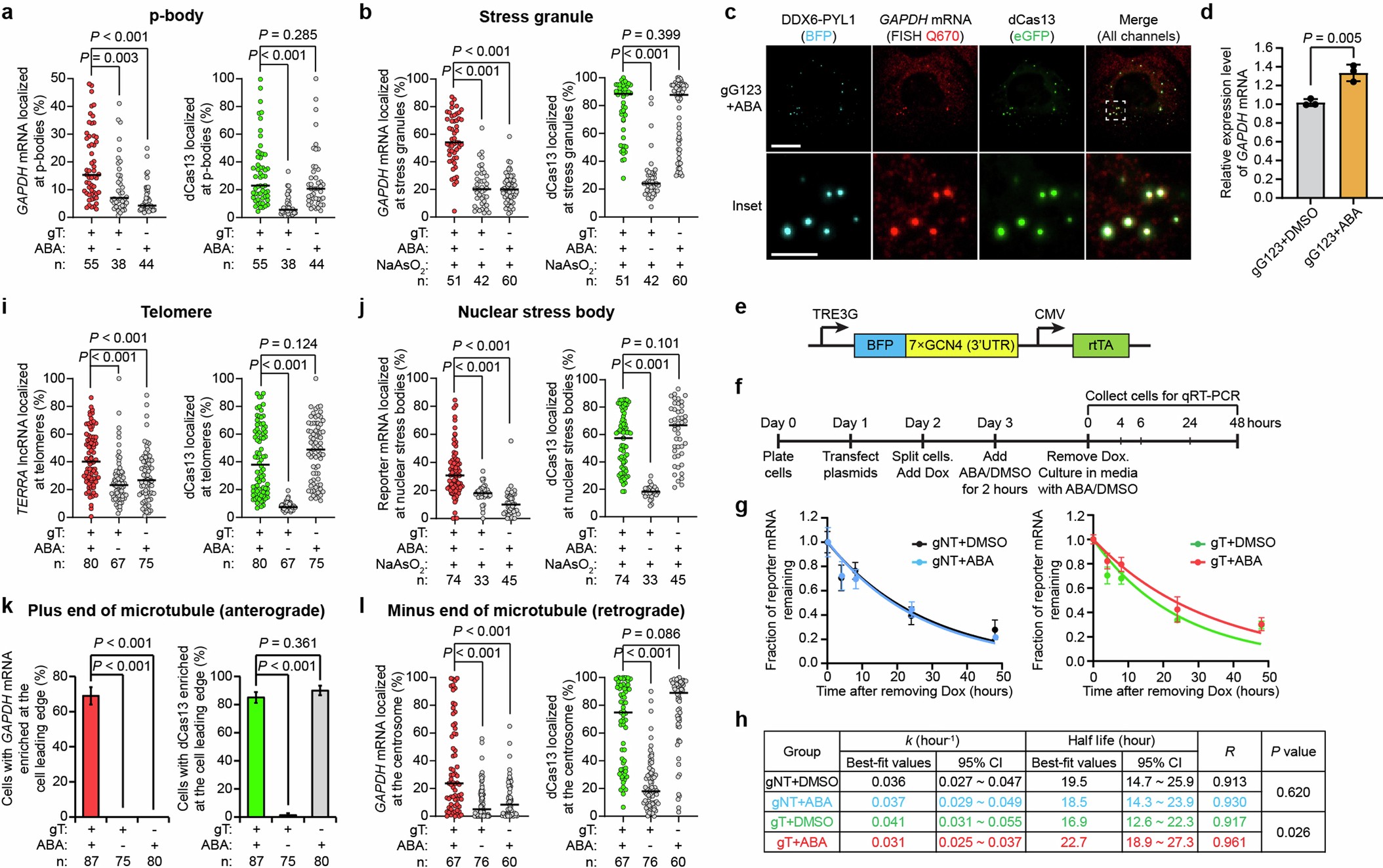
Extended Data Fig. 6: Statistical analysis of microscopic images in Fig. 2 and investigation of p-body function in RNA decay.
From: Programmable control of spatial transcriptome in live cells and neurons

a-b, i-j, and l, Quantification of the percentage of the target RNA (red) and dCas13 protein (green) localized at p-bodies (a), stress granules (b), telomeres (i), nuclear stress bodies (j), and the centrosome (l), related to Fig. 2b,c,e,f,i. Black bar, median. n, cell number. Two-sided, unpaired Student’s t-test. c, Representative microscopic images showing endogenous GAPDH mRNA accumulated at p-bodies in HeLa cells stably expressing dCas13, DDX6-PYL1, and gG123 after 1-day ABA treatment. Scale bar, 20 µm. Inset images represent magnification of the region surrounded by the white dotted line. Scale bar, 5 µm. d, Quantification of the relative expression level of GAPDH mRNA analyzed by qRT-PCR in HeLa cells stably expressing dCas13, DDX6-PYL1, and gG123 after 2-day treatment of ABA or DMSO. Each dot represents one biological replicate. Data presented as means ± standard deviation. n = 3 wells per group. e, Schematic of the reporter mRNA plasmid pSLQ14860_pCAGGS-TRE3G-BFP-7×GCN4-CMV-rtta construct. f, Experimental procedures for measuring RNA decay rate. g, RNA decay curves for the BFP-7×GCN4 reporter mRNA under different conditions. Mean and standard deviation values at each time point are plotted based on multiple measurements across three biological replicates. h, Parameters and results for the RNA decay curves fitted by one phase decay function. P values were calculated by Z-test of the decay constant k (Supplementary Methods). k, Percentage of cells with endogenous GAPDH mRNA (red) and dCas13 protein (green) enriched at the leading edge of cells, related to Fig. 2h. Data was presented as means ± s.e.m. Two-sided Fisher’s exact test. n, cell number. For a,b,i,j,k,l, only transfected cells were analyzed.