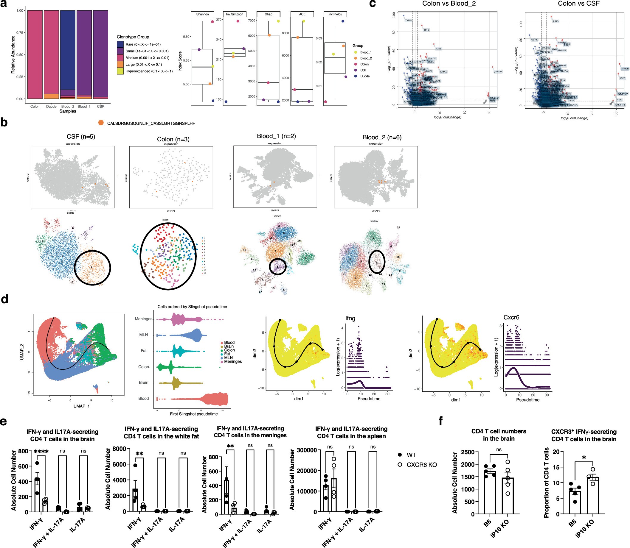
Extended Data Fig. 8: A gut–brain T cell axis is present in a healthy human.
From: The subfornical organ is a nucleus for gut-derived T cells that regulate behaviour

a, Degree of TCR clonal expansion from T cell clones in the human single-cell RNA-seq dataset (CSF, blood 1 and 2, colon, duodenum) was analysed using ScRepertoire. Inverse Simpson Index, Chao Index, and Inverse Pielou Index applied to TCR clonal expansion. **P < 0.01, ***P < 0.001 and ****P < 0.0001 by one-way ANOVA (n = 5) b, Highlighted the T cells with shared TCR clone between CSF, colon and blood in each tissue’s UMAP graph. c, Volcano plot of DEGs after comparing clusters containing the shared TCR clone from each tissue (colon vs blood 2 and colon vs CSF). d, Trajectory analysis on mouse single-cell RNA-seq dataset from Extended Data Fig. 5 to identify genes highly expressed in brain T cells along the Slingshot pseudotime trajectory. e, FACS analysis on CXCR6-deficient mice for IFNγ and IL-17A-secreting CD4 T cells in the brain, white fat, and meninges and spleen. **P < 0.01 and ****P < 0.0001 by one-way ANOVA test (n = 3 per group) f, FACS analysis on IP10 (CXCL10)-deficient mice for total CD4 T cell numbers and proportion of CXCR3+IFNγ+ CD4 T cells in the brain. **P < 0.01 by unpaired t-test (n = 5 per group, outliers were calculated using Grubbs’ outlier test and excluded).